GM Service Manual Online
For 1990-2009 cars only
Makes
🢒
Isuzu
🢒
2002
🢒
Isuzu T-Series (Truck Line C)
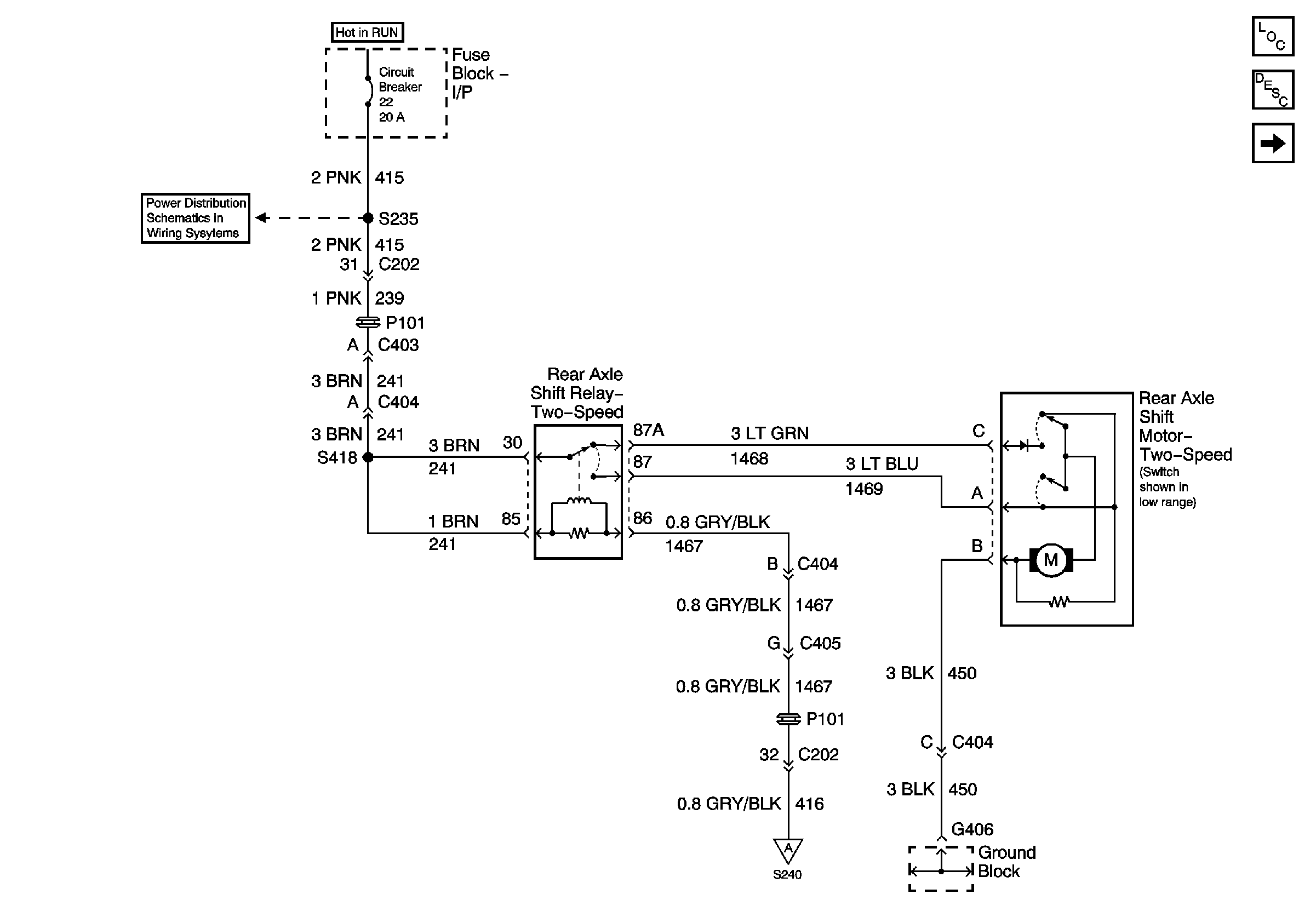
🢒 Electric Operated Motor and Relay, Page 1 of 2
Electric Operated Motor and Relay, Page 1 of 2
Electric Operated-Motor and Relay, Page 1 of 2
Master Electrical Component List
Two Speed Rear Axle Shift System Description and Operation
Electric Operated Switches, Page 2 of 2
IP Fuse Block, Circuit Breakers 22, 23, 24, 25, 26
Electric Operated Switches, Page 2 of 2