GM Service Manual Online
For 1990-2009 cars only
Figure 1:

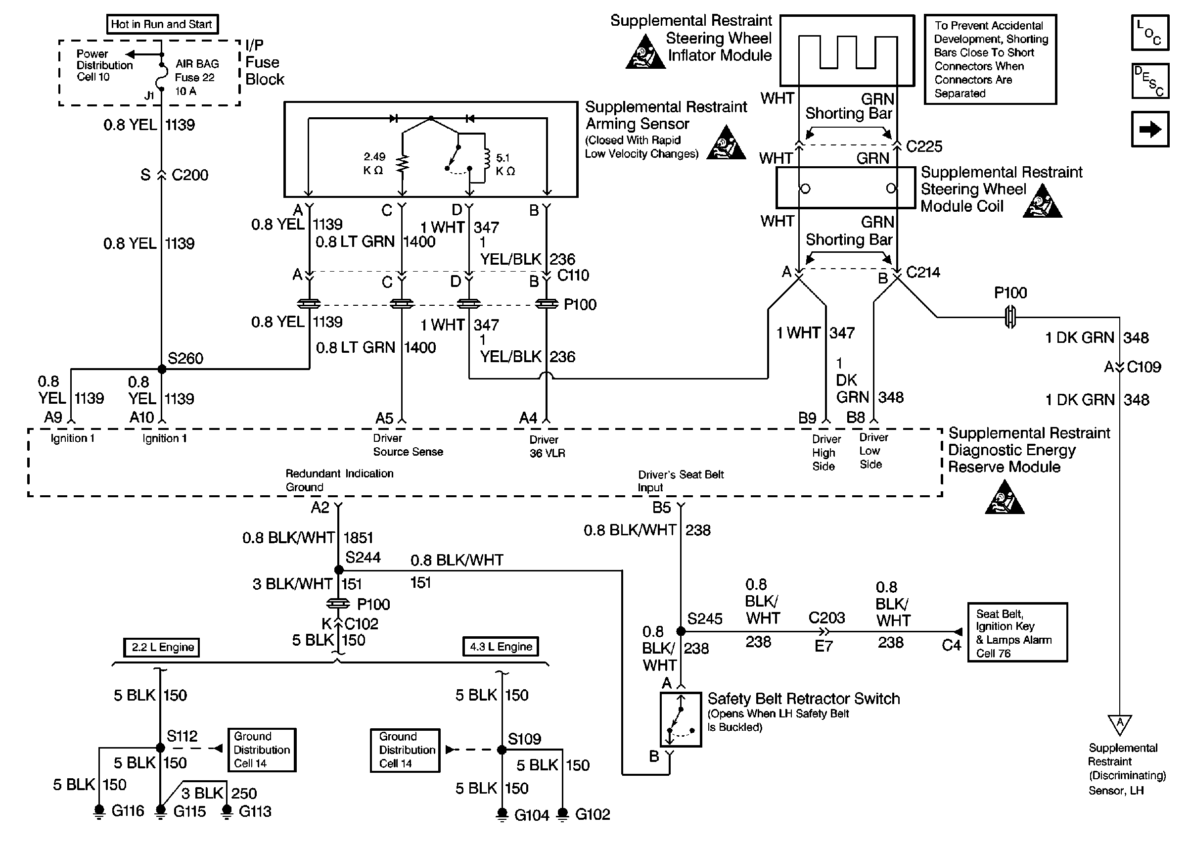
Arming Sensor And Inflator Module


Object Number: 73870  Size: FS
SRS Components
SRS Operation
CRANK Fuse 20 Feed
SIR Caution
SIR Caution
SIR Caution
SIR Caution
Discriminating Sensors
Figure 2:

CRANK Fuse 20 Feed


Object Number: 73872  Size: FS
SRS Components
SRS Operation
Discriminating Sensors
Arming Sensor And Inflator Module
CRANK Fuse 20
Discriminating Sensors
Figure 3:

Discriminating Sensors


Object Number: 61163  Size: FS
SRS Components
SRS Operation
CRANK Fuse 20 Feed
SIR Caution
SIR Caution
OBD II Symbol Description Notice
Handling Electrostatic Discharge Sensitive Parts Notice
SIR Caution
Handling Electrostatic Discharge Sensitive Parts Notice
Arming Sensor And Inflator Module
CRANK Fuse 20 Feed