GM Service Manual Online
For 1990-2009 cars only
Makes
🢒
Isuzu
🢒
1999
🢒
S/T Isuzu - 2WD
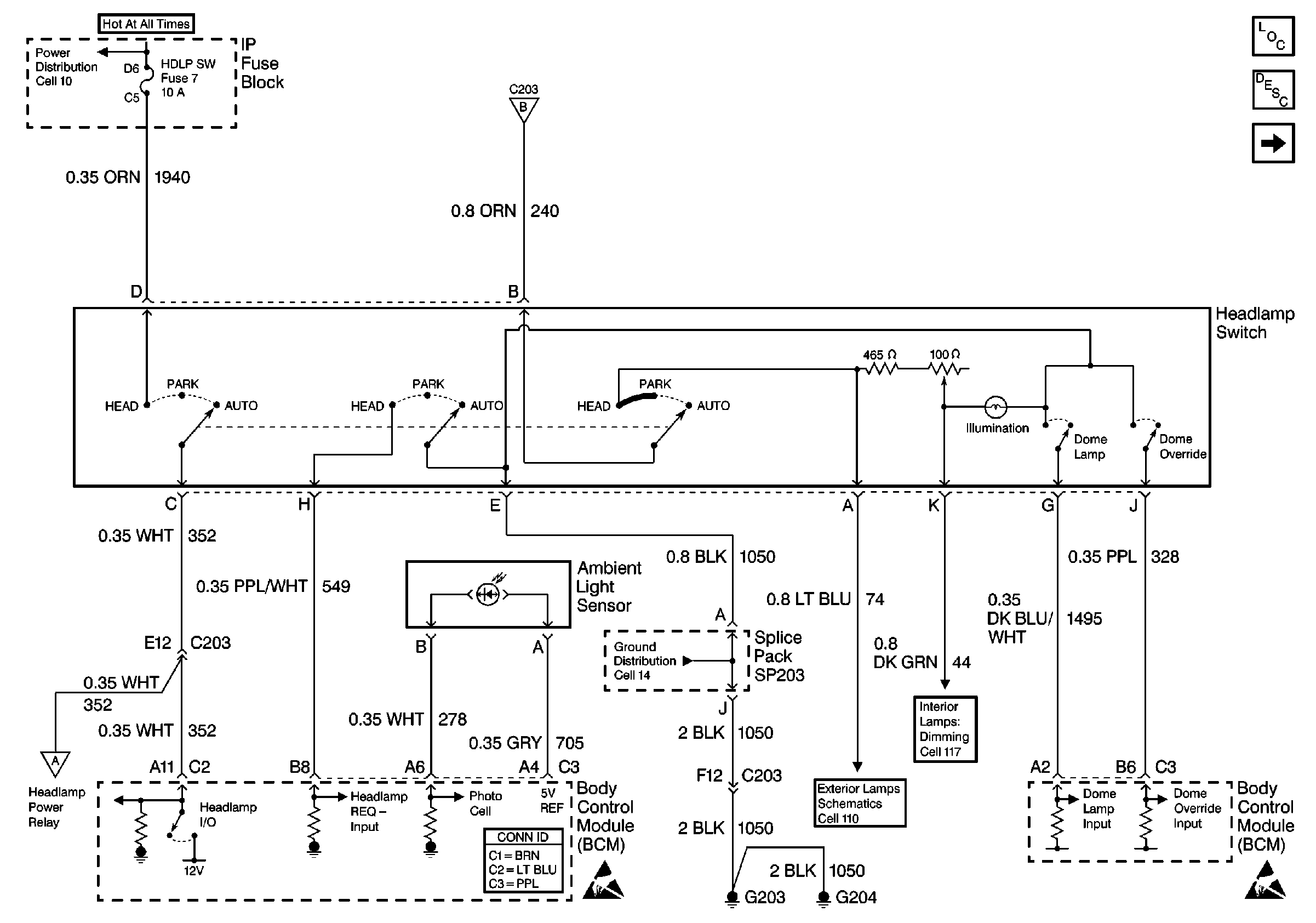
🢒 Cell 102: Headlamp Switch, Ambient Light Sensor and BCM
Cell 102: Headlamp Switch, Ambient Light Sensor and BCM
Cell 102: Headlamp Switch, Ambient Light Sensor and BCM
Cell 10: AUX PWR, RDO BAT, HDLP SW Fuses and Inadvertent Power Lamp Relay
Cell 102: Headlamp Grounding Relay and Flash-To-Pass Switch
Lighting Systems Components
Headlights Circuit Description
Cell 102: DRL and Headlamp Power Relays
Cell 102: DRL and Headlamp Power Relays
Handling ESD Sensitive Parts Notice
Body Control System Connector End Views
Cell 14: G203 and G204
Cell 110: PARK LP Fuse and Headlamp Switch
Cell 117: Headlamp Switch
Handling ESD Sensitive Parts Notice