GM Service Manual Online
For 1990-2009 cars only
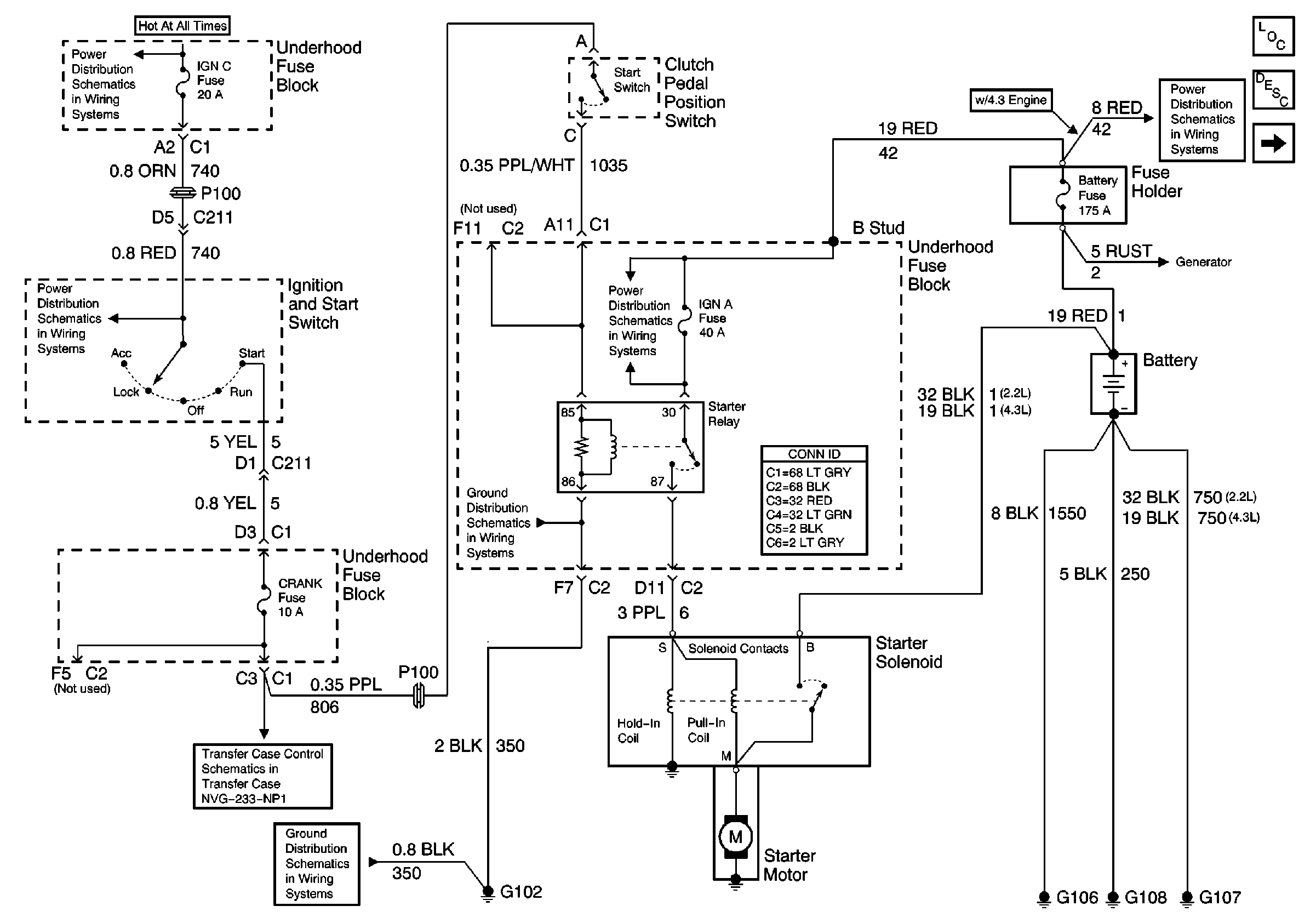
Figure 1:

Manual Transmission Starting


Object Number: 562955  Size: FS
Engine Electrical Components
Starting System Description
Automatic Transmission Starting
B+ Bus Bar
IGN C, IGN A Fuses and Ignition and Start Switch
4WD Indicator Switch and Vehicle Control Module (VCM)
G102
G102
IGN C, IGN A Fuses and Ignition and Start Switch
Power and Grounding Connector End Views
B+ Bus Bar
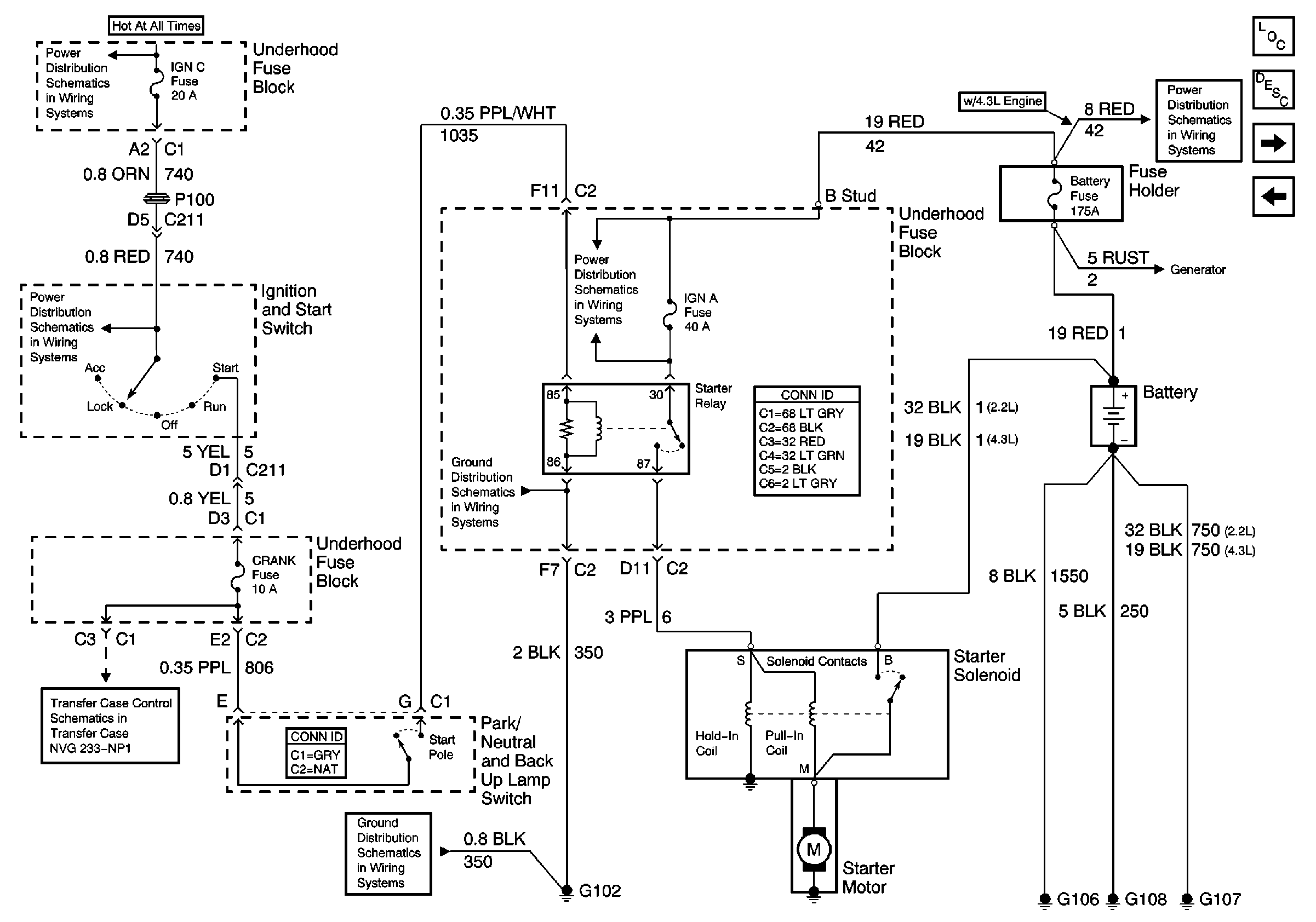
Figure 2:

Automatic Transmission Starting


Object Number: 562956  Size: FS
Engine Electrical Components
Starting System Description
Engine Charging
Manual Transmission Starting
B+ Bus Bar
IGN C, IGN A Fuses and Ignition and Start Switch
4WD Indicator Switch and Vehicle Control Module (VCM)
Shift Lock Control Connector End Views
G102
G102
Power and Grounding Connector End Views
B+ Bus Bar
Figure 3:

Engine Charging


Object Number: 562961  Size: FS
Engine Electrical Components
Charging System Description
Automatic Transmission Starting
AUX PWR, RDO BATT, HDLP SW Fuses and Inadvertent Power Lamp Relay
ILLUM, RDO IGN and RDO BATT Fuses and VSS Signal
Handling ESD Sensitive Parts Notice
Power
B+ Bus Bar
VCM Connector End Views
Handling ESD Sensitive Parts Notice
SP201 (2.2L)
Powertrain Control Module Connector End Views
Handling ESD Sensitive Parts Notice
Handling ESD Sensitive Parts Notice