GM Service Manual Online
For 1990-2009 cars only
Makes
🢒
Isuzu
🢒
2000
🢒
S/T Isuzu - 2WD
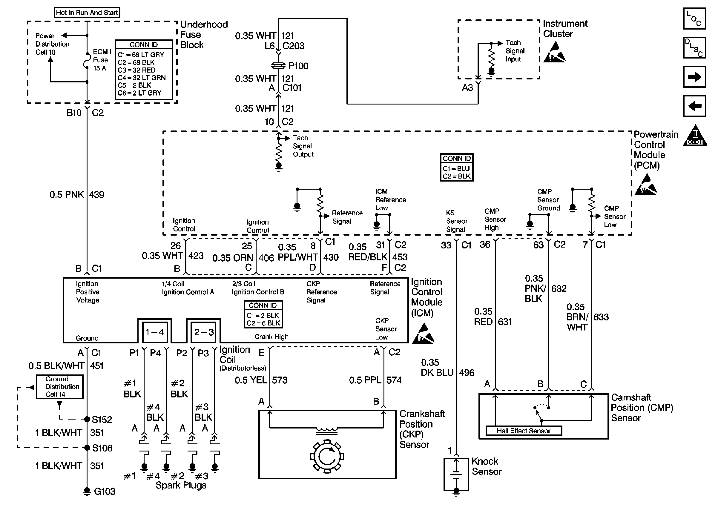
🢒 Cell 20: Ignition Controls
Cell 20: Ignition Controls
Cell 20: Ignition Controls
Cell 10: ECM I Fuse
Power and Grounding Connector End Views
Handling ESD Sensitive Parts Notice
Engine Controls Components
Powertrain Control Module Description
Cell 20: Fuel Level and Fuel Tank Pressure Sensors
Cell 20: Data Link Connector
OBD II Symbol Description Notice
Handling ESD Sensitive Parts Notice
Handling ESD Sensitive Parts Notice
Powertrain Control Module Connector End Views
Engine Controls Connector End Views
Cell 14: G103 and G105 (2.2L)