GM Service Manual Online
For 1990-2009 cars only
Makes
🢒
Isuzu
🢒
1999
🢒
S/T Isuzu - 4WD
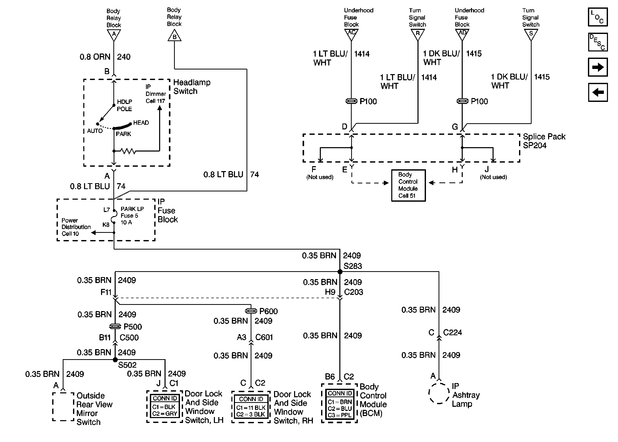
🢒 Cell 110: PARK LP Fuse and Headlamp Switch
Cell 110: PARK LP Fuse and Headlamp Switch
Cell 110: PARK LP Fuse and Headlamp Switch
Lighting Systems Components
Exterior Lights Circuit Description
Cell 110: STOP LP Fuse, High Mount Stop Lamp and High Mount Stop Lamp ReLay
Cell 110: Turn Signal Lamp Flasher
Cell 110: PARK LP Fuse and Park Lamp Relay
Cell 110: PARK LP Fuse and Park Lamp Relay
Cell 10: PARK LP, ILLUM Fuses and Park Lamp, Headlamp Grounding Relays
Cell 117: Headlamp Switch
Cell 110: Front Park and Turn Signal Lamps
Cell 110: STOP LP, HAZ LP Fuses and Turn Signal Switch
Cell 110: Front Park and Turn Signal Lamps
Cell 110: STOP LP, HAZ LP Fuses and Turn Signal Switch
Cell 51: Door Handle Switches and Door Jamb Switches
Power Door Systems Connector End Views
Power Door Systems Connector End Views
Body Control System Connector End Views