GM Service Manual Online
For 1990-2009 cars only
Makes
🢒
Oldsmobile
🢒
1998
🢒
Achieva
🢒
Body and Accessories
🢒
Wipers/Washer Systems
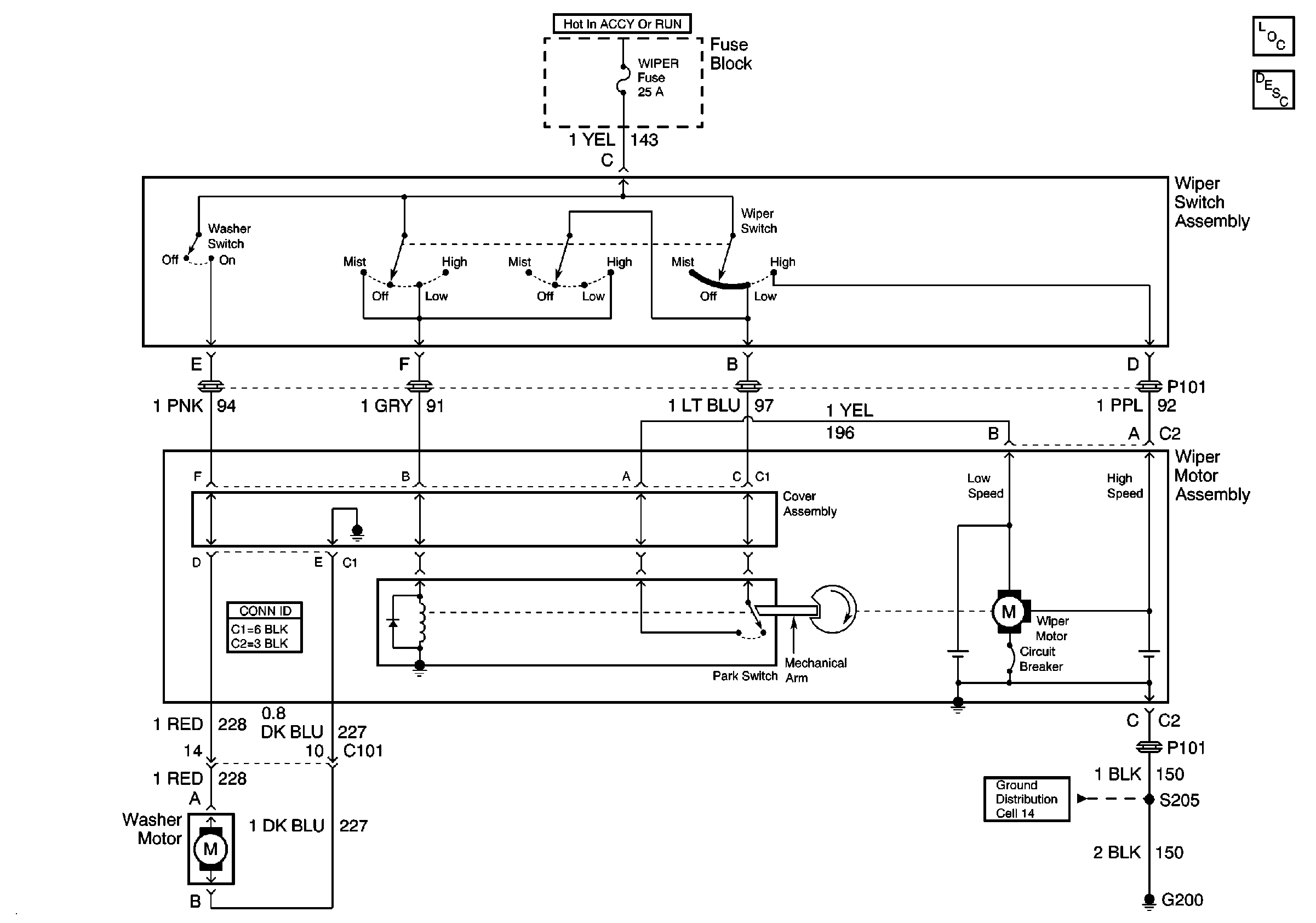
🢒 Wiper/Washer System (Standard) Schematics
Cell 90
Wiper/Washer Component Views
Wiper/Washer System Circuit Description
Ground Distribution Schematics