GM Service Manual Online
For 1990-2009 cars only

Object Number: 161032  Size: MF
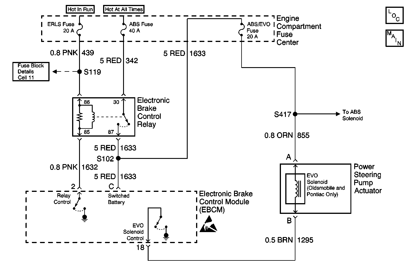
Steering Controls Components
Steering Assist Schematics

Circuit Description

The Variable Effort Steering System (VES), incorporates its controller into the EBCM. If any of the EVO actuator circuit wires should become open or shorted to ground, a DTC C1274 will set.

Action Taken When the DTC Sets

A malfunction VES DTC is stored, ABS/ETS is disabled, and the ABS indicator lamp is turned ON and power steering returns to full assist. For diagnosis of DTC C1274, refer to DTC C1274 VES Actuator Circuit Short to Voltage /Solenoid Shorted in Variable Effort Steering.