GM Service Manual Online
For 1990-2009 cars only

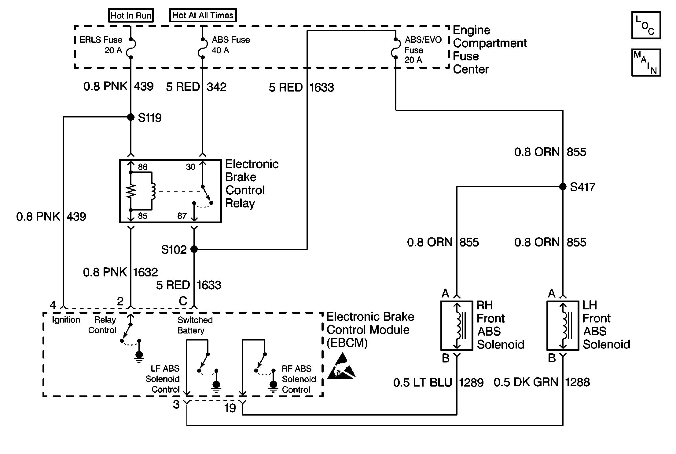
Object Number: 160993  Size: MF
ABS Components
ABS/ETS Schematics

Circuit Description

DTC C1277 identifies a solenoid that cannot be energized due to a short to voltage in the solenoid driver circuitry. The malfunction can affect ABS operation since the flow of brake fluid to the wheel cylinder cannot be stopped. The unstoppable flow of brake fluid to the wheel cylinder makes ABS operation for that channel impossible.

Conditions for Setting the DTC

DTC C1277 can set only when the brake solenoid valve is commanded on.

A malfunction exists if the EBCM detects the left front brake solenoid valve control circuit voltage is not within specifications.

Action Taken When the DTC Sets

    • A malfunction DTC stores.
    • The ABS disables.
    • The ABS warning indicator turns on.

Conditions for Clearing the DTC

    • The condition responsible for setting the DTC no longer exists and the Scan Tool Clear DTCs function is used.
    • 100 drive cycles pass with no DTC(s) detected. A drive cycle consists of starting the vehicle, driving the vehicle over 16 km/h (10 mph), stopping and then turning the ignition off.

Diagnostic Aids

Use the enhanced diagnostic function of the Scan Tool in order to measure the frequency of the malfunction.

Any circuitry that is suspected of causing the intermittent complaint should be thoroughly checked for improper mating, improperly formed or damaged terminals, poor terminal to wiring connections, or physical damage to the wiring harness.

Step

Action

Value(s)

Yes

No

Important: Zero the J 39200 test leads before making any resistance measurements. Refer to the J 39200 user's manual.

1

Was the Diagnostic System Check performed?

--

Go to Step 2

Go to Diagnostic System Check

2

  1. Turn the ignition switch to the OFF position.
  2. Disconnect the left front solenoid valve connector
  3. Turn the ignition switch to the RUN position.
  4. Do not start the engine.

  5. Use the J 39200 in order to measure the voltage between the left front brake solenoid valve connector terminal B and ground.

Is the voltage within the specified range?

0.0-1.0 V

Go to Step 3

Go to Step 8

3

  1. Turn the ignition switch to the OFF position.
  2. Use the J 39200 in order to measure the resistance between the following components:
  3. • The left front brake solenoid valve connector terminal B
    • The left front brake solenoid valve connector terminal A

Is the resistance within the specified range?

2.5-5.0 ohms

Go to Step 4

Go to Step 7

4

  1. Disconnect the EBCM connector.
  2. Turn the ignition switch to the RUN position.
  3. Do not start the engine.

  4. Use the J 39200 in order to measure the voltage between the EBCM harness connector terminal 3 and ground.

Is the voltage within the specified range?

0.0-1.0 V

Go to Step 5

Go to Step 8

5

  1. Turn the ignition switch to the OFF position.
  2. Inspect the left front brake solenoid valve connector for damage. Damage may cause a short to voltage with the left front brake solenoid valve connector connected.
  3. Inspect CKT 1288 for damage. Damage that may cause a short to voltage.
  4. Inspect the EBCM connector for damage. Damage may cause a short to voltage with the EBCM connector connected.

Is there damage that may cause a short to voltage?

--

Go to Step 9

Go to Step 6

6

  1. Reconnect the EBCM connector.
  2. Reconnect the left front brake solenoid valve connector.
  3. Start the engine with your foot off the brake.
  4. Allow the engine to run for at least ten seconds.
  5. Use the Scan Tool in order to inspect for DTCs.

Does DTC C1277 set as a current DTC?

--

Go to Step 10

Go to Step 11

7

Replace the left front brake solenoid valve.

Is the repair complete?

--

Go to Diagnostic System Check

--

8

Repair the short to voltage in CKT 1288.

Is the repair complete?

--

Go to Diagnostic System Check

--

9

Repair the damage that caused a short to voltage.

Is the repair complete?

--

Go to Diagnostic System Check

--

10

Replace the EBCM.

Is the repair complete?

--

Go to Diagnostic System Check

--

11

The malfunction is intermittent or is not present at this time. Refer to Diagnostic Aids for more information.

Is the action complete?

--

System OK

--