GM Service Manual Online
For 1990-2009 cars only

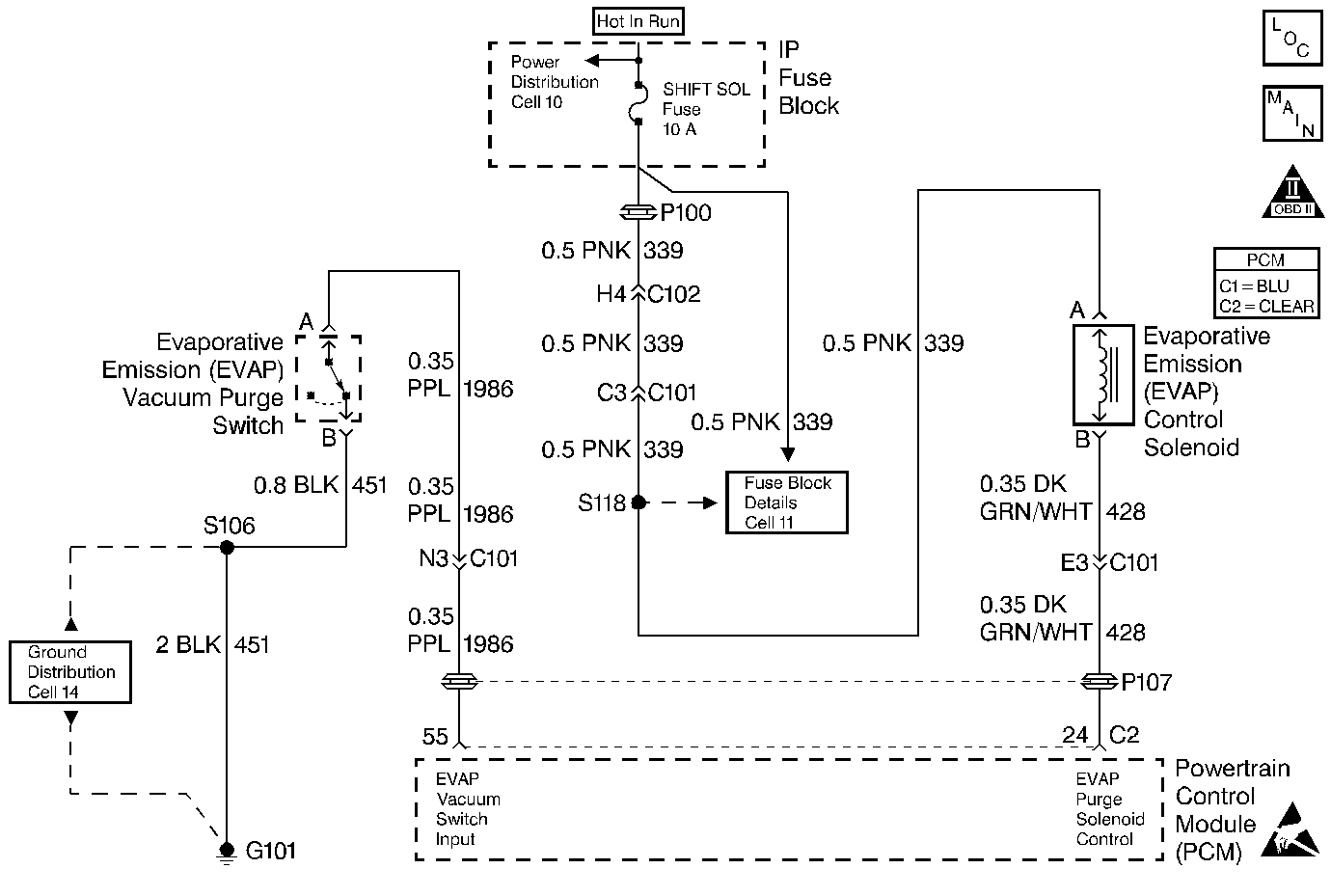
Object Number: 13325  Size: MF
Engine Controls Components
MAF Sensor/ EVAP Components/ Linear EGR Valve
OBD II Symbol Description Notice
ESD Notice

Circuit Description

This diagnostic test is used to determine if the Evaporative Emission (EVAP) control solenoid is open when the PCM is commanding it open, energized. The PCM does this by monitoring the Evaporative Emission (EVAP) vacuum switch which is a normally closed switch mounted in the vacuum line between the EVAP canister and the EVAP solenoid. The switch opens when vacuum from the engine draws the evaporative emissions from the EVAP canister through the EVAP solenoid and into the throttle body. The PCM monitors the state of the EVAP vacuum switch to determine if the EVAP solenoid is open and passing vacuum. The PCM accomplishes this by monitoring the amount of time the EVAP vacuum switch is continuously open or closed during purge. When the test conditions are met the PCM starts a timer, which will be reset when the switch transitions open to closed or vice versa. If the switch remains closed for 9 seconds continuously, DTC P0441 is set. If the switch remains open for 2 seconds continuously, the test is passed

Conditions for Setting the DTC

Test Conditions

    •  DTCs P0101, P0102, P0103, P0107, P0108, P0122, P0123, P0401, P0506, P0507, P1441, P1508, P1509 and P1645 not set.
    •  IAT at key ON is greater than -25°C (-13°F).
    •  IAT remains below 99.5°C (211°F).
    •  ECT at key ON is at least 10°C (50°F) less than previous key OFF ECT reading.
    •  ECT is less than 125°C (257°F).
    •  MAP is between 20.2 and 60 kPa.
    •  Throttle position between 0 and 81.6 degrees.
    •  Engine speed between 500 and 6375 RPM.
    •  EVAP solenoid duty cycle at least 85 %.
    •  BARO at least 72.
    •  Engine vacuum at least 12 kPa.

Failure Condition

EVAP vacuum switch closed for 9 seconds and the EVAP vacuum switch has not been open for 2 seconds at any point during the test.

Action Taken When the DTC Sets

    •  The PCM will illuminate the Malfunction Indicator Lamp (MIL) after two consecutive drive trips that the diagnostic runs and fails.
    •  The PCM will record operating conditions at the time the DTC sets. This information will be stored in the Freeze Frame and Failure Records.
    •  A first failure of this DTC will store in Last Test Failed but not History.

Conditions for Clearing the MIL/DTC

    •  The PCM will turn the MIL OFF after three consecutive drive trips that the diagnostic runs and does not fail.
    •  A Last Test Failed DTC will clear when the diagnostic runs and does not fail.
    •  A History DTC will clear after forty consecutive warm-up cycles with no failures of any diagnostic test.
    • Use a scan tool to clear DTCs.
    • Interrupting PCM battery voltage may or may not clear DTCs. This practice is not recommended. Refer to Clearing Diagnostic Trouble Codes in PCM Description and Operation.

Diagnostic Aids

EVAP System Charcoal Contamination Checking Procedure

  1. Remove EVAP Purge solenoid and the EVAP vacuum switch. Refer to R&R Procedures .
  2. Lightly tap both components on a hard surface.
  3. Check for the release of charcoal from either component.
  4. If charcoal contamination is present replace the EVAP Vapor canister, EVAP Purge solenoid, EVAP Vacuum switch and clean the EVAP purge hoses. Refer to the EVAP Purge Hose Cleaning Procedure .

Notice: Do not apply voltage to the EVAP vacuum switch. The voltage supplied by the PCM is of a low current design. The EVAP vacuum switch may be damaged if jumpered to voltage without this current limiting feature.

Test Description

Number(s) below refer to the step number(s) on the Diagnostic Table.

  1. Ensuring correct vacuum line connection and checking if fault conditions are present.

  2. Checking if fault is vacuum or switch.

  3. With a properly operating system the vacuum gauge will fluctuate rapidly while the solenoid is commanded On until 100% duty cycle is reached, at which point the vacuum should indicate the value specified. If the vacuum gauge indicates manifold vacuum immediately following 10% commanded On duty cycle then there is a restriction in the line or canister.

Step

Action

Value(s)

Yes

No

1

Was the Powertrain On-Board Diagnostic (OBD) System Check performed?

--

Go to Step 2

Go to A Powertrain On Board Diagnostic (OBD) System Check

2

Is DTC P1645 also set?

--

Go to DTC P1645 Evaporative Emission (EVAP) Vent Solenoid Contorl Circuit

Go to Step 3

3

  1. Ensure correct vacuum line connection to EVAP Purge Solenoid.
  2. Turn the key ON.
  3. Start engine.
  4. Raise the engine RPM slightly and using the scan tool command the EVAP solenoid ON to 100%.

Does the Evap. Vacuum SW. display Purging?

--

Fault not present

Go to Step 4

4

Disconnect EVAP vacuum switch connector.

Does the Evap Vacuum SW. display Purging?

--

Go to Step 5

Go to Step 12

5

  1. Reconnect the EVAP switch connector.
  2. Disconnect EVAP vacuum switch vacuum hose (solenoid side).
  3. Tee a vacuum gage between hose and switch and reconnect vacuum hose (with tee) to EVAP solenoid.
  4. Measure the vacuum with the engine running and the EVAP control solenoid commanded ON (100%).

Is the vacuum the same or more than the value specified?

4 Hg

Go to Step 6

Go to Step 7

6

Replace the EVAP switch. Refer to EVAP Purge Vacuum Switch Replacement .

Is the repair complete?

--

Go to Powertrain Control Module Diagnosis for Verify Repair

--

7

  1. Disconnect EVAP control solenoid vacuum hose, intake manifold side.
  2. Connect vacuum gage to vacuum hose and measure the vacuum with the engine running.

Is the vacuum the same or more than the value specified?

4 Hg

Go to Step 8

Go to Step 9

8

  1. Reconnect vacuum hose to EVAP control solenoid.
  2. Disconnect EVAP control solenoid vacuum hose, EVAP switch side.
  3. Connect vacuum gage to EVAP solenoid port.
  4. Measure the vacuum with the engine running and the EVAP control solenoid commanded ON to 100%.

Is the vacuum the same or more than the value specified?

4 Hg

Go to Step 11

Go to Step 10

9

Repair blocked or leaking vacuum hose between intake manifold and EVAP control solenoid.

Is the repair complete?

--

Go to Powertrain Control Module Diagnosis for Verify Repair

--

10

Replace the EVAP control solenoid.

Is the repair complete?

--

Go to Powertrain Control Module Diagnosis for Verify Repair

--

11

Check for vacuum leak in system between EVAP control solenoid and the vapor canister, including the switch.

Was a leak found and repaired?

--

Go to Powertrain Control Module Diagnosis for Verify Repair

Go to Step 13

12

Repair short to ground on the EVAP vacuum switch input circuit.

Is the repair complete?

--

Go to Powertrain Control Module Diagnosis for Verify Repair

--

13

Replace the vapor canister.

Is the replacement complete?

--

Go to Powertrain Control Module Diagnosis for Verify Repair

--