GM Service Manual Online
For 1990-2009 cars only

Object Number: 366434  Size: LF
Automatic Transmission Components
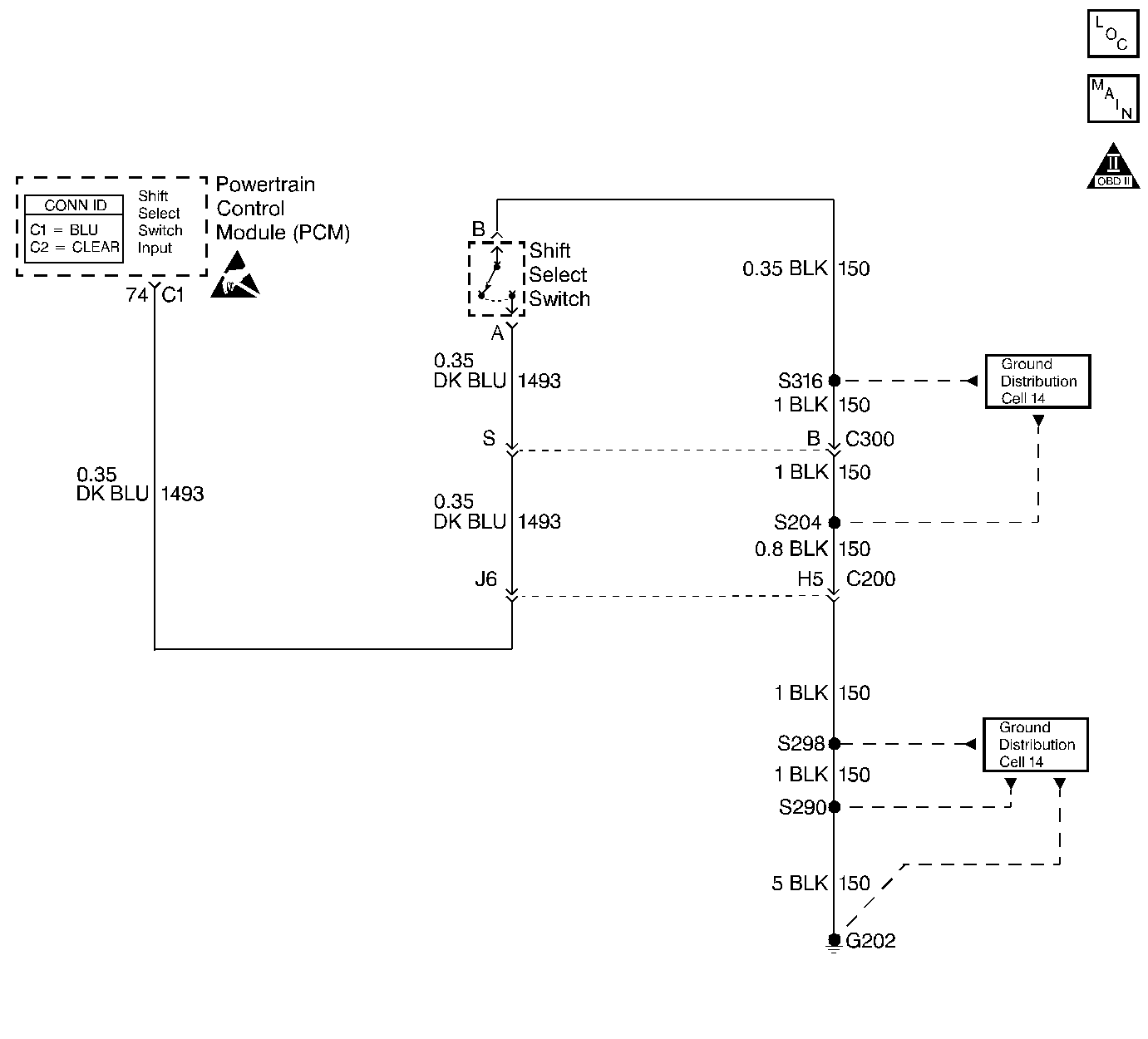
Automatic Transmission Controls Schematics
OBD II Symbol Description Notice
Handling ESD Sensitive Parts Notice

Circuit Description

The shift mode switch (Shift Select Switch) enables the operator to select a more aggressive shift pattern within the midrange throttle position (40-80%). Depressing the switch provides a ground path for ignition voltage from the PCM. While the PCM is in performance mode, shifts are firmer, and slightly delayed (approximately 1-3 mph). Return to normal mode by depressing the switch a second time.

Diagnostic Aids

If you do not perceive an increased performance while in performance mode, use snapshot on the scan tool.

  1. Record data with the vehicle in normal mode.
  2. Record data with the vehicle in performance mode.
  3. Review the data sets for differences in the following items during upshifts and downshifts:
  4. • PC solenoid valve duty cycle
    • Vehicle speed
    • Current gear

Test Description

The numbers below refer to the step numbers on the diagnostic table.

  1. This step isolates the switch, and verifies that the power circuit and ground circuit are working properly. If the scan tool displays performance, then the circuitry and the PCM are working properly.

  2. This step verifies that no open exits in the power feed circuit from the PCM to the switch.

  3. This step road tests the vehicle. Record snapshot data with the switch in the normal, then the performance positions. Observe the scan tool PC duty cycle, throttle angle at shift, vehicle speed, and current gear. In both the normal and the performance mode, do not vary the throttle angle at shift by more than 2%. Compare the performance and normal modes. The PC duty cycle should be lower, and the vehicle speed should be higher in the performance mode.

Shift Mode Switch

Step

Action

Value(s)

Yes

No

1

  1. Install the Scan Tool .
  2. Turn the ignition switch to RUN position.
  3. Using the scan tool, select A/T Performance Mode.
  4. While pressing the shift mode switch, observe the display.

Does the scan tool indicate normal and performance with the switch in the appropriate positions?

--

Go to Diagnostic Aids

Go to Step 2

2

Place the shift mode switch in the normal position.

Does the scan tool indicate normal?

--

Go to Step 4

Go to Step 3

3

Disconnect the shift mode switch 2-way connector.

Does the scan tool indicate performance?

--

Go to Step 6

Go to Step 9

4

  1. Disconnect the shift mode switch 2-way connector.
  2. Connect a fused jumper from terminal A to a known good ground.

Does the scan tool indicate performance?

--

Go to Step 7

Go to Step 5

5

Inspect circuit 1493 for an open.

Refer to General Electrical Diagnosis in Wiring Systems.

Was the condition found?

--

Go to Step 8

Go to Step 10

6

Inspect circuit 1493 for a short to ground.

Refer to General Electrical Diagnosis in Wiring Systems.

Was the condition found?

--

Go to Step 8

Go to Step 10

7

Inspect circuit 150 for an open.

Refer to General Electrical Diagnosis in Wiring Systems.

Was the condition found?

--

Go to Step 8

Go to Step 9

8

Repair the wiring as necessary.

Refer to Wiring Repairs in Wiring Systems.

Is the repair complete?

--

Go to Step 11

--

9

Replace the Shift Mode Switch.

Refer to Shift Mode Switch Replacement.

Is the replacement complete?

--

Go to Step 11

--

10

Replace the PCM.

Refer to Powertrain Control Module Replacement/Programming in Engine Controls.

Is the replacement complete?

--

Go to Step 11

--

11

Perform the following procedure in order to verify the repair:

  1. Operate the vehicle under the following conditions with the shift select switch in the NORMAL position and then in the PERFORMANCE position:
  2. • Record the following snapshot data:
       - Throttle Angle
       - PC Solenoid Duty Cycle
       - Vehicle Speed
       - Current Gear
    • Drive the vehicle in D4 with a throttle position of 45% and obtain a 1-2 shift. If the throttle position changes by greater than 2%, stop the vehicle and start over.
  3. Compare the vehicle speed and PC duty cycle in normal mode with the speed and duty cycle in performance mode during the 1-2 shift.

Did the 1-2 shift in the performance mode occur at a higher vehicle speed with a lower PC duty cycle?

--

System OK

Go to Step 1