GM Service Manual Online
For 1990-2009 cars only

Tools Required

    • J 8001 Dial Indicator Set
    • J 25025-7A Dial Indicator Mounting Post
    • J 28585 Snap Ring Remover

Removal Procedure

  1. Raise and support the vehicle. Refer to Lifting and Jacking the Vehicle .
  2. Support the vehicle with safety stands.
  3. Remove the right drive axle. Refer to Wheel Drive Shaft Replacement .
  4. Remove the wiring harness.
  5. Remove the vehicle speed sensor. Refer to Vehicle Speed Sensor Replacement .
  6. Remove the right transmission to engine brace. Refer to Transmission Brace Replacement .
  7. Remove the ground wire from the case.

  8. Object Number: 687612  Size: SH
  9. Remove the following parts from the case extension:
  10. • Five 13 mm bolts (128, 129)
    • One 15 mm stud (127)
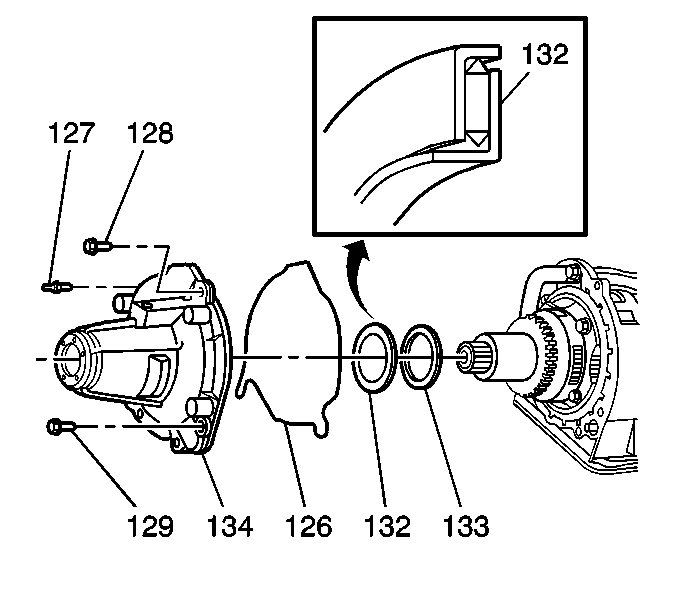
  11. Remove the case extension (134) and the seal (126).
  12. Remove the roller thrust bearing (132) and the selective washer (133).

  13. Object Number: 97498  Size: SH
  14. Remove the 8 mm scavenge tube bolt.
  15. Remove the scavenge tube by prying on the differential.
  16. Remove the scavenge tube seal.

Installation Procedure


    Object Number: 15512  Size: SH
  1. Inspect the scavenge tube (54) for damage and clogging.

  2. Object Number: 97498  Size: SH
  3. Install the scavenge tube seal into the case.
  4. Install the scavenge tube into the scavenge tube seals  located in the case and in the driven sprocket support. Tap the scavenge tube lightly with a plastic hammer to ensure a tight fit in both seals.
  5. Notice: Use the correct fastener in the correct location. Replacement fasteners must be the correct part number for that application. Fasteners requiring replacement or fasteners requiring the use of thread locking compound or sealant are identified in the service procedure. Do not use paints, lubricants, or corrosion inhibitors on fasteners or fastener joint surfaces unless specified. These coatings affect fastener torque and joint clamping force and may damage the fastener. Use the correct tightening sequence and specifications when installing fasteners in order to avoid damage to parts and systems.

  6. Install the scavenge tube bolt.
  7. Tighten
    Tighten the bolt to 8-14 N·m (6-10 lb ft).


    Object Number: 15514  Size: SH
  8. Inspect the case to case extension seal (126).
  9. Inspect the case extension mating surface for damage.

  10. Object Number: 687612  Size: SH
  11. Install the following parts:
  12. • The selective washer (133)
    • The thrust washer (132)
    • The case extension seal (126)
    • The case extension (134)

    Object Number: 15520  Size: SH
  13. Apply pipe thread sealant GM P/N 12346004 to bolt threads before installation. Install the case extension bolts (128, 129).
  14. Hand tighten the bolts (128, 129) until the case extension is seated onto the case.

  15. Object Number: 15522  Size: SH
  16. Install the long J 25025-7A and the J 8001 .
  17. Position the dial indicator with the stem contacting the output shaft (112). Set the dial indicator to zero.
  18. Insert the J 28585 through the vehicle speed sensor bore and lift the speed sensor rotor for measurement. Protect the bore with a piece of wood or a suitable piece of plastic.
  19. Proper end play clearance is 0.15-0.65 mm (0.006-0.026 in).
  20. Record the measured specification and, if necessary, adjust the clearance with the proper thickness selective thrust washer and reassemble. Refer to step 3.
  21. Remove the dial indicator set and the post.

  22. Object Number: 15516  Size: SH
  23. Install the stud (127).
  24. Tighten

        • Tighten the bolt (128) and the stud (127) to 50-55 N·m (37-40 lb ft).
        • Tighten the bolt (129) to 20-27 N·m (15-20 lb ft).
  25. Install the transmission brace. Refer to Transmission Brace Replacement .
  26. Install the vehicle speed sensor. Refer to Vehicle Speed Sensor Replacement .
  27. Install the ground wire to case.
  28. Install the wiring harness.
  29. Install the right drive axle. Refer to Wheel Drive Shaft Replacement .
  30. Remove the safety stands.
  31. Lower the vehicle.
  32. Fill the transmission with fluid. Refer to Fluid Capacity Specifications .
  33. Check the fluid level. Refer to Transmission Fluid Check .