GM Service Manual Online
For 1990-2009 cars only

Tools Required

J 42640 Steering Column Anti-Rotation Pin

Removal Procedure


    Object Number: 333146  Size: SH

    Notice: The wheels of the vehicle must be straight ahead and the steering column in the LOCK position before disconnecting the steering column or intermediate shaft from the steering gear. Failure to do so will cause the SIR coil assembly to become uncentered, which may cause damage to the coil assembly.

  1. Lock the steering column by installing J 42640 into the underside of the steering column.

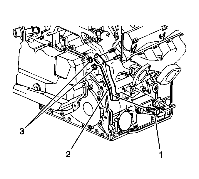
  2. Object Number: 774127  Size: SH
  3. Remove the nuts (3) from the rear transaxle brace (2).
  4. Raise and support the vehicle. Refer to Lifting and Jacking the Vehicle in General Information.
  5. Remove the left front tire and wheel assembly. Refer to Tire and Wheel Removal and Installation in Tires and Wheels.
  6. Remove the power steering gear heat shield. Refer to Steering Gear Heat Shield Replacement in Power Steering System.
  7. Disconnect the intermediate shaft and remove the power steering gear to frame mounting bolts. Refer to Steering Gear Replacement in Power Steering System.

  8. Object Number: 154973  Size: SH
  9. Remove the lower bolts and nut from the rear transaxle mount (1).

  10. Object Number: 521323  Size: SH
  11. Remove the 2 nuts (1) from the transaxle mount (2).

  12. Object Number: 774127  Size: SH
  13. Remove the rear transaxle mount bracket bolt (1).
  14. Set aside or remove rear transaxle brace (2).

  15. Object Number: 774084  Size: SH
  16. Remove the 2 remaining rear transaxle mount bracket bolts.
  17. Support the rear of the frame with a suitable jack.
  18. Remove the rear frame-to-body bolts from both sides.
  19. Important: Insure that all pipes, hoses and wires are clear and not being bound or stressed when lowering the frame.

  20. Carefully lower the rear of the frame only enough to allow removal of the rear transaxle mount and bracket. It may also be necessary to push up on the steering gear to facilitate removal of the mount and bracket.

Installation Procedure


    Object Number: 774084  Size: SH
  1. Install the rear transaxle mount and bracket to the vehicle.
  2. Apply thread lock compound GM P/N 12345493 or equivalent, to the rear transaxle mount bracket to engine bolts.
  3. Notice: Use the correct fastener in the correct location. Replacement fasteners must be the correct part number for that application. Fasteners requiring replacement or fasteners requiring the use of thread locking compound or sealant are identified in the service procedure. Do not use paints, lubricants, or corrosion inhibitors on fasteners or fastener joint surfaces unless specified. These coatings affect fastener torque and joint clamping force and may damage the fastener. Use the correct tightening sequence and specifications when installing fasteners in order to avoid damage to parts and systems.

  4. Install the 2 lower bolts to the rear transaxle mount bracket (1).
  5. Tighten
    Tighten the bolts to 63 N·m (46 lb ft).


    Object Number: 774127  Size: SH
  6. Install the rear transaxle brace (2).
  7. Install the bolt (1) to the rear transaxle mount bracket and brace.
  8. Tighten
    Tighten the bolt to 63 N·m (46 lb ft).


    Object Number: 154973  Size: SH
  9. Install the rear transaxle mount lower bolts and nut but do not tighten at this time.
  10. Carefully raise frame back to original position making sure that the rear transaxle mount studs (1) line up with holes in the rear transaxle mount bracket.
  11. Using 16 mm (0.630 in) dowel pins in the frame alignment holes, align the frame with the body.
  12. Install the frame-to-body bolts
  13. Tighten
    Tighten the bolts to 112 N·m (83 lb ft).

  14. Remove the jack supporting the frame.
  15. Tighten the rear transaxle mount lower bolts and nut previously mentioned in step 6.
  16. Tighten
    Tighten the rear transaxle mount lower bolts and nut to 50 N·m (37 lb ft).


    Object Number: 521323  Size: SH
  17. Install the 2 nuts (1) to the rear transaxle mount (2).
  18. Tighten
    Tighten the rear transaxle mount nuts to 50 N·m (37 lb ft).

  19. Install the intermediate shaft and the power steering gear to frame mounting bolts. Refer to Steering Gear Replacement in Power Steering System.
  20. Install the power steering gear heat shield. Refer to Steering Gear Heat Shield Replacement in Power Steering System.
  21. Install the left front tire and wheel assembly. Refer to Tire and Wheel Removal and Installation in Tires and Wheels.
  22. Lower the vehicle.

  23. Object Number: 774127  Size: SH
  24. Install nuts (3) to the rear transaxle brace (2).
  25. Tighten
    Tighten the nuts to 50 N·m (37 lb ft).


    Object Number: 333146  Size: SH
  26. Remove the steering column locking tool J 42640 from the steering column.