GM Service Manual Online
For 1990-2009 cars only
Makes
🢒
Oldsmobile
🢒
2003
🢒
Aurora
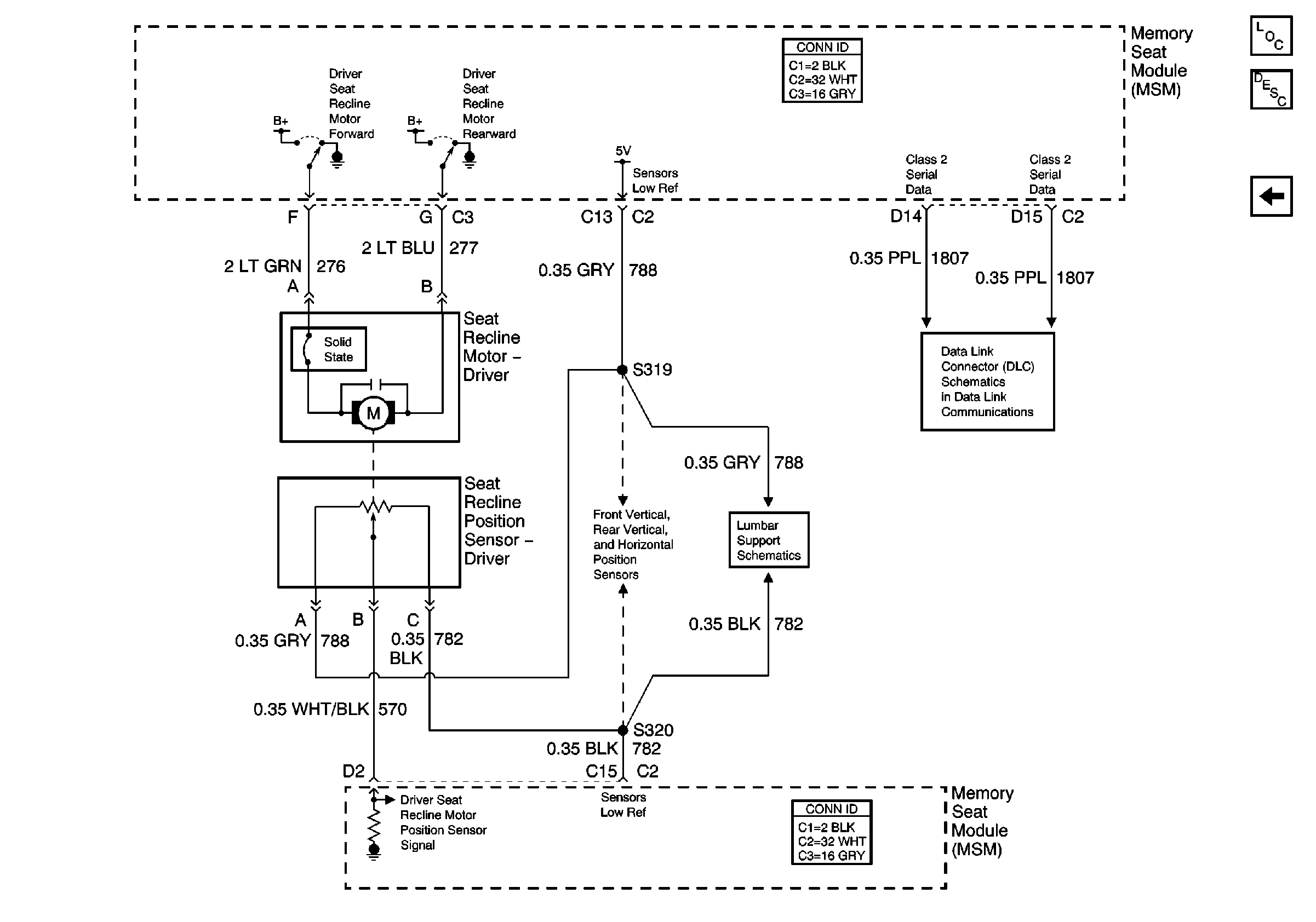
🢒 Driver Seat Recline Motor and Sensor
Driver Seat Recline Motor and Sensor
Driver Seat Recline Motor and Sensor
Master Electrical Component List
Memory Seats Description and Operation
Driver Seat Vertical and Horizontal Motors and Sensors
Serial Data Class 2
Driver Seat Lumbar (w/ A45)