GM Service Manual Online
For 1990-2009 cars only
Makes
🢒
Oldsmobile
🢒
1998
🢒
Bravada
🢒
HVAC
🢒
Heating, Ventilation and Air Conditioning
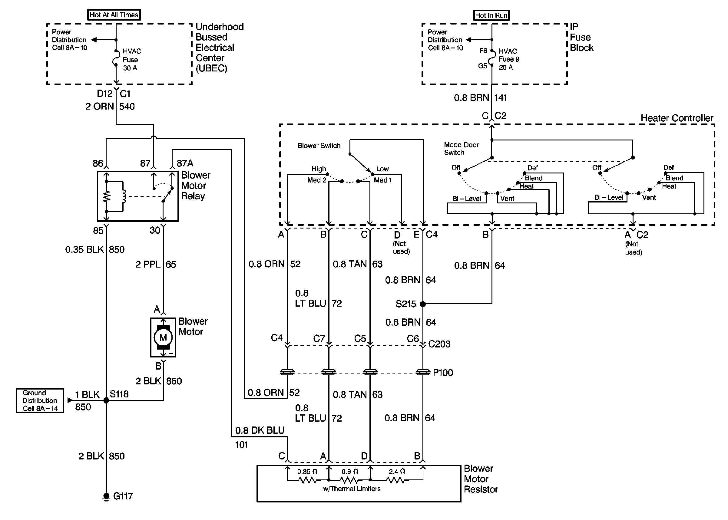
🢒 Heater Blower Controls Schematics
Cell 60
Heater Blower Controls Components
Heater Blower Controls Circuit Description
Power Distribution Schematics
Power Distribution Schematics
Ground Distribution Schematics