GM Service Manual Online
For 1990-2009 cars only
Makes
🢒
Oldsmobile
🢒
2000
🢒
Bravada
🢒 RPO C42
RPO C42
RPO C42
HVAC Components
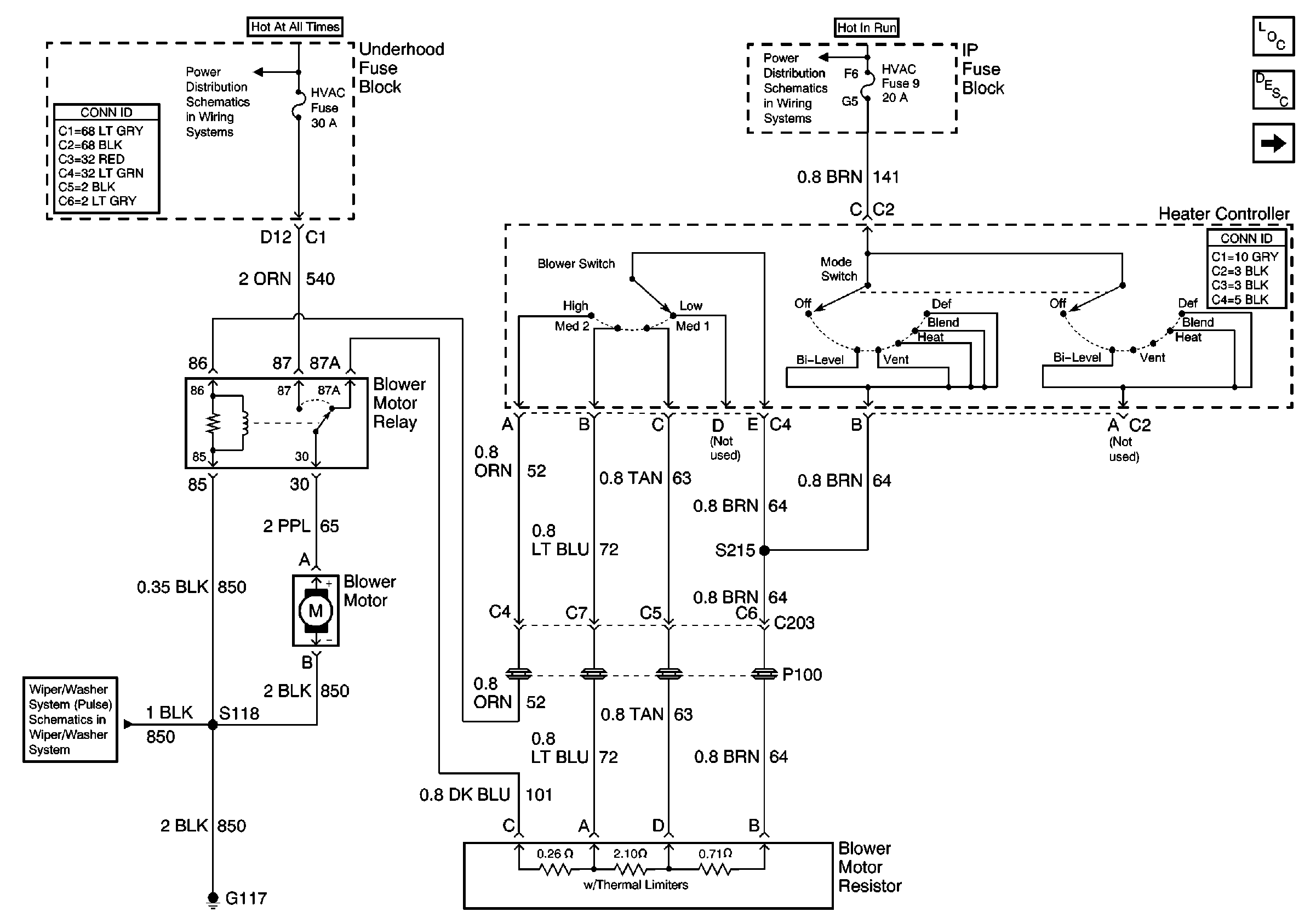
HVAC Blower Controls Circuit Description
RPO C60
Power and Grounding Connector End Views
ATC, HVAC and A/C Fuses
Wiper/Washer System (Pulse) Schematic
RAP, IGN B Fuses and Ignition Switch
HVAC Connector End Views