GM Service Manual Online
For 1990-2009 cars only
Makes
🢒
Oldsmobile
🢒
2002
🢒
Bravada
🢒
Restraints
🢒
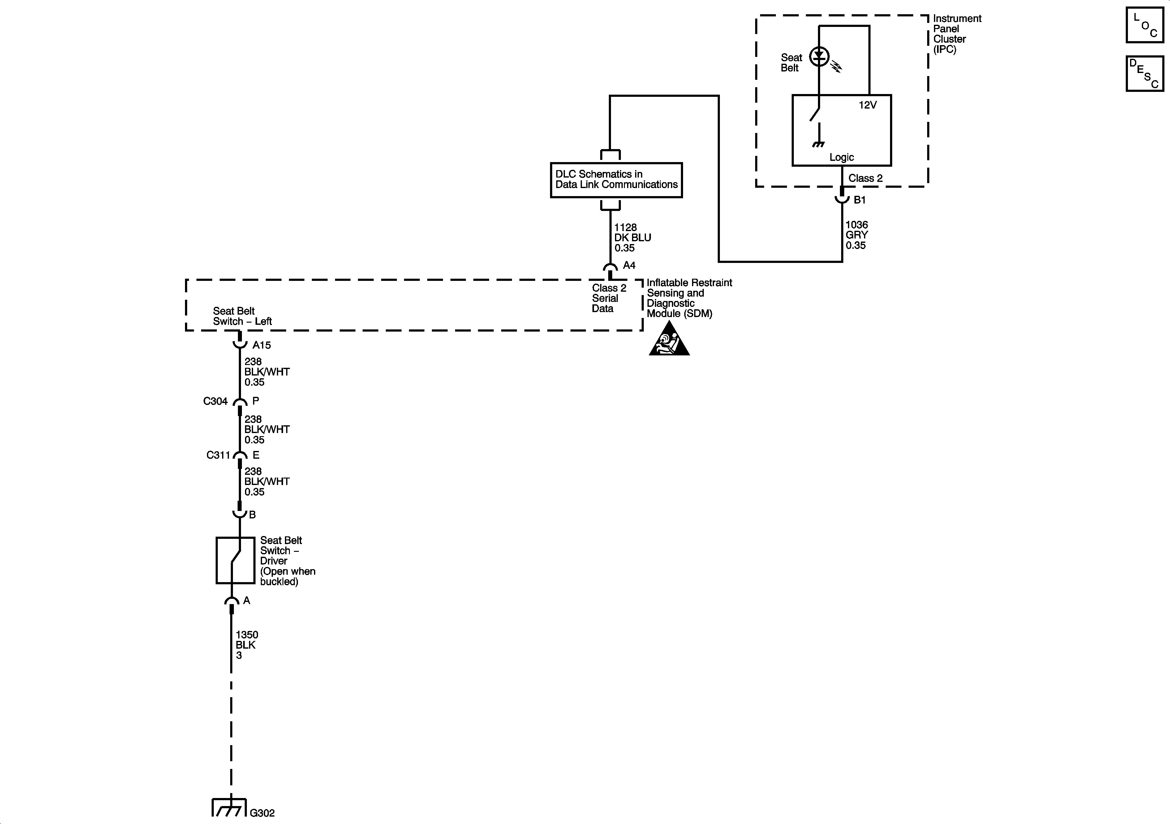
Seat Belts
🢒 Seat Belt Schematics
Master Electrical Component List
Seat Belt System Description and Operation
G302 - 2 of 2
DLC and SP205
SIR Caution for Zoning