GM Service Manual Online
For 1990-2009 cars only
Makes
🢒
Oldsmobile
🢒
2002
🢒
Bravada
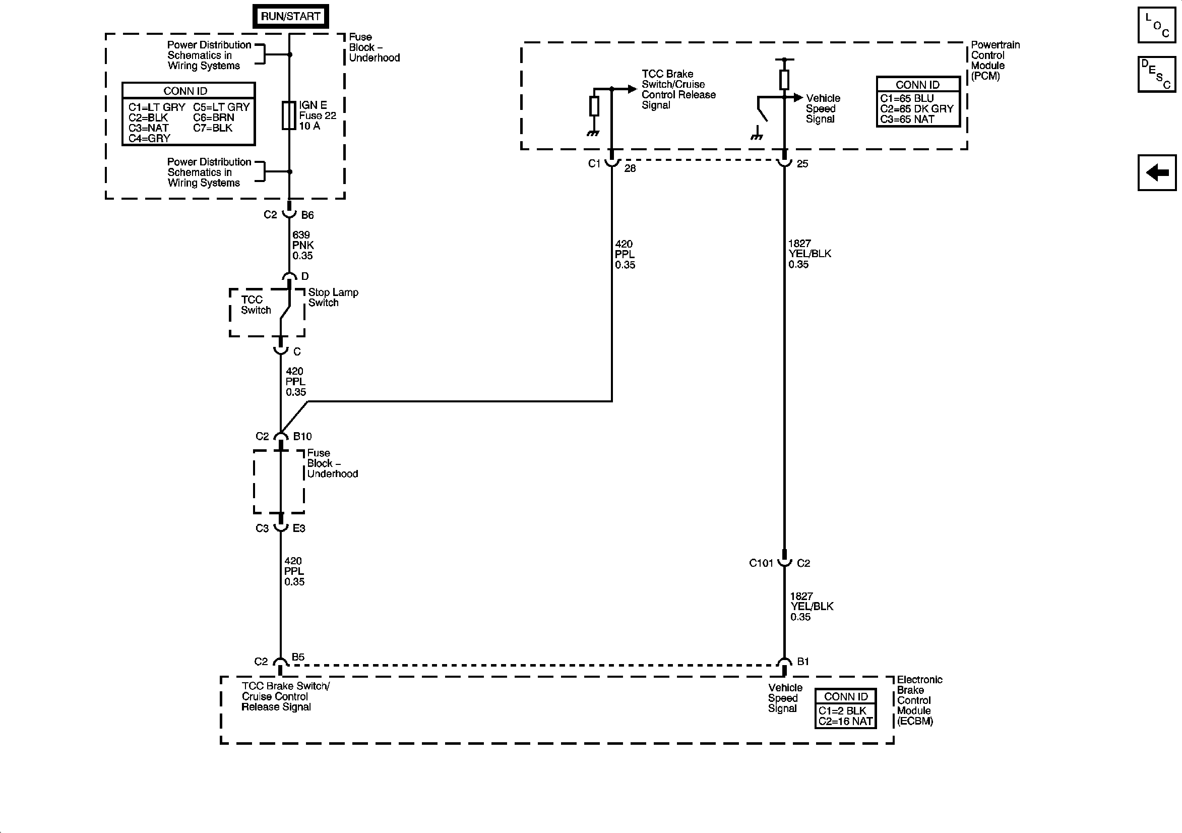
🢒 Brake Switch Input
Brake Switch Input
Brake Switch Input
Master Electrical Component List
Cruise Control Description and Operation
Cruise Control Switch
ACCY/RUN and RUN/START Bus Bars
IGN E, TBC IGN1, BACK UP, BTSI, and TRLR B/U Fuses