GM Service Manual Online
For 1990-2009 cars only
Makes
🢒
Oldsmobile
🢒
2004
🢒
Bravada - 2WD
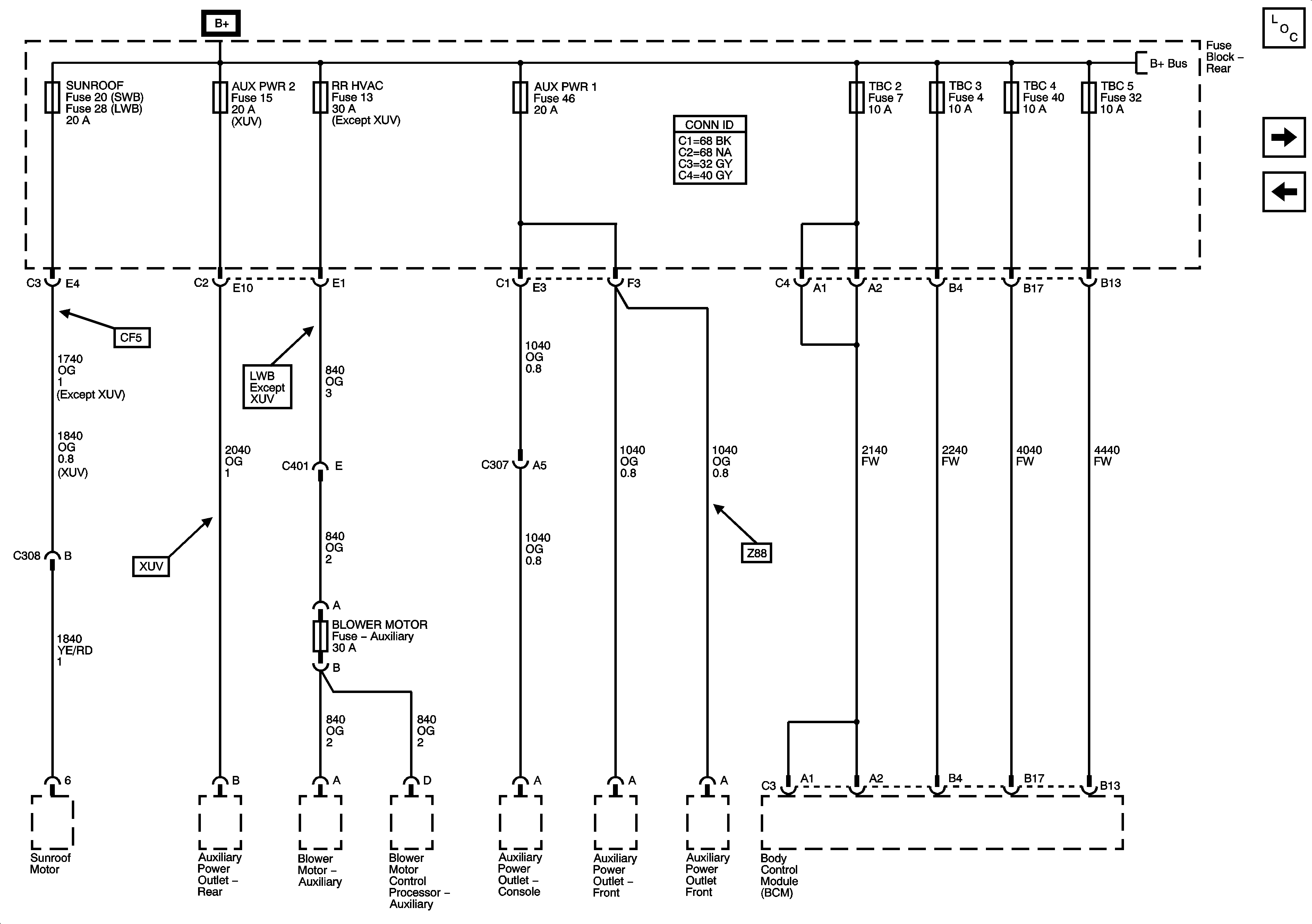
🢒 SUNROOF, AUX PWR 1, AUX PWR 2, RR HVAC, TBC 2, TBC 3, TBC 4, and TBC 5 Fuses
SUNROOF, AUX PWR 1, AUX PWR 2, RR HVAC, TBC 2, TBC 3, TBC 4, and TBC 5 Fuses
SUNROOF, AUX PWR 1, AUX PWR 2, RR HVAC, TBC 2, TBC 3, TBC 4, and TBC 5 Fuses
Master Electrical Component List
DDM, PDM, AMP Fuses, SEATS, LT DOORS, RT DOORS Circuit Breakers
LGM/DSM, OH BATT/ONSTAR, RADIO, and HVAC B Fuses