GM Service Manual Online
For 1990-2009 cars only

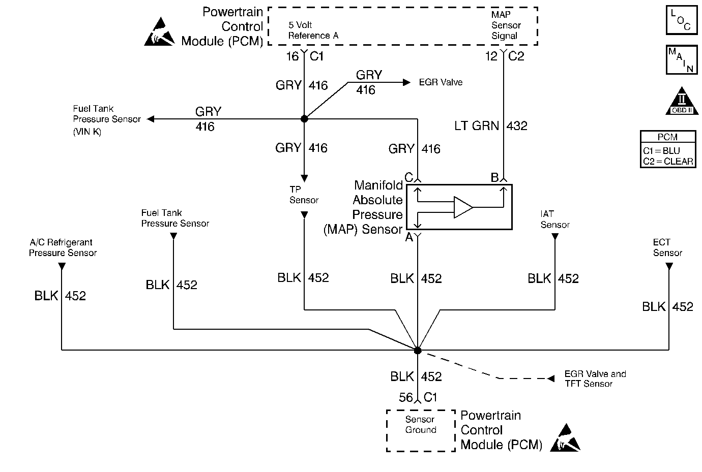
Object Number: 22778  Size: MF
Engine Controls Components
A/C Presure, Fuel Tank Pressure, TP, MAP, IAT, ECT Sensors
OBD II Symbol Description Notice
Handling ESD Sensitive Parts Notice
Handling ESD Sensitive Parts Notice

Circuit Description

The Manifold Absolute Pressure (MAP) sensor responds to changes in intake manifold pressure (vacuum). The MAP sensor signal voltage to the PCM varies from below 2 volts at idle (high vacuum) to above 4 volts with the key ON, engine not running or at wide-open throttle (low vacuum). The MAP sensor is used to determine manifold pressure changes while the linear EGR flow test diagnostic is being run (refer to DTC P0401), to determine engine vacuum level for some other diagnostics and to determine barometric pressure (BARO). The PCM compares the MAP sensor signal to a calculated MAP based on throttle position and various engine load factors. If the PCM detects a MAP signal that varies excessively with no comparative change in engine load, DTC P0106 will set.

Conditions for Setting the DTC

    • No TP sensor DTCs present.
    • Engine speed steady.
    • Throttle position steady.
    • IAC valve counts steady.
    • EGR flow rate steady.
    • Brake switch state steady.
    • A/C clutch state steady.
    • MAP value changes significantly with no change in load.
    • The above conditions are present for longer than 200 3X reference periods (67 crankshaft revolutions).

Action Taken When the DTC Sets

    • The PCM will illuminate the malfunction indicator lamp (MIL) during the second consecutive trip in which the diagnostic test has been run and failed.
    • The PCM will store conditions which were present when the DTC set as Freeze Frame and Failure Records data.

Conditions for Clearing the MIL/DTC

    • The PCM will turn OFF the MIL during the third consecutive trip in which the diagnostic has been run and passed.
    • The History DTC will clear after 40 consecutive warm-up cycles have occurred without a malfunction.
    • The DTC can be cleared by using the scan tool.

Diagnostic Aids

Check for the following conditions:

    • Poor connection at the PCM. Inspect harness connectors for backed out terminals, improper mating, broken locks, improperly formed or damaged terminals, and poor terminal to wire connection.
    • Damaged harness. Inspect the wiring harness for damage. If the harness appears to be OK, observe the MAP display on the scan tool while moving connectors and wiring harnesses related to the sensor. A change in the display will indicate the location of the malfunction.

If DTC P0108 cannot be duplicated, the information included in the Fail Records data can be useful in determining since the DTC was last set. If it is determined that the DTC occurs intermittently, performing the DTC P1108 Diagnostic Chart may isolate the cause of the malfunction.

Test Description

Number(s) below refer to the step number(s) on the Diagnostic Table:

  1. This vehicle is equipped with a PCM which utilizes an Electrically Erasable Programmable Read Only Memory (EEPROM). When the PCM is being replaced, the new PCM must be programmed.

DTC P0106 - MAP System Performance

Step

Action

Value(s)

Yes

No

1

Was the Powertrain On-Board Diagnostic (OBD) System Check performed?

--

Go to Step 2

Go to the Powertrain On Board Diagnostic (OBD) System Check

2

Important: If DTC P1635 is set, diagnose the other DTC first. Refer to DTC P1635 5 Volt Reference Circuit .

  1. Review and record scan tool Fail Records data.
  2. Operate the vehicle within Fail Records conditions.
  3. Using a scan tool, monitor Specific DTC info for DTC P0106

Does the scan tool indicate DTC P0106 failed?

--

Go to Step 4

Go to Step 3

3

  1. Check for the following conditions:
  2. • MAP sensor seal missing or damaged.
    • Vacuum hoses disconnected, damaged, or incorrectly routed. Refer to Emission Hose Routing Diagram .
    • Intake manifold vacuum leaks.
    • Vacuum leaks at the throttle body.
    • Vacuum leaks at the EGR valve flange and pipes.
    • Crankcase ventilation valve malfunctioning, missing, or incorrectly installed.
  3. If a problem is found, repair as necessary.

Was a problem found?

--

Go to Step 15

Refer to Diagnostic Aids

4

  1. Disconnect the MAP sensor electrical connector.
  2. Observe the MAP value displayed on the scan tool.

Is the MAP value near the specified value?

0V

Go to Step 5

Go to Step 13

5

  1. Connect a test light between B+ and the MAP sensor signal circuit at the MAP sensor harness connector.
  2. Observe the MAP value displayed on the scan tool.

Is MAP value near the specified value?

4.95V

Go to Step 6

Go to Step 9

6

  1. Jumper the 5 volt reference A circuit and the MAP signal circuit together at the MAP sensor harness connector.
  2. Observe the MAP value displayed on the scan tool.

Is the MAP value near the specified value?

4.95V

Go to Step 7

Go to Step 8

7

  1. Turn OFF the ignition switch.
  2. Disconnect the PCM.
  3. Check for the following conditions:
  4. • The sensor ground circuit for an open or high resistance between the PCM and the MAP sensor.
    • The sensor ground circuit for a poor connection at the PCM.
  5. If a problem is found, repair as necessary. Refer to Repair Procedures in Electrical Diagnosis.

Was a problem found?

--

Go to Step 15

Go to Step 11

8

  1. Turn OFF the ignition switch.
  2. Disconnect the PCM.
  3. Check for the following conditions:
  4. • The 5 volt reference A circuit for an open or high resistance between the PCM and the MAP sensor.
    • The 5 volt reference A circuit for a poor connection at the PCM.
  5. If a problem is found, repair as necessary. Refer to Repair Procedures in Electrical Diagnosis.

Was a problem found?

--

Go to Step 15

Go to Step 10

9

  1. Turn OFF the ignition switch.
  2. Disconnect the PCM.
  3. Check for the following conditions:
  4. • The MAP sensor signal circuit for an open or high resistance between the PCM and the MAP sensor.
    • The MAP sensor signal circuit for a short to ground or a short to the sensor ground circuit.
  5. If a problem is found, repair as necessary. Refer to Repair Procedures in Electrical Diagnosis.

Was a problem found?

--

Go to Step 15

Go to Step 10

10

  1. Check the MAP sensor signal circuit for a poor connection at the PCM.
  2. If a problem is found, repair as necessary. Refer to Repair Procedures in Electrical Diagnosis.

Was a problem found?

--

Go to Step 15

Go to Step 14

11

  1. Check for a poor connection at the MAP sensor.
  2. If a problem is found, repair as necessary. Refer to Repair Procedures in Electrical Diagnosis.

Was a problem found?

--

Go to Step 15

Go to Step 12

12

Replace the MAP sensor.

Is action complete?

--

Go to Step 15

--

13

  1. Turn OFF the ignition switch.
  2. Disconnect the PCM.
  3. Turn ON the ignition switch.
  4. Check the MAP signal circuit for a short to voltage or a short to the 5 volt reference A circuit.
  5. If a problem is found, repair as necessary. Refer to Repair Procedures in Electrical Diagnosis.

Was a problem found?

--

Go to Step 15

Go to Step 14

14

Replace the PCM.

Important:: The replacement PCM must be programmed. Refer to Powertrain Control Module Replacement/Programming .

Is action complete?

--

Go to Step 15

--

15

  1. Turn ON the ignition
  2. Review and record scan tool Fail Records data.
  3. Clear DTCs
  4. Operate the vehicle within Fail Records conditions.
  5. Using a scan tool, monitor Specific DTC info for DTC P0106.

Does the scan tool indicate DTC P0106 failed?

--

Go to Step 2

System OK