GM Service Manual Online
For 1990-2009 cars only
Makes
🢒
Oldsmobile
🢒
1998
🢒
Intrigue
🢒
Body and Accessories
🢒
Entertainment
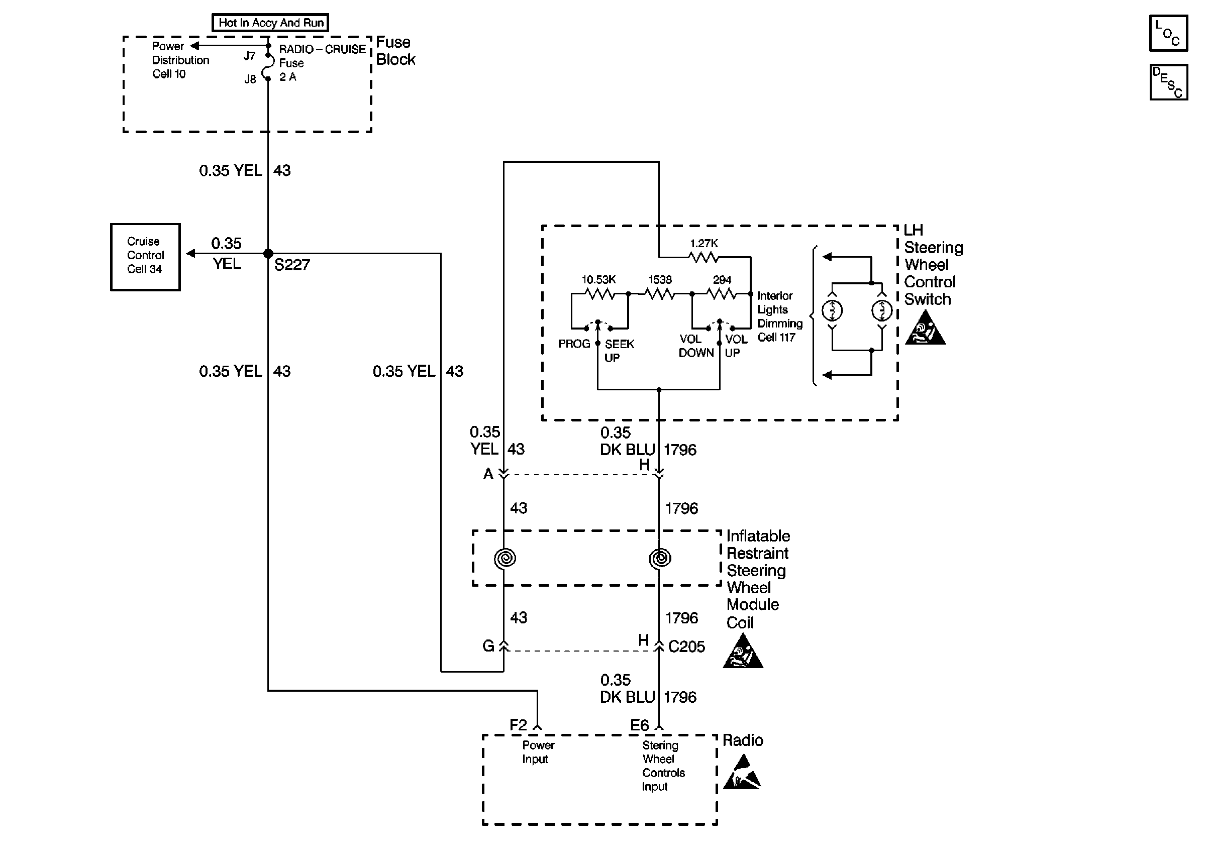
🢒 Steering Wheel Controls Schematics
Cell 152
Entertainment Components
Steering Wheel Controls System Circuit Description
SIR Handling Caution
SIR Handling Caution
Handling Electrostatic Discharge Sensitive Parts Notice
Cell 117: I/P Lamp Dimmer Switch and Ground Distribution
Cell 34: Power Distribution and Cruise Control Switches
Cell 10: WIPER, POWER DROP, RADIO-CRUISE, And RED STRG WHL ILLUM Fuses