GM Service Manual Online
For 1990-2009 cars only
Makes
🢒
Oldsmobile
🢒
1998
🢒
Intrigue
🢒
Body and Accessories
🢒
Body Rear End
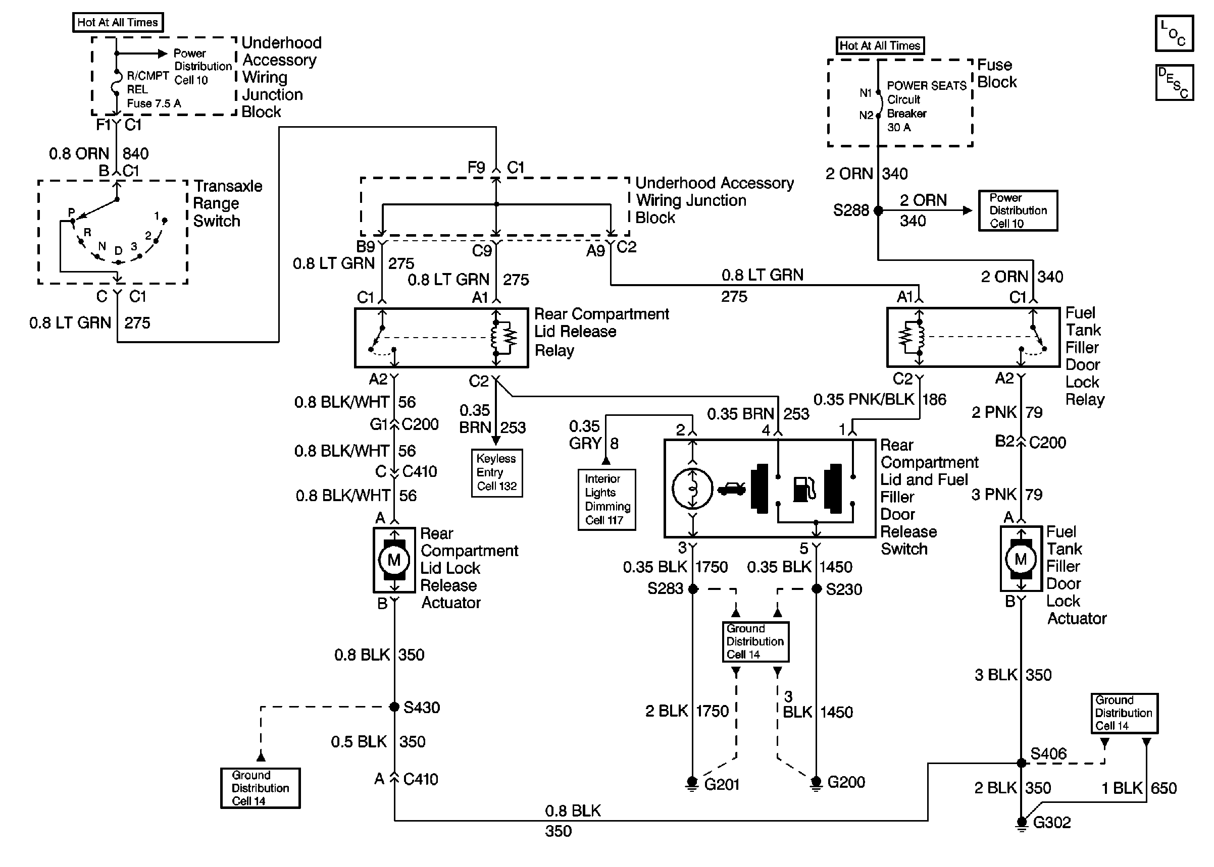
🢒 Release Systems Schematics
Cell 134
Body Rear End Components
Fuel Filler Door Release Circuit Description
Rear Compartment Lid Release Circuit Description
Power Distribution Schematics
Cell 10: PWR WINDOWS-PWR SUNROOF, REAR DEFOG, And POWER SEATS Circuit Breakers
Cell 132
Cell 117: Power, I/P, Switch Illumination and Ground Distribution
Cell 14: RH Body Harness Ground G302
Cell 14: RH I/P Ground G200
Cell 14: RH Body Harness Ground G302