GM Service Manual Online
For 1990-2009 cars only
Makes
🢒
Oldsmobile
🢒
1998
🢒
LSS
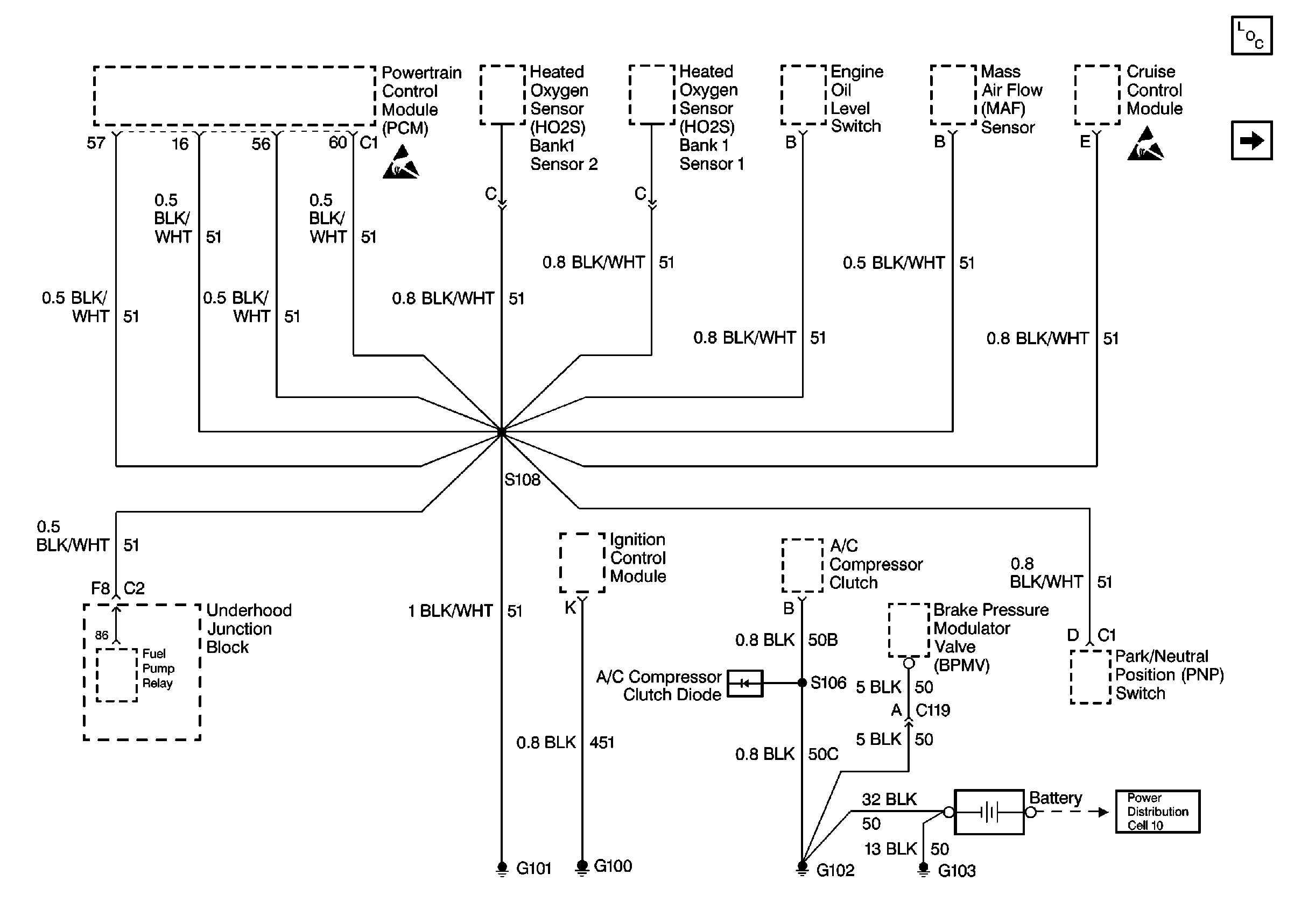
🢒 Cell 14: G100, G101, G102 and G103
Cell 14: G100, G101, G102 and G103
Cell 14: G100, G101, G102 and G103
Power and Grounding Components
Handling ESD Sensitive Parts Notice
Handling ESD Sensitive Parts Notice
Cell 10: Battery Power Circuits to Fuse Blocks (1 of 2)
Cell 14: G105