GM Service Manual Online
For 1990-2009 cars only
Makes
🢒
Oldsmobile
🢒
1998
🢒
LSS
🢒 Cell 10: SUNROOF Fuse and PWR WDO Circuit Breaker
Cell 10: SUNROOF Fuse and PWR WDO Circuit Breaker
Cell 10: SUNROOF Fuse and PWR WDO Circuit Breaker
Power and Grounding Components
Cell 10: BATT 1, RDM, C/LTR, DDM, HTDST L, TRK REL, PDM, SBM, and CSTR/SBM FuseS
Cell 10: LP PK R Fuse
Cell 10: RDO, RDO/PH, CD/PH and SWITCH Fuses
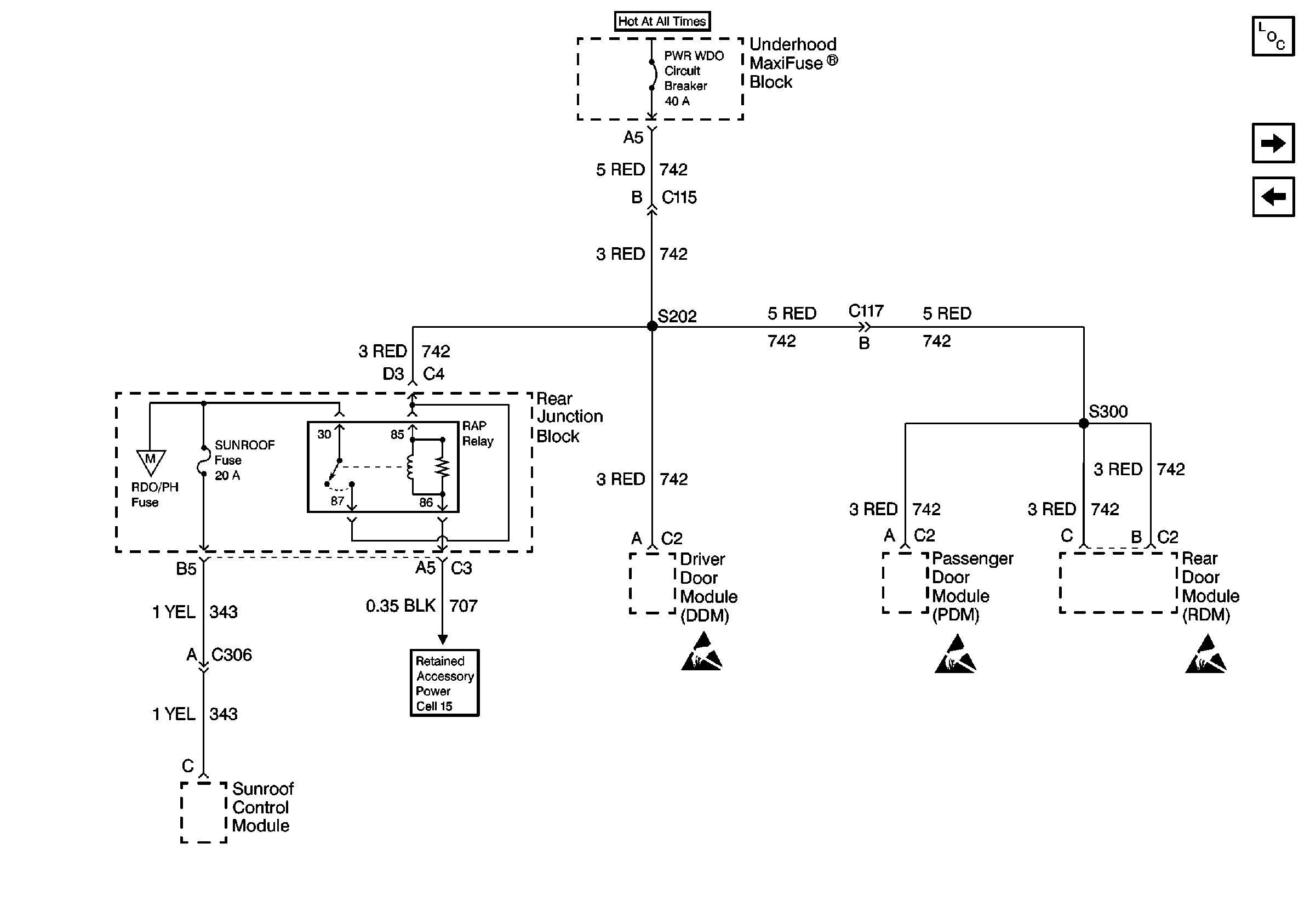
Retained Accessory Power (RAP) Schematics
Handling ESD Sensitive Parts Notice
Handling ESD Sensitive Parts Notice
Handling ESD Sensitive Parts Notice