GM Service Manual Online
For 1990-2009 cars only
Makes
🢒
Oldsmobile
🢒
1997
🢒
Silhouette
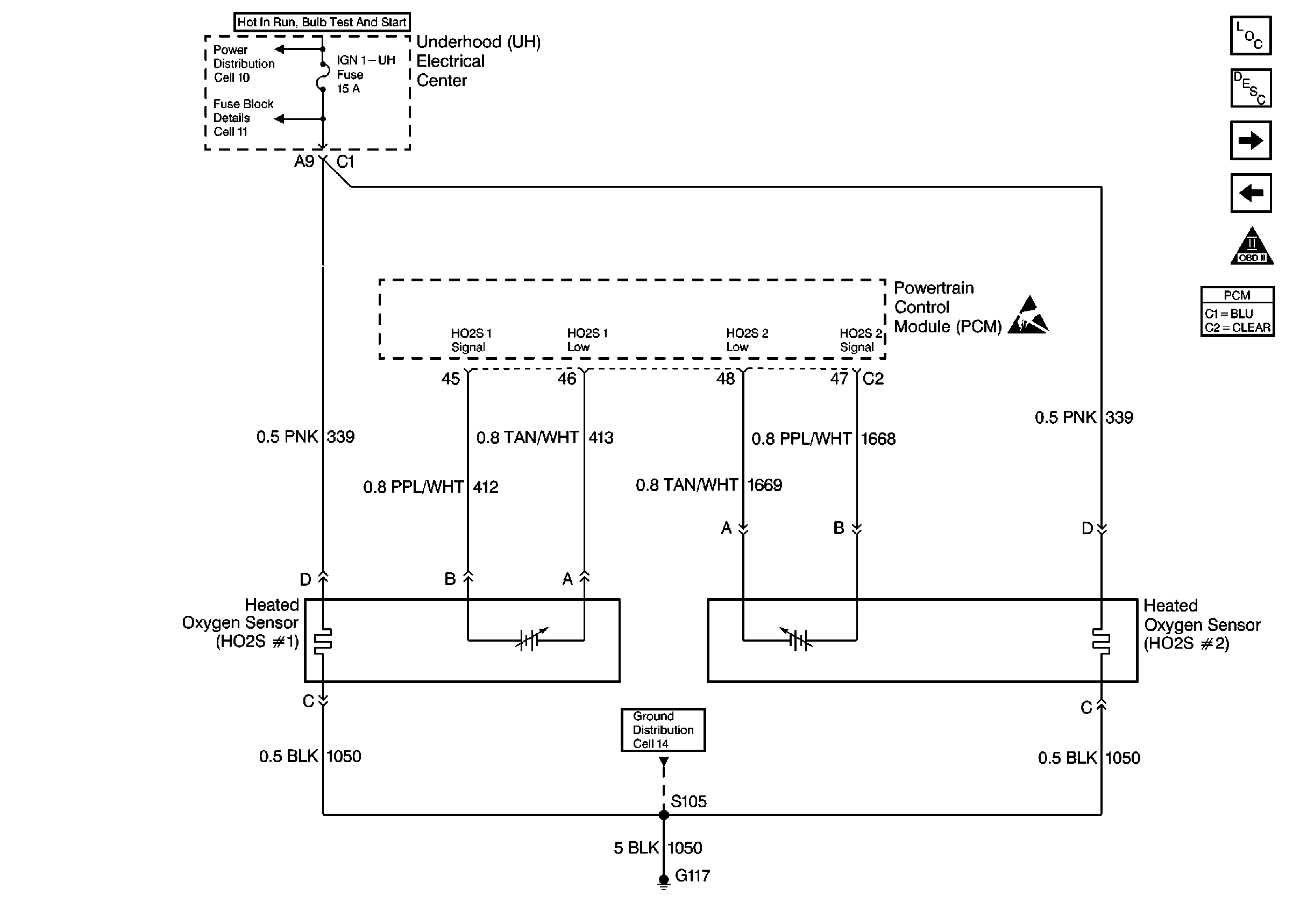
🢒 Engine Data Sensors-HO2S-1, HO2S-2
Engine Data Sensors-HO2S-1, HO2S-2
Engine Data Sensors-HO2S-1, HO2S-2
Handling ESD Sensitive Parts Notice
Engine Data Sensors-MAF, EVAP Sw, EVAP Valve, EGR
IAC Valve, EBTCM, Engine Oil Level Sensor
Information Sensors
Engine Controls Components
OBD II Symbol Description Notice