GM Service Manual Online
For 1990-2009 cars only
Figure 1:

Door Locks, Sliding Door Jamb Switches and Liftgate Door Lock


Object Number: 696465  Size: FS
Master Electrical Component List
Interior Lighting Systems Description and Operation
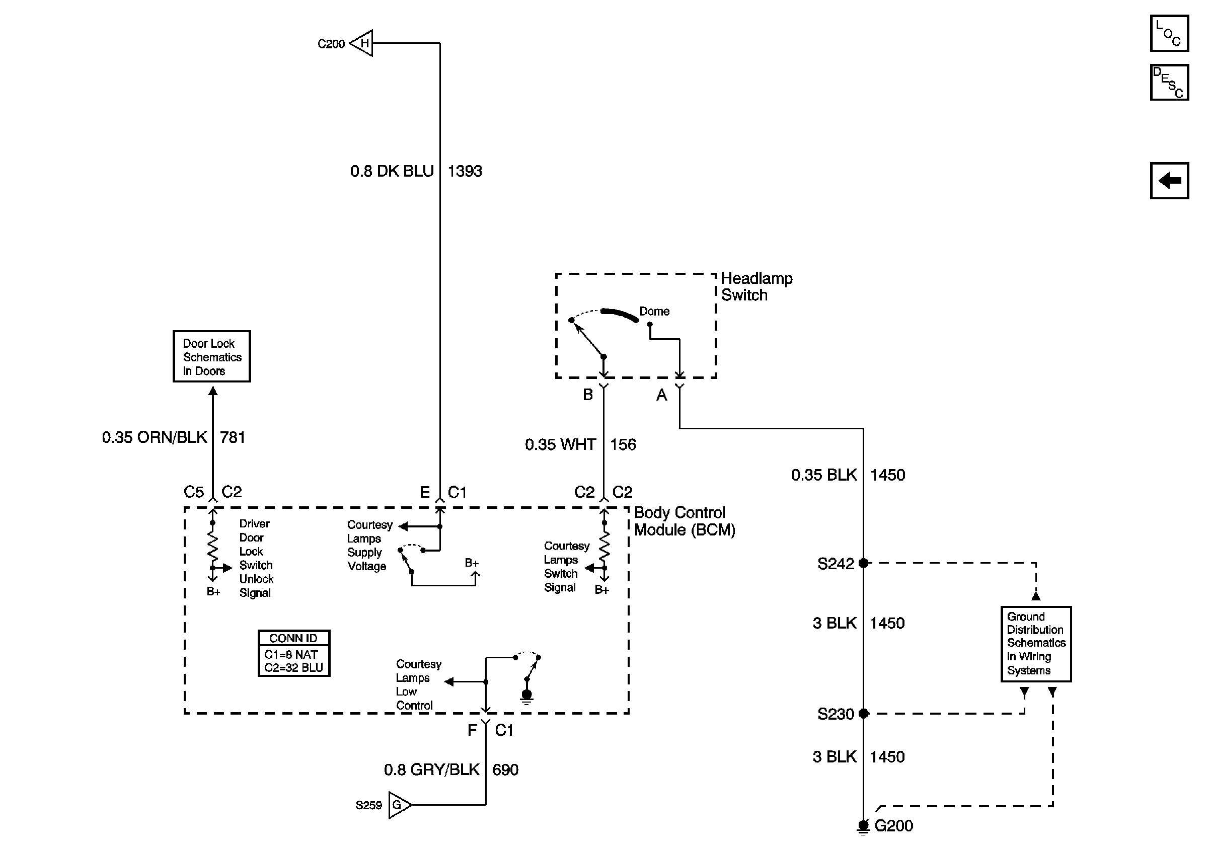
Vanity and Reading Lamps
BATT Main 1 and Fuse Block - I/P Fuses
G302, Page 2 of 3
G302, Page 2 of 3
G401
Key Cylinder Switches
Figure 2:

Vanity and Reading Lamps


Object Number: 857898  Size: FS
Master Electrical Component List
Interior Lighting Systems Description and Operation
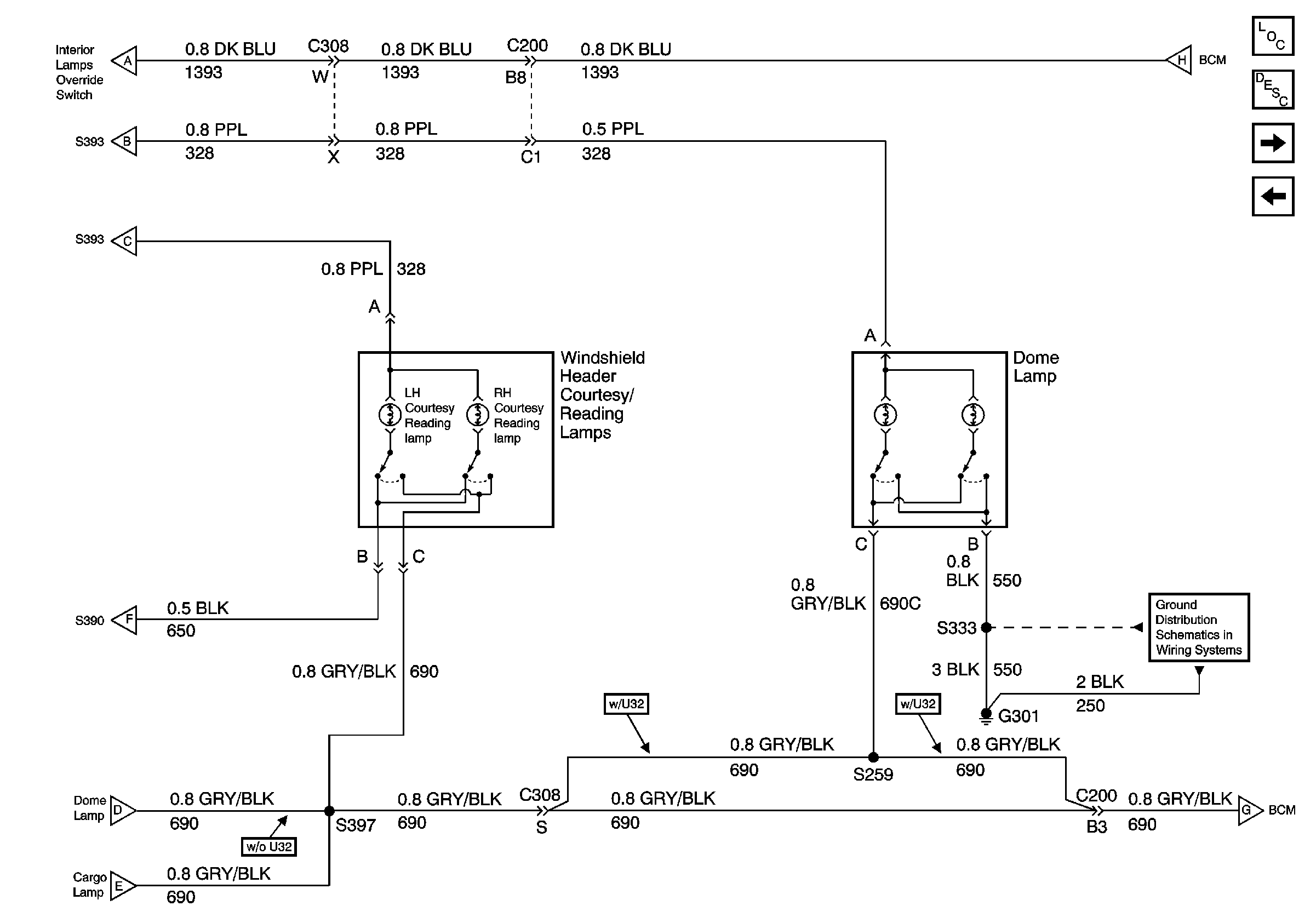
Windshield Header/Courtesy Reading Lamps
Door Locks, Sliding Door Jamb Switches and Liftgate Door Lock
Windshield Header/Courtesy Reading Lamps
Windshield Header/Courtesy Reading Lamps
Windshield Header/Courtesy Reading Lamps
Windshield Header/Courtesy Reading Lamps
Windshield Header/Courtesy Reading Lamps
Windshield Header/Courtesy Reading Lamps
G302, Page 2 of 3
Figure 3:

Windshield Header/Courtesy Reading Lamps


Object Number: 857901  Size: FS
Master Electrical Component List
Interior Lighting Systems Description and Operation
BCM, Headlamp, and I/P Lamp DImmer Switch
Vanity and Reading Lamps
Vanity and Reading Lamps
Vanity and Reading Lamps
Vanity and Reading Lamps
Vanity and Reading Lamps
Vanity and Reading Lamps
Vanity and Reading Lamps
BCM, Headlamp, and I/P Lamp DImmer Switch
G200, Page 1 of 3
BCM, Headlamp, and I/P Lamp DImmer Switch
G200, Page 1 of 3
Figure 4:

BCM, Headlamp and I/P Lamp Dimmer Switch


Object Number: 857904  Size: FS
Master Electrical Component List
Interior Lighting Systems Description and Operation
Windshield Header/Courtesy Reading Lamps
Windshield Header/Courtesy Reading Lamps
Key Cylinder Switches
Windshield Header/Courtesy Reading Lamps
G200, Page 3 of 3