GM Service Manual Online
For 1990-2009 cars only
Makes
🢒
Opel
🢒
2007
🢒
Antara
🢒
Transmission/Transaxle
🢒
Manual Transaxle - D33
🢒 Transmission Component Location
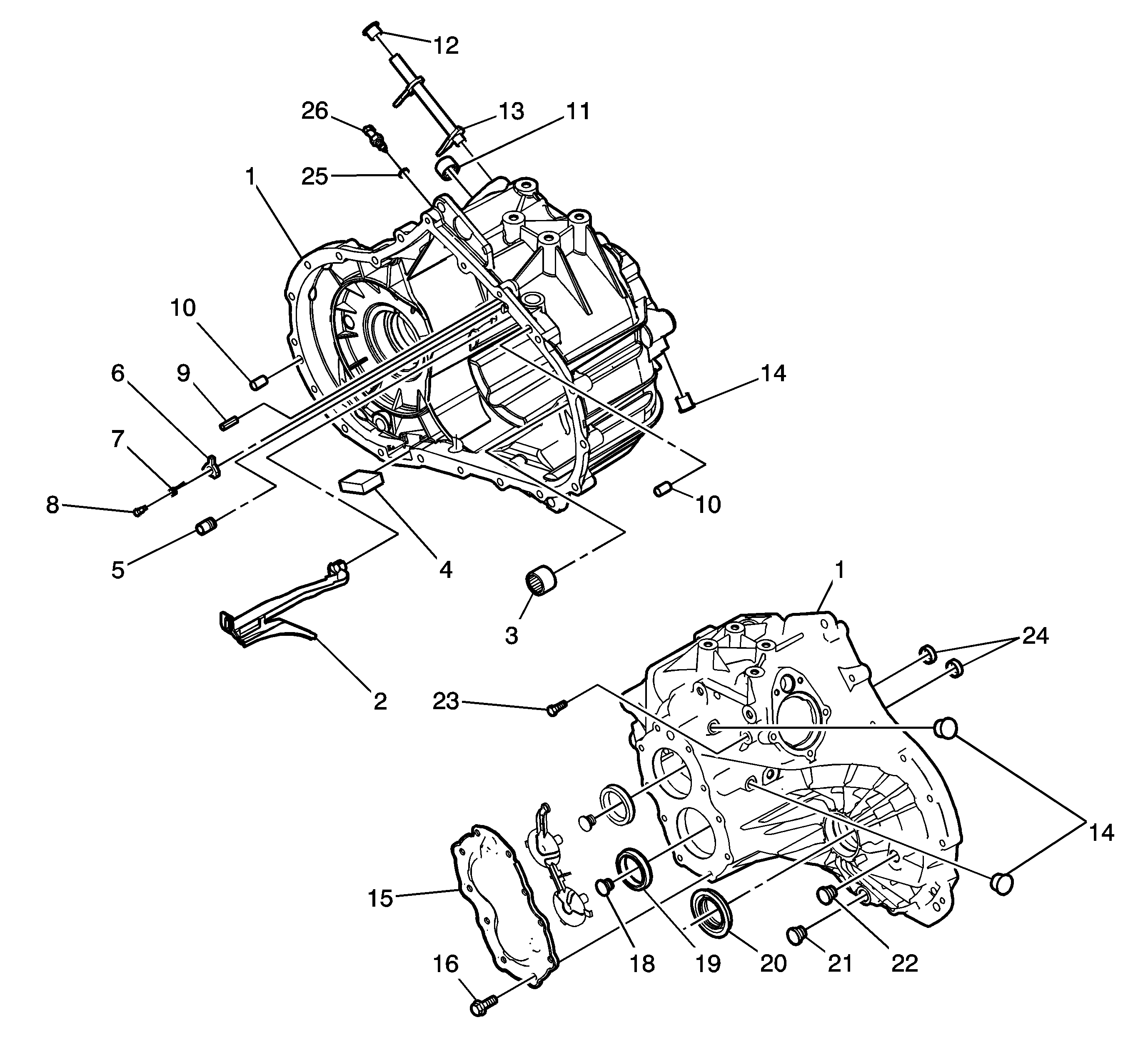
Figure
1:
Clutch Housing Components
(1)
Clutch Housing
(1)
Clutch Housing
(2)
Roller Bearing
(3)
Outer Roller Bearing
(4)
Bolt
(5)
Manual Shaft Detent
(6)
Shaft Seal Ring
(7)
O-Ring
(8)
Concentric Slave Cylinder
(9)
Bolt
(10)
Concentric Slave Cylinder Pipe
(11)
Bushing
(12)
Groove Ball Bearing
(13)
Ring
(14)
Oil Pipe
(15)
Sealing Plug
(16)
Roller Bearing
(17)
Cable Bracket
(18)
Washer
(18)
Washer
(18)
Washer
(19)
Bolt
(19)
Bolt
(19)
Bolt
(20)
Retainer Plug
(21)
Bushing
(21)
Bushing
Figure
2:
Transaxle Housing Components
(1)
Transaxle Housing
(1)
Transaxle Housing
(2)
Drain Channel
(3)
Bearing
(4)
Magnet
(5)
Screw
(6)
Reverse Shifting Blocker
(7)
Torsion Spring
(8)
Pin
(9)
Coiled Pin
(10)
Dowel Pin
(10)
Dowel Pin
(11)
Needle Sleeve
(12)
Bushing
(13)
Idle Shift Rail
(14)
Manual Shaft Detent
(14)
Manual Shaft Detent
(15)
Transaxle Rear Cover
(16)
Bolt
(17)
Oil Pipe
(18)
Retainer Plug
(19)
Groove Ball Bearing
(20)
Shaft Seal Ring
(21)
Fluid Drain Plug
(22)
Fluid Level Check Plug
(23)
Shift Guide Bolt
(24)
Bushing
(25)
Washer
(26)
Backup Lamp Switch
Figure
3:
Shaft Assembly and Shift Fork
(1)
Input Shaft Assembly
(2)
Output Shaft Assembly
(3)
Interm Shaft Assembly
(4)
1st/2nd Shift Fork
(5)
5th/Reverse Shift Fork
(6)
3rd/4th Shift Fork
Figure
4:
Shaft Components
(1)
Sleeve Bearing
(2)
Input Shaft
(3)
5th Gear
(4)
Thrust Bearing
(5)
Needle Bearing
(6)
3rd Speed Gear
(7)
Thrust Bearing
(8)
Thrust Washer
(9)
3rd Gear Blocking Ring
(10)
3rd/4th Synchronizer Assembly
(11)
Synchronizer Key
(12)
Ball
(13)
Compression Spring
(14)
4th Gear Blocking Ring
(15)
Bearing Collar
(16)
Needle Bearing
(17)
4th Speed Gear
(18)
Thrust Washer
(19)
Bearing Blocker Ring
(20)
Output Shaft
(21)
Thrust Washer
(22)
Bearing Collar
(23)
Needle Bearing
(24)
Reverse Gear
(25)
Reverse Blocking Gear
(26)
5th/Reverse Synchronizer Assembly
(27)
Synchronizer Key
(28)
Ball
(29)
Compressing Spring
(30)
5th Gear Blocking Ring
(31)
Bearing Collar
(32)
Needle Bearing
(33)
5th Speed Gear
(34)
3rd Gear
(35)
4th Gear
(36)
Interm Shaft
(37)
Needle Bearing
(38)
2nd Speed Gear
(39)
2nd Gear Inner Core
(40)
2nd Gear Blocking Ring
(41)
2nd Gear Outer Cone
(42)
1st/2nd Synchronizer Assembly
(43)
Synchronizer Key
(44)
Ball
(45)
Compression Spring
(46)
1st Gear Outer Cone
(47)
1st Gear Blocking Ring
(48)
1st Inner Cone
(49)
Thrust Washer
(50)
Bearing Collar
(51)
Roller Bearing
(52)
1st Speed Gear
(53)
Roller Bearing
(54)
Thrust Washer
Figure
5:
Shift Shaft Components
(1)
Shift Shaft Assembly
(2)
Coiled Pin
(3)
Shift Finger
(4)
Coiled Pin
(5)
Shift Interlock
(6)
Shift Rod
(7)
Snap Ring
(8)
Outer Spring Seat
(9)
Angle Disc
(10)
1st/2nd Pressure Spring
(11)
5th/Reverse Pressure Spring
(12)
Inner Spring Seat
(13)
Snap Ring
(14)
Gear Shift Cover
(15)
Shift Lever
(16)
Coiled Pin
(17)
Sliding Key
(18)
Select Control Lever
(19)
Bolt
(20)
Vent Cap
Figure
6:
Differential Gear
(1)
Differential Gear
(2)
Differential Bearing Race
(2)
Differential Bearing Race
(3)
Shim
(3)
Shim
Figure
7:
Gear Shift Control
(1)
Shift Control Lever Housing
(2)
Bolt
(3)
Shift Control Cable
(4)
Clip