GM Service Manual Online
For 1990-2009 cars only
Makes
🢒
Opel
🢒
2008
🢒
Antara
🢒
Suspension
🢒
Rear Suspension
🢒 Rear Suspension Components
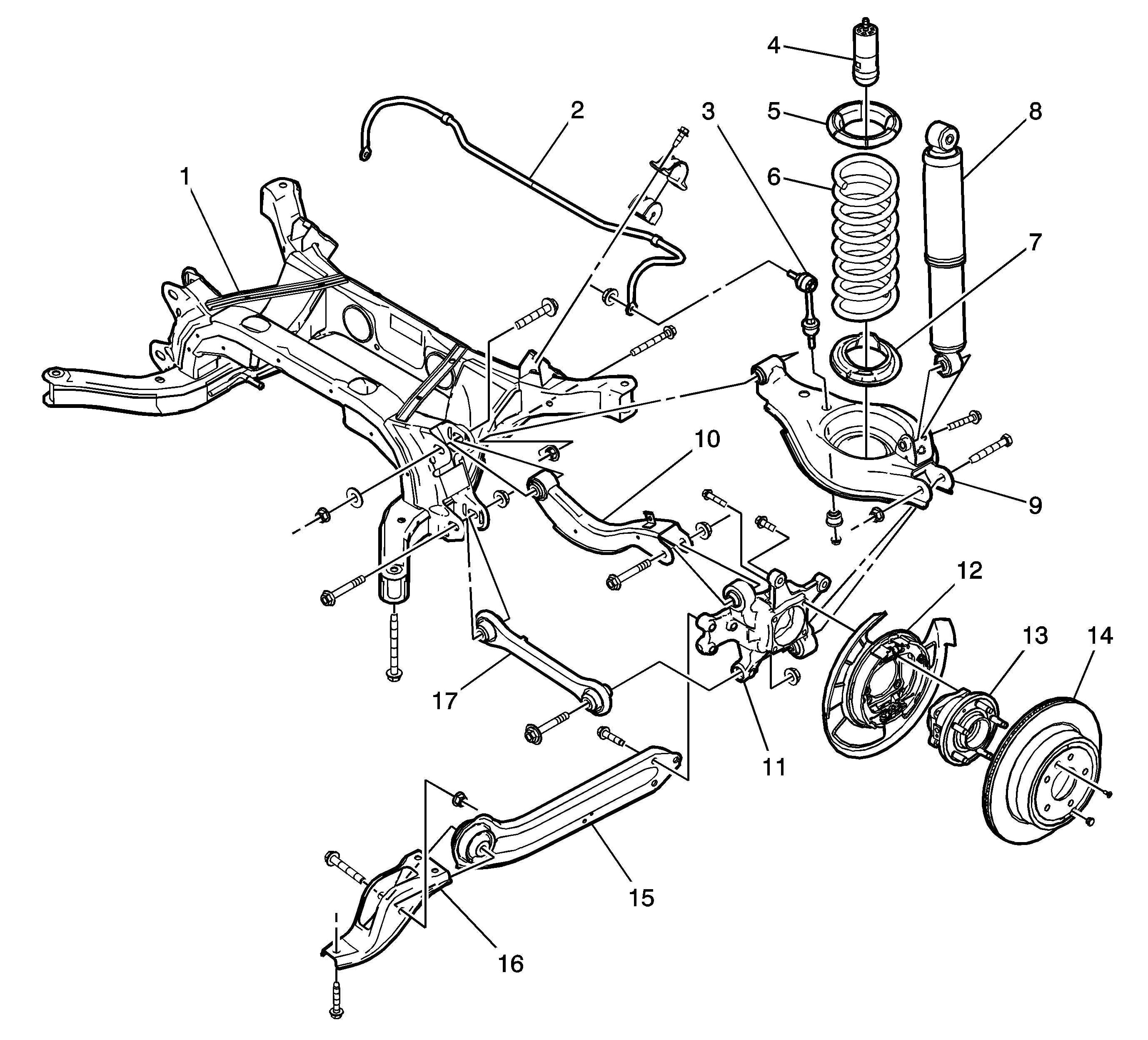
(1)
Rear Suspension Support
(2)
Rear Stabilizer Shaft
(3)
Rear Stabilizer Link
(4)
Rear Spring Jounce Bumper
(5)
Rear Spring Upper Seat
(6)
Rear Coil Spring
(7)
Rear Spring Lower Seat
(8)
Rear Shock Absorber
(9)
Lower Control Arm
(10)
Upper Control Arm
(11)
Rear Knuckle
(12)
Park Brake and Backing Plate Assembly
(13)
Rear Wheel Bearing/Hub Assembly
(14)
Rear Brake Rotor
(15)
Trailing Arm
(16)
Trailing Arm Bracket
(17)
Rear Toe Link