GM Service Manual Online
For 1990-2009 cars only
Makes
🢒
Opel
🢒
2008
🢒
Antara
🢒
Body Systems
🢒
Lighting
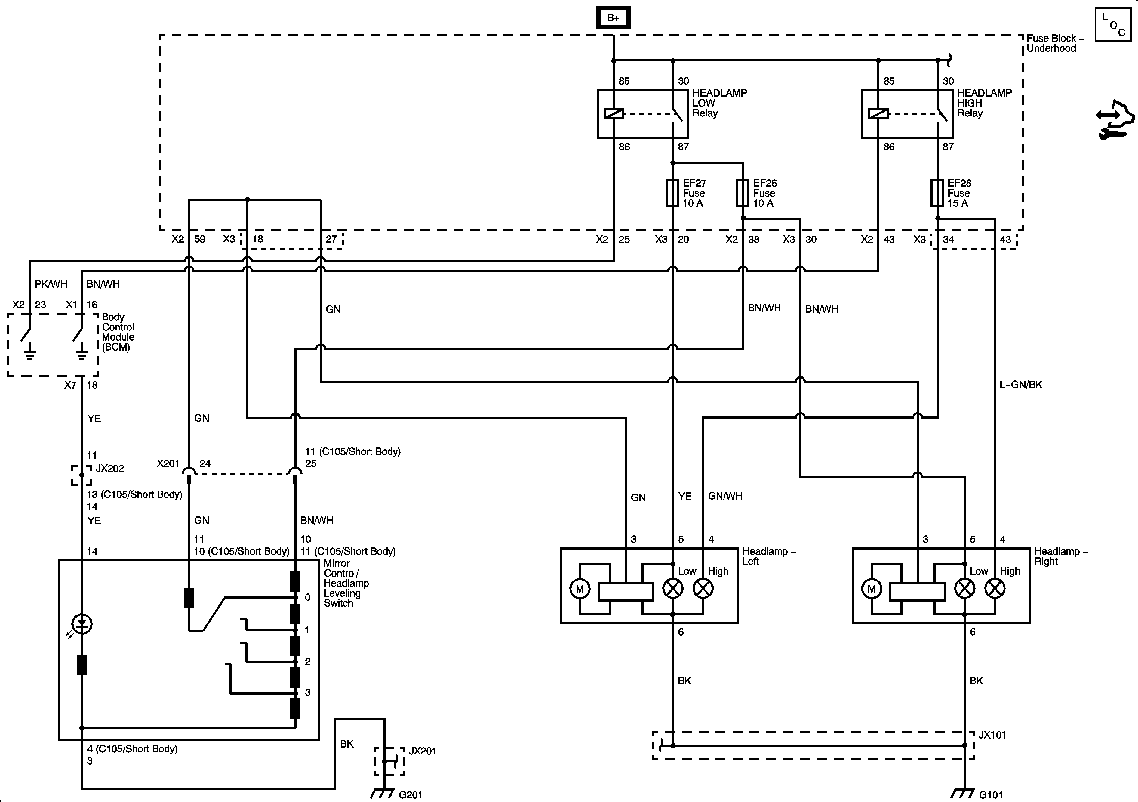
🢒 Headlight Leveling Schematics
Headlight Leveling Schematics Manual
Master Electrical Component List
Control Module References
EF26, 27, 28, 29 Fuses, Headlamps, Foglamps, Relays
G101, G103, G105
G201 (1 of 2)
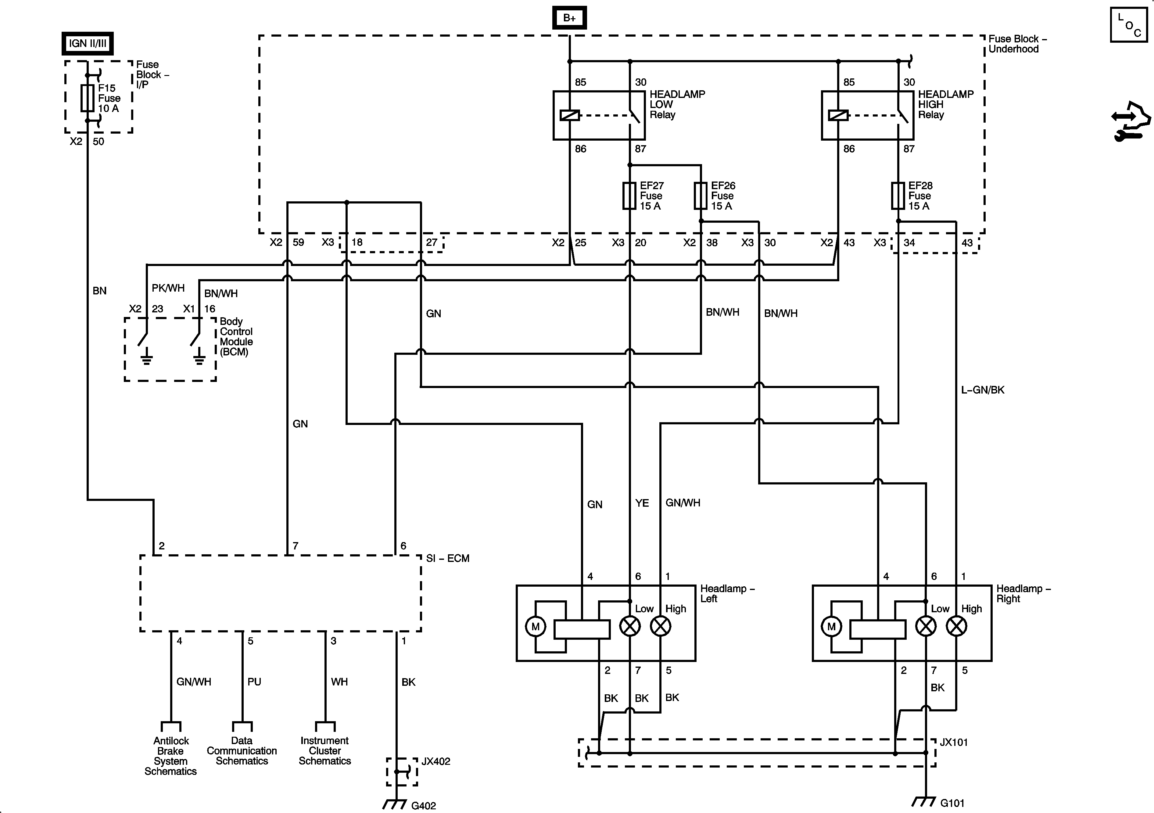
Headlight Leveling Schematics Auto
Master Electrical Component List
Control Module References
EF3, F1, 2, 10, 15, 18, 33, 37, 39 Fuses, Run, ACC/RAP Relays
EF26, 27, 28, 29 Fuses, Headlamps, Foglamps, Relays
Hill Descent, SSPS, Steering Angle and Yaw Sensor
Data Link Connector (DLC)
Power, Ground, Gages
G402
G101, G103, G105