GM Service Manual Online
For 1990-2009 cars only
Makes
🢒
Opel
🢒
2008
🢒
Antara
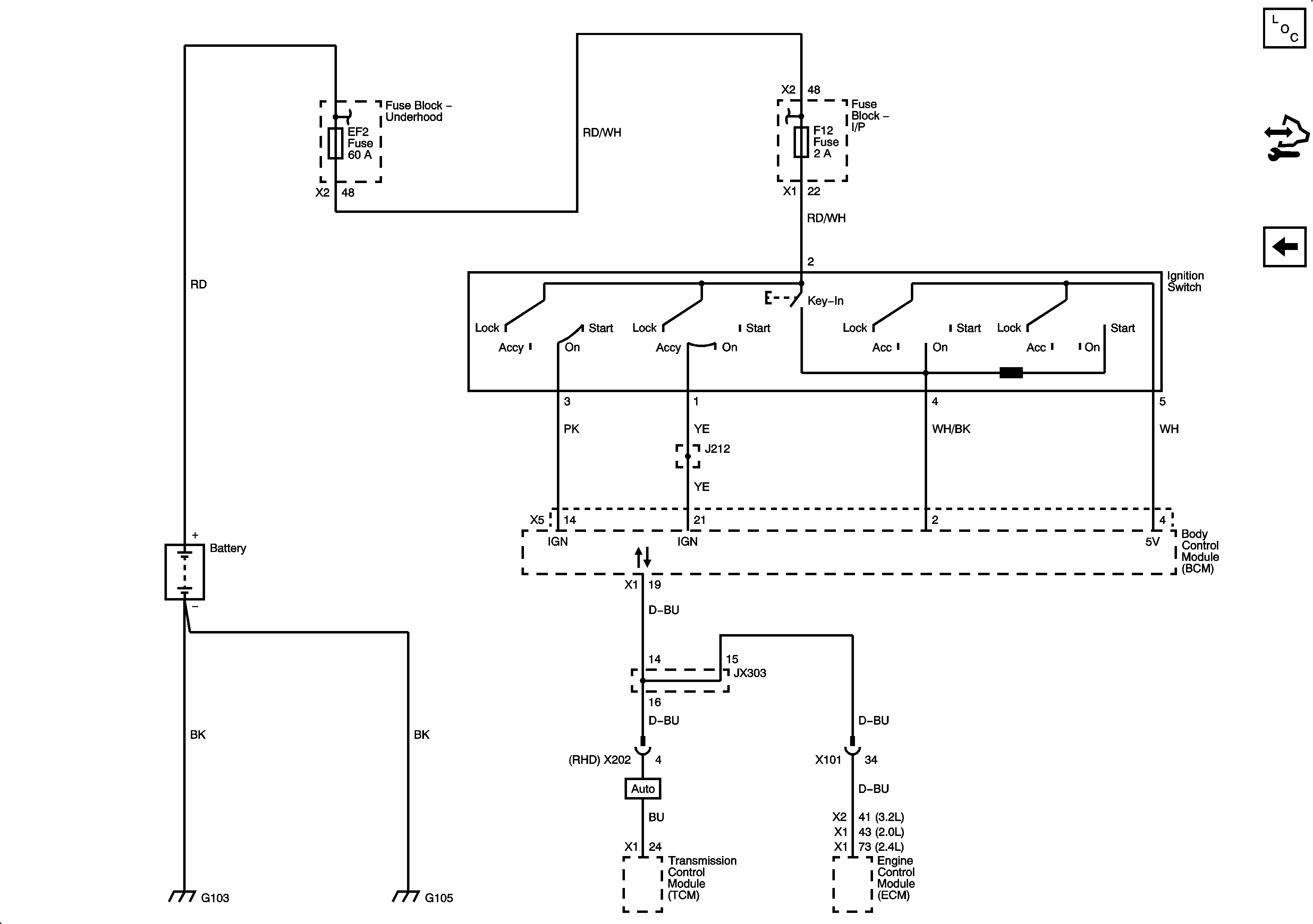
🢒 Starting System (2 of 2)
Starting System (2 of 2)
Starting System (2 of 2)
Master Electrical Component List
Control Module References
Starting System (1 of 2)
EF2, F11, 12, 14, 16, 19, 24, 26, 31 35 Fuses
EF2, F11, 12, 14, 16, 19, 24, 26, 31 35 Fuses