GM Service Manual Online
For 1990-2009 cars only
Makes
🢒
Opel
🢒
2007
🢒
GT
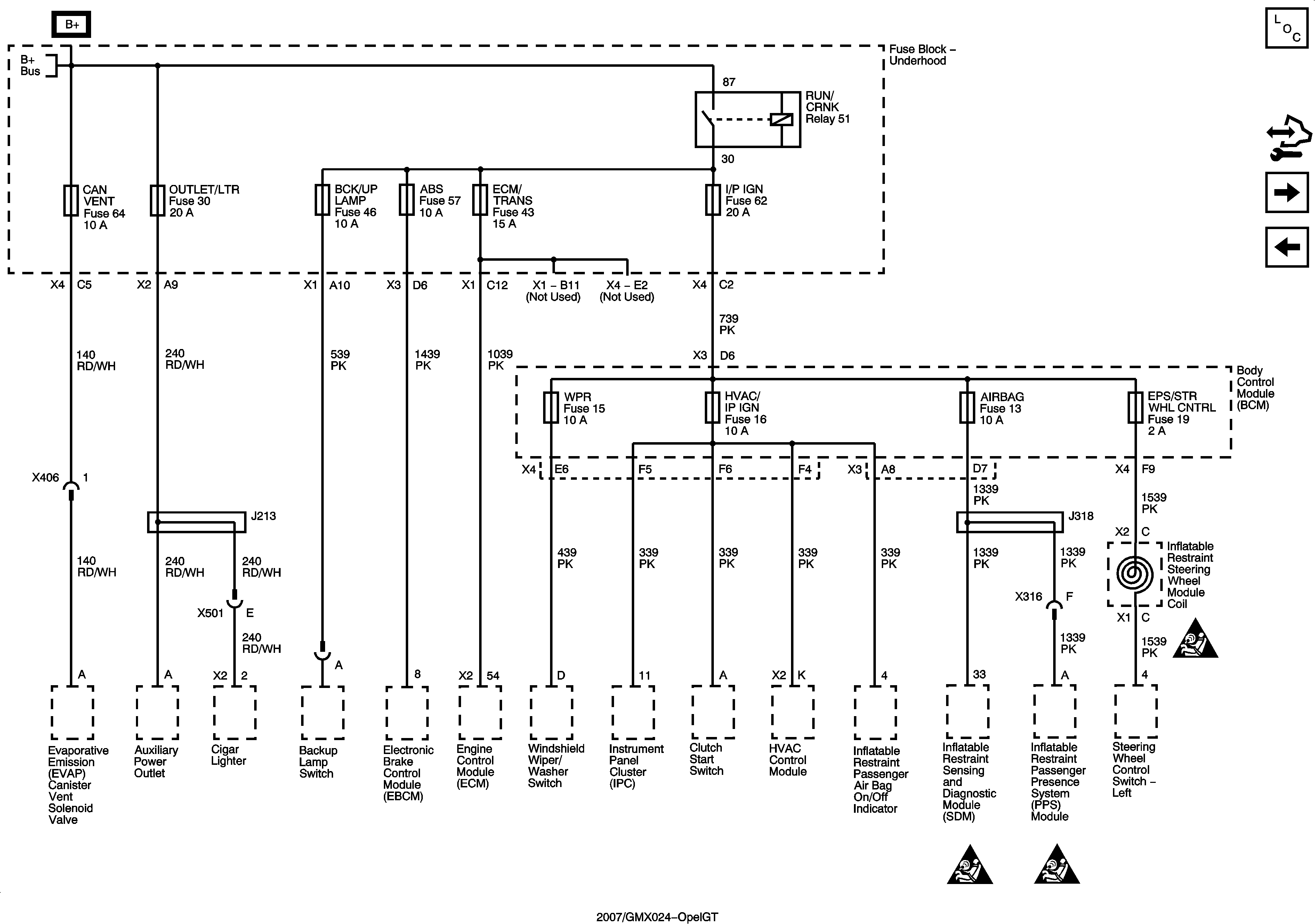
🢒 TANK VENT, OUTLET, IP IGN, BACKUP, ABS, and ECM TRANS Fuses
TANK VENT, OUTLET, IP IGN, BACKUP, ABS, and ECM TRANS Fuses
TANK VENT, OUTLET, IP IGN, BACK UP, ABS, and ECM TRANS Fuses
Master Electrical Component List
Control Module References
EMISSIONS, ECM, and LIGHTER Fuses
BEAM, LH HI BEAM, RH HI BEAM, and PARK LAMPS Fuses
B+ Bus Bar - 1 of 2
SIR Schematic Icons
SIR Schematic Icons
SIR Schematic Icons