GM Service Manual Online
For 1990-2009 cars only
Makes
🢒
Opel
🢒
2008
🢒
GT
🢒
Engine
🢒
Engine Electrical
🢒 Starting and Charging Schematics
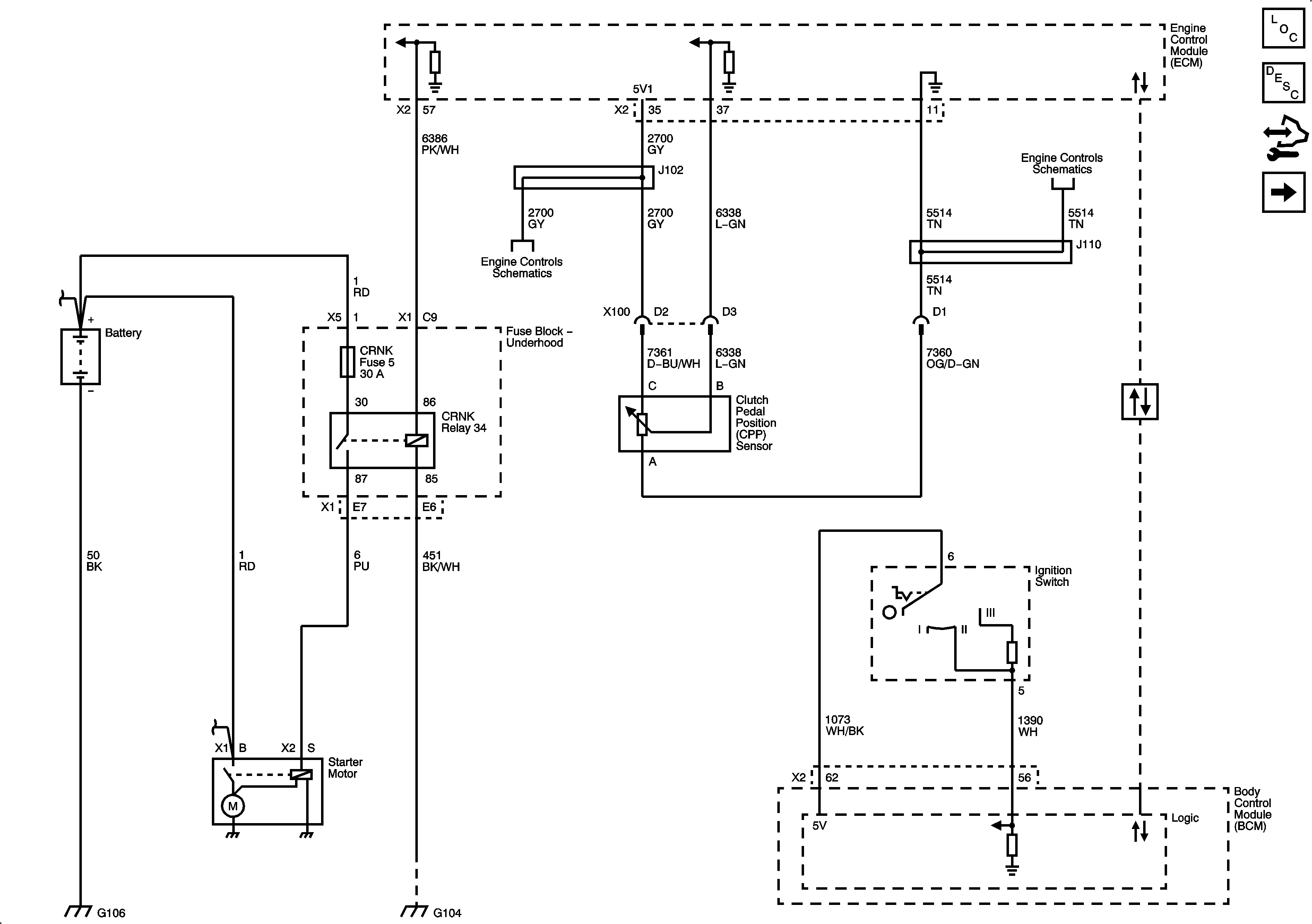
Figure
1:
Starting
Master Electrical Component List
Starting System Description and Operation
Control Module References
Charging
B+ Bar (1 of 2)
B+ Bar (2 of 2)
High Speed LAN
G103, G104, G105, G106, G304
G103, G104, G105, G106, G304
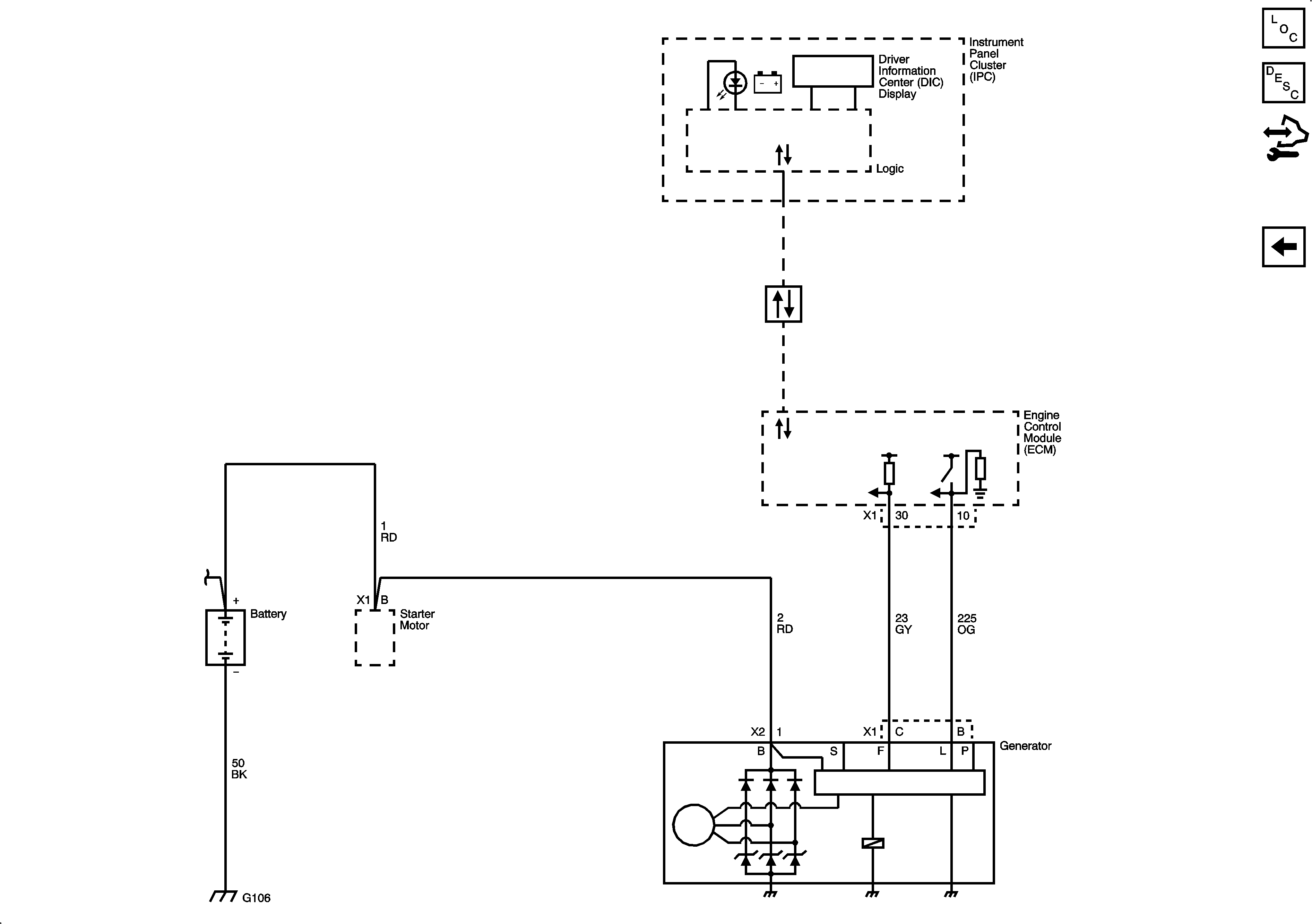
Figure
2:
Charging
Master Electrical Component List
Charging System Description and Operation
Control Module References
Starting
High Speed LAN
G103, G104, G105, G106, G304