GM Service Manual Online
For 1990-2009 cars only

    Object Number: 2026514  Size: SH
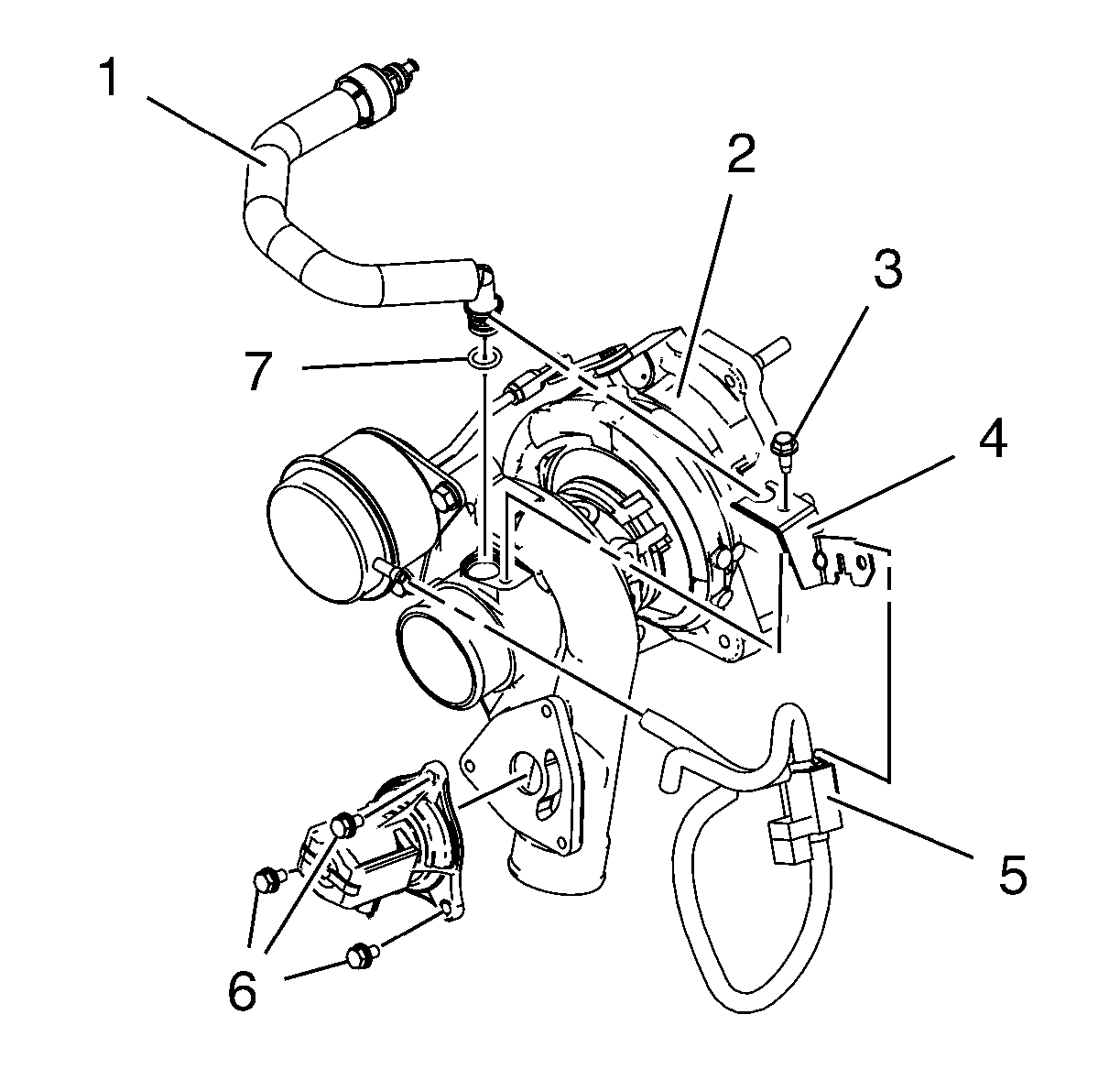
  1. Remove the positive crankcase ventilation tube (1) from the turbocharger (2).
  2. Remove the positive crankcase ventilation tube seal (7) from the turbocharger.
  3. Remove the turbocharger wastegate actuator vacuum control solenoid valve (5).
  4. Remove the turbocharger wastegate actuator vacuum control solenoid valve bracket bolt (3).
  5. Remove the turbocharger wastegate actuator vacuum control solenoid valve bracket  (4).
  6. Removal the 3 turbocharger wastegate regulator solenoid valve bolts (6).
  7. Removal the turbocharger wastegate regulator solenoid valve.