GM Service Manual Online
For 1990-2009 cars only
Makes
🢒
Opel
🢒
1999
🢒
Sintra
🢒
Steering
🢒
Steering Wheel and Column - Tilt
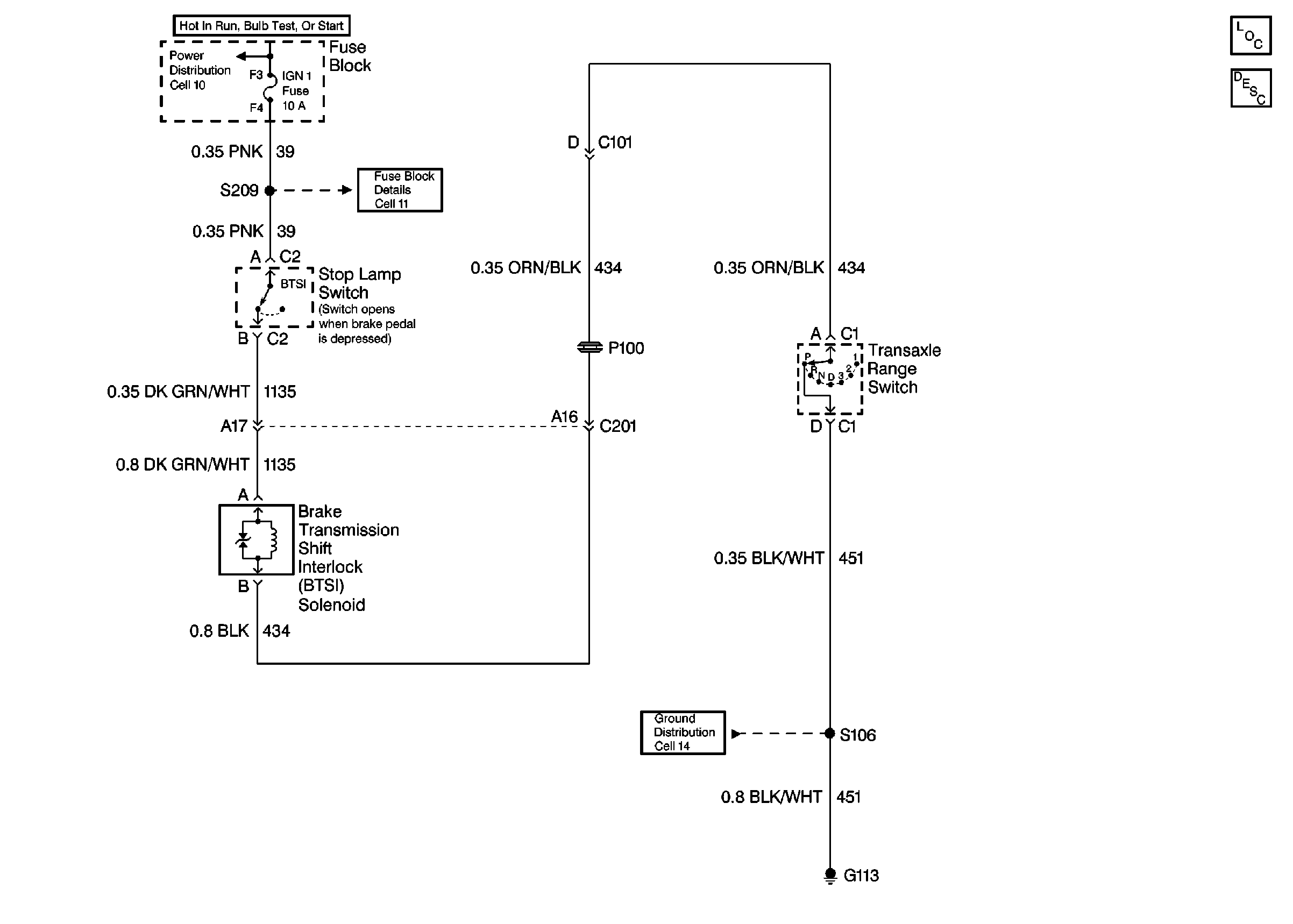
🢒 Shift Lock Control Schematics
Brake Transmission Shift Interlock (BTSI)
Tilt Wheel/Column Components
Automatic Transmission Shift Lock Control Circuit Description
Cell 10: Ignition Switch, Transaxle Range Switch
Cell 11: IGN 1 Fuse
Cell 14: G100, G111 and G113