GM Service Manual Online
For 1990-2009 cars only
Figure 1:

Switches and I/P Courtesy Lamps


Object Number: 628999  Size: FS
Master Electrical Component List
Interior Lighting Systems Description and Operation
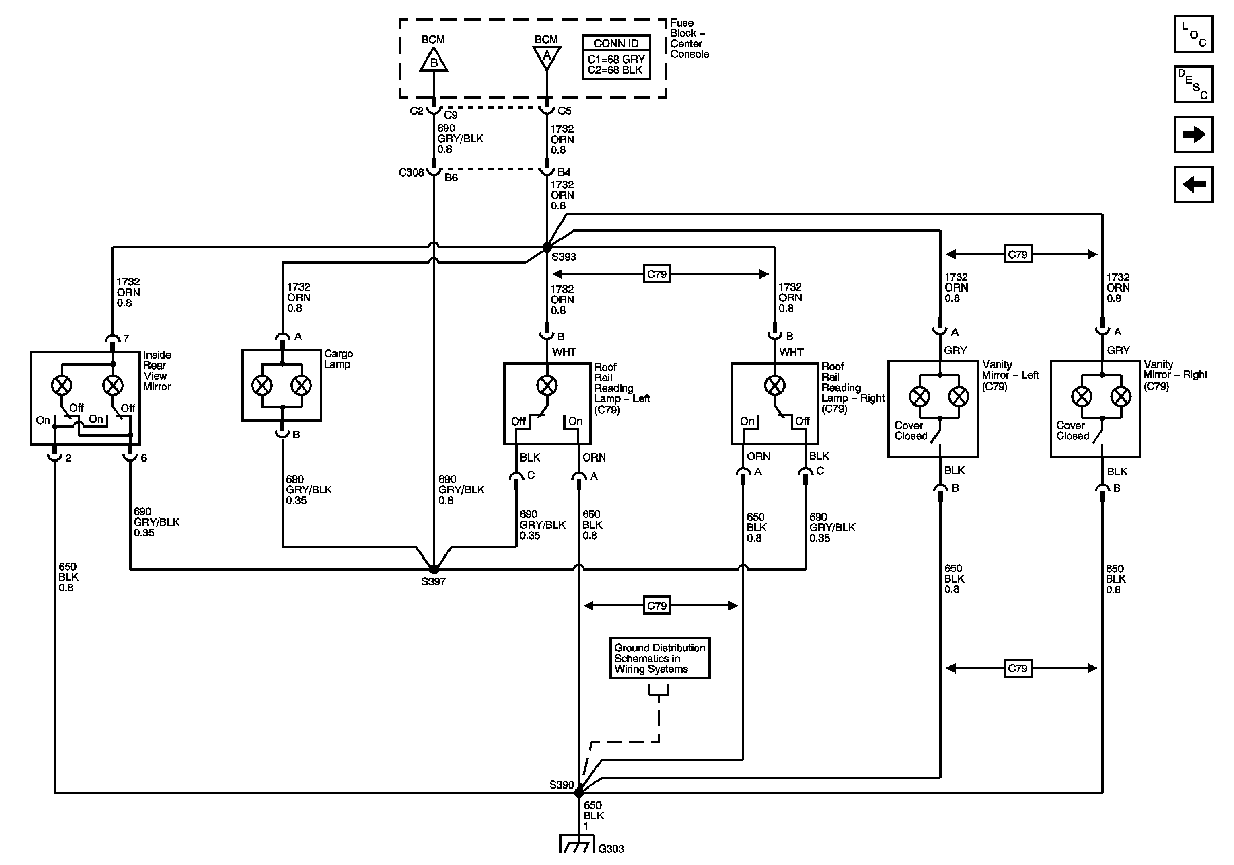
Reading Lamps, Sunshade Lamps, Cargo Lamps, Inside Rear View Mirror
Foglamps
Figure 2:

Reading, Sunshade, Cargo and Inside Rear View Mirror Lamps


Object Number: 629003  Size: FS
Master Electrical Component List
Interior Lighting Systems Description and Operation
Door Ajar Switches
BCM, IP Courtesy Lamps, IP Compartment Lamp
Figure 3:

Door Switches


Object Number: 629413  Size: FS
Master Electrical Component List
Interior Lighting Systems Description and Operation
Lift Window and Endgate Switches
Reading Lamps, Sunshade Lamps, Cargo Lamps, Inside Rear View Mirror
Figure 4:

Lift Window and Endgate Switches


Object Number: 796945  Size: FS
Master Electrical Component List
Interior Lighting Systems Description and Operation
Door Ajar Switches