GM Service Manual Online
For 1990-2009 cars only
Makes
🢒
Pontiac
🢒
2003
🢒
Aztek - AWD
🢒
Body and Accessories
🢒
Cellular Communication
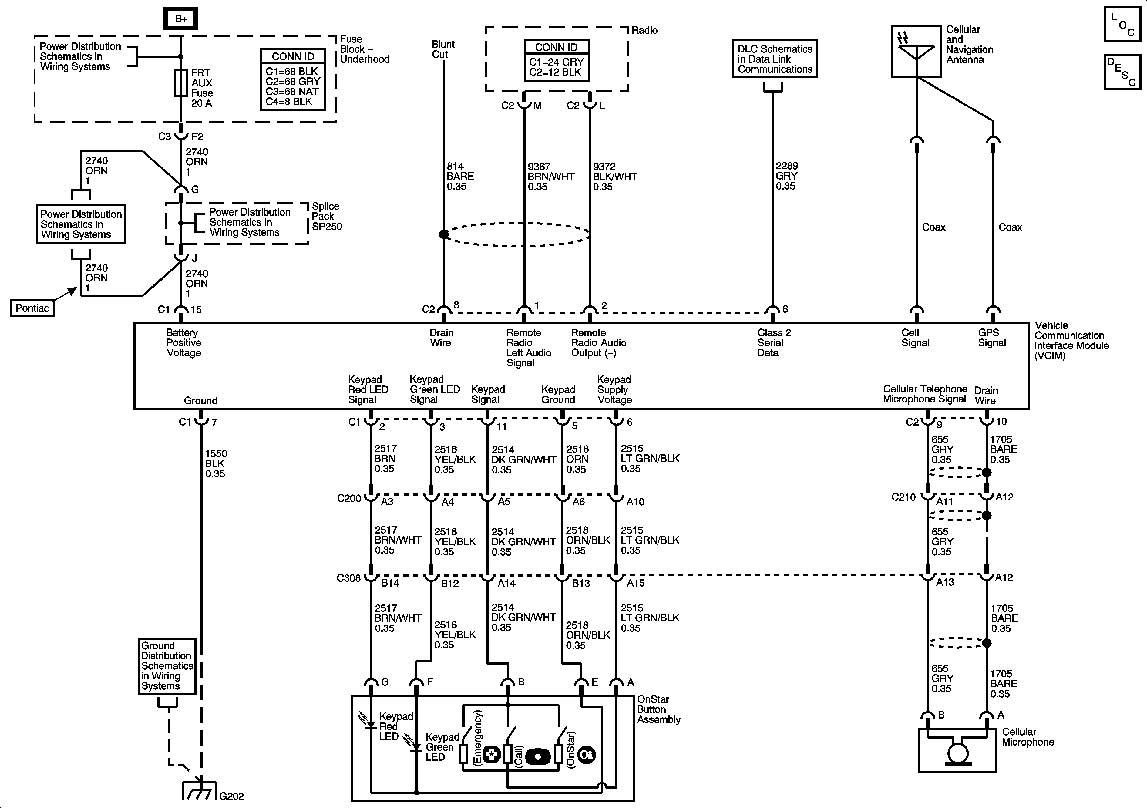
🢒 OnStar Schematics
Master Electrical Component List
OnStar Description and Operation
Fuse Block - Underhood Buss
Data Link Connector (DLC) Schematics
Fuse Block Underhood Fuses: 32, 36, 9, 5 and 28
Fuse Block Underhood Fuses: 32, 36, 9, 5 and 28
Ground G202 - Buick
Ground G202 - Buick