GM Service Manual Online
For 1990-2009 cars only
Figure 1:

Front View Components


Object Number: 692518  Size: LF
(1)Idler Pulley Bolt
(2)Idler Pulley
(3)Idler Pulley Bolt
(4)Idler Pulley
(5)Generator Mounting Bracket Bolt
(6)Drive Belt Tensioner Bolt
(7)Drive Belt Tensioner
(8)Generator Bolt
(9)Generator
(10)Generator Mounting Bracket
(11)Fuel Injection Control Module Harness Bracket Nut
(12)Oil Seperator Bracket
(13)Schrader Valve
(14)Fuel Injection Control Module Harness Bracket
(15)Schrader Valve Hose
(16)Engine Assembly
(17)Power Steering Pump Bracket
(18)Power Steering Pump Bracket Bolt
(19)O-ring
(20)Water Pump Bolt
(21)Water Pump
(22)Water Pump Bolt
(23)Crankshaft Balancer Bolt
(24)Crankshaft Balancer Washer
(25)Crankshaft Balancer
(26)Cooling Fan Pulley Bolt
(27)Cooling Fan Pulley Nut
(28)Cooling Fan Pulley
(29)Cooling Fan Pulley Insulator
(30)Cooling Fan Pulley Stud
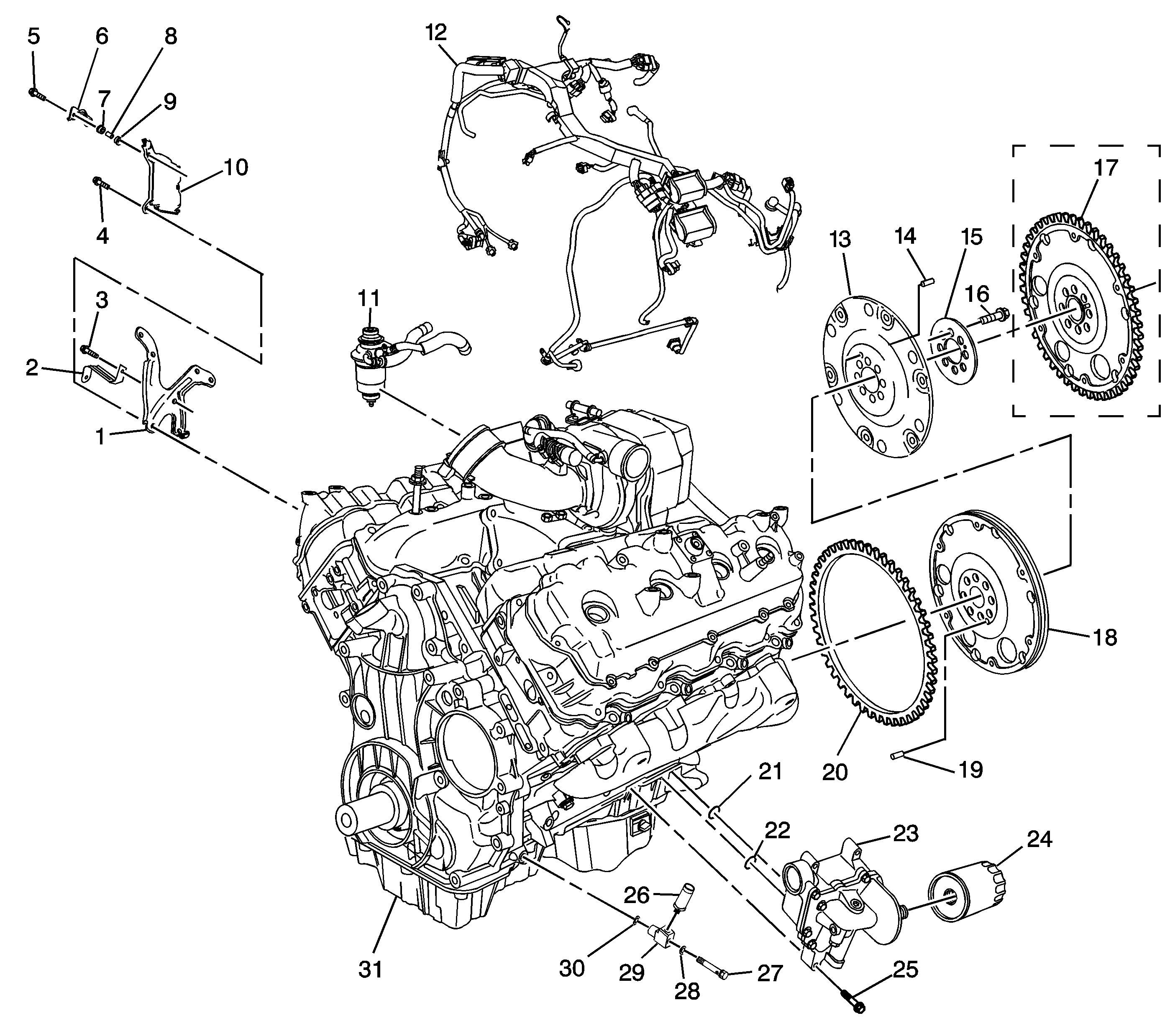
Figure 2:

External Components


Object Number: 692521  Size: LF
(1)Fuel Injection Control Module Bracket
(2)Fuel Injection Control Module Bracket
(3)Fuel Injection Control Module Bracket Bolt
(4)Fuel Injection Control Module Bolt
(5)Fuel Injection Control Module Bolt
(6)Bracket
(7)Fuel Injection Control Module Insulator
(8)Fuel Injection Control Module Sleeve
(9)Fuel Injection Control Module Insulator
(10)Fuel Injection Control Module
(11)Fuel Filter Assembly
(12)Engine Wiring Harness
(13)Flex Plate
(14)Dowel Pin
(15)Flywheel Washer
(16)Flywheel Bolt
(17)Flywheel (Manual Transmission)
(18)Flywheel (Automatic Transmission)
(19)Dowel Pin
(20)Ring Gear
(21)O-ring
(22)O-ring
(23)Engine Oil Cooler
(24)Oil Filter
(25)Engine Oil Cooler Bolt
(26)Oil Pressure Sensor
(27)Oil Pressure Sensor Adapter Bolt
(28)Oil Pressure Sensor Adapter Gasket
(29)Oil Pressure Sensor Adapter
(30)Oil Pressure Sensor Adapter Gasket
(31)Engine Assembly
Figure 3:

Intake and Exhaust Components


Object Number: 692524  Size: LF
(1)Fuel Pipes Assembly
(2)Fuel Inlet Distribution Block
(3)Fuel Inlet Distribution Block Nut
(4)Fuel Inlet Distribution Block Bolt
(5)Fuel Pipe Bolt
(6)Fuel Pipe
(7)PCV Hose
(8)Intake Manifold Tube Stud
(9)Intake Manifold Tube Gasket
(10)Intake Manifold Tube Nut
(11)Intake Manifold Tube
(12)Intake Heater Gasket
(13)Intake Heater
(14)Intake Manifold Tube Bolt
(15)Turbocharger Heat Shield (Upper)
(16)Turbocharger Heat Shield (Upper) Bolt
(17)Turbocharger
(18)Exhaust Outlet Adapter Gasket
(19)Exhaust Outlet Adapter
(20)Heat Shield
(21)Heat Shield Bolt
(22)Exhaust Outlet Adapter Nut
(23)Exhaust Outlet Adapter Stud
(24)Turbocharger Bolt
(25)Turbocharger Heat Shield (Lower)
(26)Intake Manifold
(27)Intake Manifold Bolt
(28)Exhaust Pipe Gasket
(29)Exhaust Pipe
(30)Exhaust Pipe Gasket
(31)Exhaust Pipe Bolt
(32)Exhaust Outlet Bracket
(33)Exhaust Pipe Bolt
(34)Exhaust Pipe Gasket
(35)Exhaust Pipe
(36)Heat Shield
(37)Heat Shield Bolt
(38)Exhaust Pipe Bolt
(39)Exhaust Pipe Gasket
(40)Exhaust Manifold Gasket
(41)Exhaust Manifold
(42)Exhaust Manifold Washer
(43)Exhaust Manifold Beveled Washer
(44)Exhaust Manifold Nut
(45)Heat Shield
(46)Heat Shield Bolt
(47)Exhaust Manifold Bolt
(48)Engine Assembly
(49)Exhaust Manifold
(50)Exhaust Manifold Bolt
(51)Heat Shield
(52)Heat Shield Bolt
(53)Exhaust Manifold Nut
(54)Exhaust Manifold Beveled Washer
(55)Exhaust Manifold Washer
(56)Exhaust Manifold Gasket
(57)Turbocharger Oil Supply Line Eye Bolt
(58)Turbocharger Oil Supply Line
(59)Intake Manifold Bolt
(60)Intake Manifold
(61)Intake Manifold Stud
(62)Intake Manifold Nut
(63)Intake Manifold Bolt
(64)Intake Manifold Stud
(65)Turbocharger Boost Sensor
(66)Turbocharger Boost Sensor Bracket
(67)Turbocharger Boost Sensor Nut
Figure 4:

Engine Cover Components


Object Number: 692526  Size: LF
(1)Coolant Temperature Sensor
(2)Thermostat (Front)
(3)Thermostat (Rear)
(4)Heater Pipe Bolt
(5)Heater Pipe
(6)Thermostat Cover
(7)Thermostat Cover Bolt
(8)Water Outlet O-ring
(9)Water Outlet Bolt
(10)Water Outlet
(11)Water Outlet Bolt
(12)Oil Fill Cap
(13)Oil Fill Tube Bolt
(14)Oil Fill Tube
(15)Oil Fill Tube O-ring
(16)Engine Front Cover
(17)Fuel Injection Pump Bolt
(18)Engine Assembly
(19)Fuel Injection Pump
(20)Flywheel Housing Cover Bolt
(21)Flywheel Housing Cover
(22)Flywheel Housing Cover Gasket
(23)Flywheel Housing O-ring
(24)Flywheel Housing
(25)Flywheel Housing Bolt
(26)Dowel Pin
(27)Crankshaft Rear Oil Seal
(28)Engine Oil Cooler Adapter Gasket
(29)Engine Oil Cooler Adapter Bolt
(30)Engine Oil Cooler Adapter Bolt
(31)Engine Oil Cooler Adapter
(32)Engine Oil Cooler Adapter Gasket
(33)Oil Pump Pipe and Screen Assembly Bolt
(34)Oil Pump Pipe and Screen Assembly
(35)Oil Pump Pipe and Screen Assembly Gasket
(36)Oil Level Tube Bolt
(37)Oil Level Tube
(38)Oil Level Tube O-ring
(39)Oil Level Sensor Bolt
(40)Lower Oil Pan Stud
(41)Oil Level Sensor
(42)Retainer
(43)Lower Oil Pan Bolt
(44)Oil Drain Plug
(45)Oil Drain Plug Gasket
(46)Lower Oil Pan
(47)Upper Oil Pan Bolt
(48)Upper Oil Pan
(49)Oil Pump
(50)Oil Pump Bolt
(51)Oil Pump Driven Gear
(52)Oil Pump Driven Gear Nut
(53)Engine Front Cover
(54)Engine Front Cover Bolt
(55)Oil Pressure Relief Valve
(56)Thermostat Bypass Pipe Gasket
(57)Thermostat Bypass Pipe Bolt
(58)Thermostat Bypass Pipe
(59)Thermostat Bypass Pipe O-ring
(60)Thermostat Housing Bolt
(61)Thermostat Housing Nut
(62)Thermostat Housing Bolt
(63)Thermostat Housing Nut
(64)Thermostat Housing
(65)Thermostat Housing Gasket
(66)Thermostat Housing Stud
(67)Camshaft Position Sensor O-ring
(68)Camshaft Position Sensor
(69)Camshaft Position Sensor Bolt
(70)Crankshaft Position Sensor Bolt
(71)Crankshaft Position Sensor
(72)Crankshaft Position Sensor O-ring
Figure 5:

Top View Components


Object Number: 692527  Size: LF
(1)Fuel Injector Pipe (Cylinder 1)
(2)Fuel Injector Pipe (Cylinder 3)
(3)Fuel Injector Pipe (Cylinder 5)
(4)Fuel Injector Pipe (Cylinder 7)
(5)Right Fuel Rail
(6)Fuel Rail Bolts
(7)Left Fuel Rail
(8)Fuel Injector Pipe (Cylinder 2)
(9)Fuel Injector Pipe (Cylinder 4)
(10)Fuel Injector Pipe (Cylinder 6)
(11)Fuel Injector Pipe (Cylinder 8)
(12)Glow Plug Controller Bracket
(13)Glow Plug Controller (Federal Emissions)
(14)Glow Plug Controller (CA Emissions)
(15)Valve Rocker Arm Cover (Upper)
(16)Valve Rocker Arm Cover (Upper) Bolt
(17)Valve Rocker Arm Cover (Lower) Bolt
(18)Valve Rocker Arm Cover (Lower)
(19)Valve Rocker Arm cover Gasket
(20)Engine Assembly
(21)Valve Rocker Arm Cover Gasket
(22)Valve Rocker Arm Cover (Lower)
(23)Valve Rocker Arm Cover (Upper) Bolt
(24)Valve Rocker Arm Cover (Upper)
Figure 6:

Engine Block Components


Object Number: 692529  Size: LF
(1)Cylinder Head Bolt
(2)Cylinder Head
(3)Cylinder Head Gasket
(4)Valve Lifter
(5)Valve Lifter Guide
(6)Valve Lifter Guide Bracket
(7)Cylinder Head Bolt
(8)Cylinder Head
(9)Cylinder Head Gasket
(10)Dowel Pin
(11)Engine Block
(12)Engine Block Plug Gasket
(13)Engine Block Plug
(14)Crankshaft Bearing Cap M8 Bolt
(15)Engine Block Plug
(16)Connecting Rod Cap
(17)Connecting Rod Bearing
(18)Connecting Rod Bearing
(19)Connecting Rod Bushing
(20)Piston Pin
(21)Piston Pin Retainer
(22)Piston
(23)Oil Control Ring
(24)Compression Ring (2nd)
(25)Compression Ring (1st)
(26)Connecting Rod
(27)Connecting Rod Bolt
(28)Thrust Bearing
(29)Crankshaft Bearing (Upper)
(30)Thrust Bearing
(31)Crankshaft Bearing (Lower)
(32)Dowel Pin
(33)Crankshaft Bearing Cap (5th)
(34)Crankshaft Bearing Cap Bolt
(35)Crankshaft Bearing Cap
(36)Thrust Bearing
(37)Crankshaft Position Sensor Exciter Ring Bolt
(38)Crankshaft Position Sensor Exciter Ring
(39)Crankshaft Position Sensor Exciter Ring Pin
(40)Oil Pump Drive Gear
(41)Crankshaft Gear
(42)Crankshaft
(43)Crankshaft Pin
(44)Camshaft Position Sensor Exciter Ring Bolt
(45)Camshaft Position Sensor Exciter Ring Pin
(46)Camshaft Position Sensor Exciter Ring
(47)Camshaft Gear Bolt
(48)Camshaft Gear Washer
(49)Camshaft Gear
(50)Camshaft Thrust Plate Bolt
(51)Camshaft Thrust Plate
(52)Camshaft Pin
(53)Camshaft
(54)Engine Block Plug
(55)Camshaft Bearing (Front)
(56)Camshaft Bearing
(57)Engine Block Plug
(58)Engine Block Heater
Figure 7:

Cylinder Head Components


Object Number: 692530  Size: LF
(1)Cylinder Head
(2)Rocker Arm Shaft Plug
(3)Rocker Arm Shaft Mount
(4)Rocker Arm Shaft Mount Bolt
(5)Rocker Arm Shaft Assembly Lock Nut
(6)Rocker Arm Shaft Assembly
(7)Fuel Injector Harness
(8)Fuel Injector Harness Bolt
(9)Valve Bridge Pin
(10)Valve Bridge
(11)Valve Key
(12)Valve Spring Seat (Upper)
(13)Valve Spring
(14)Valve Spring Seat (Lower)
(15)Fuel Injector Gasket
(16)Fuel Injector Seal (O-ring)
(17)Fuel Injector
(18)Fuel Injector Bracket Bolt
(19)Fuel Injector Bracket
(20)Fuel Return Pipe
(21)Fuel Return Pipe Bolt
(22)Fuel Return Pipe Gasket
(23)Glow Plug
(24)Glow Plug Connector-Model Dependent (Federal Emissions)
(25)Glow Plug Connector-Model Dependent (CA Emissions)
(26)Cylinder Head
(27)Exhaust Valve
(28)Pushrod
(29)Valve Clearance Adjusting Screw
Figure 8:

Valve Rocker Arm Upper Components


Object Number: 692532  Size: SF
(1)Valve Rocker Arm Cover (Upper)
(2)Valve Rocker Arm Cover (Upper)
(3)Fuel Injector Seal
(4)PCV Spring
(5)PCV Diaphragm
(6)PCV Cover
(7)PCV Cover Bolt
Figure 9:

Oil Pump Components


Object Number: 692534  Size: MF
(1)Oil Pump Cover
(2)Oil Pump Cover Bolt
(3)Oil Pump Drive Gear
(4)Oil Pump Driven Gear
(5)Oil Pump Housing
(6)Oil Pump Gear
(7)Oil Pump Gear Nut