GM Service Manual Online
For 1990-2009 cars only
Makes
🢒
Pontiac
🢒
2002
🢒
Aztek - FWD
🢒
Body and Accessories
🢒
Wiring Systems
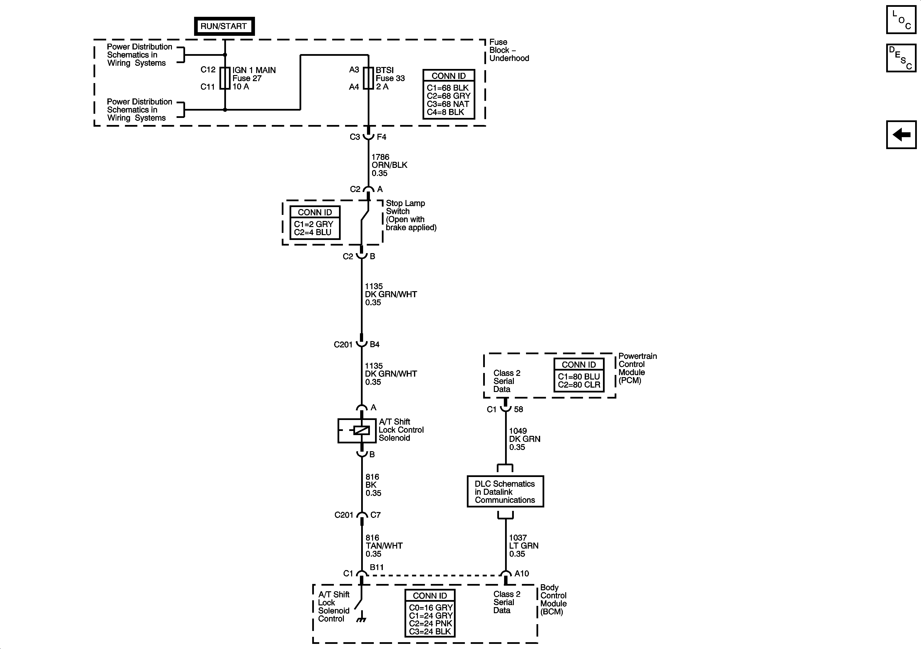
🢒 Shift Lock Control Schematics
Figure
1:
Pontiac
Master Electrical Component List
Automatic Transmission Shift Lock Control Description and Operation
Buick
Fuse Block-Underhood Fuses: 27, 31 and 33 Fuse Block-Center Console Fuse: TURN SIG
Fuse Block-Underhood Fuses: 27, 31 and 33 Fuse Block-Center Console Fuse: TURN SIG
Data Link Communications Schematic
Figure
2:
Buick
Master Electrical Component List
Automatic Transmission Shift Lock Control Description and Operation
Pontiac
Fuse Block-Underhood Fuses: 27, 31 and 33 Fuse Block-Center Console Fuse: TURN SIG
Fuse Block-Underhood Fuses: 27, 31 and 33 Fuse Block-Center Console Fuse: TURN SIG
Data Link Communications Schematic