GM Service Manual Online
For 1990-2009 cars only
Makes
🢒
Pontiac
🢒
2000
🢒
Bonneville
🢒
Suspension
🢒
Automatic Level Control
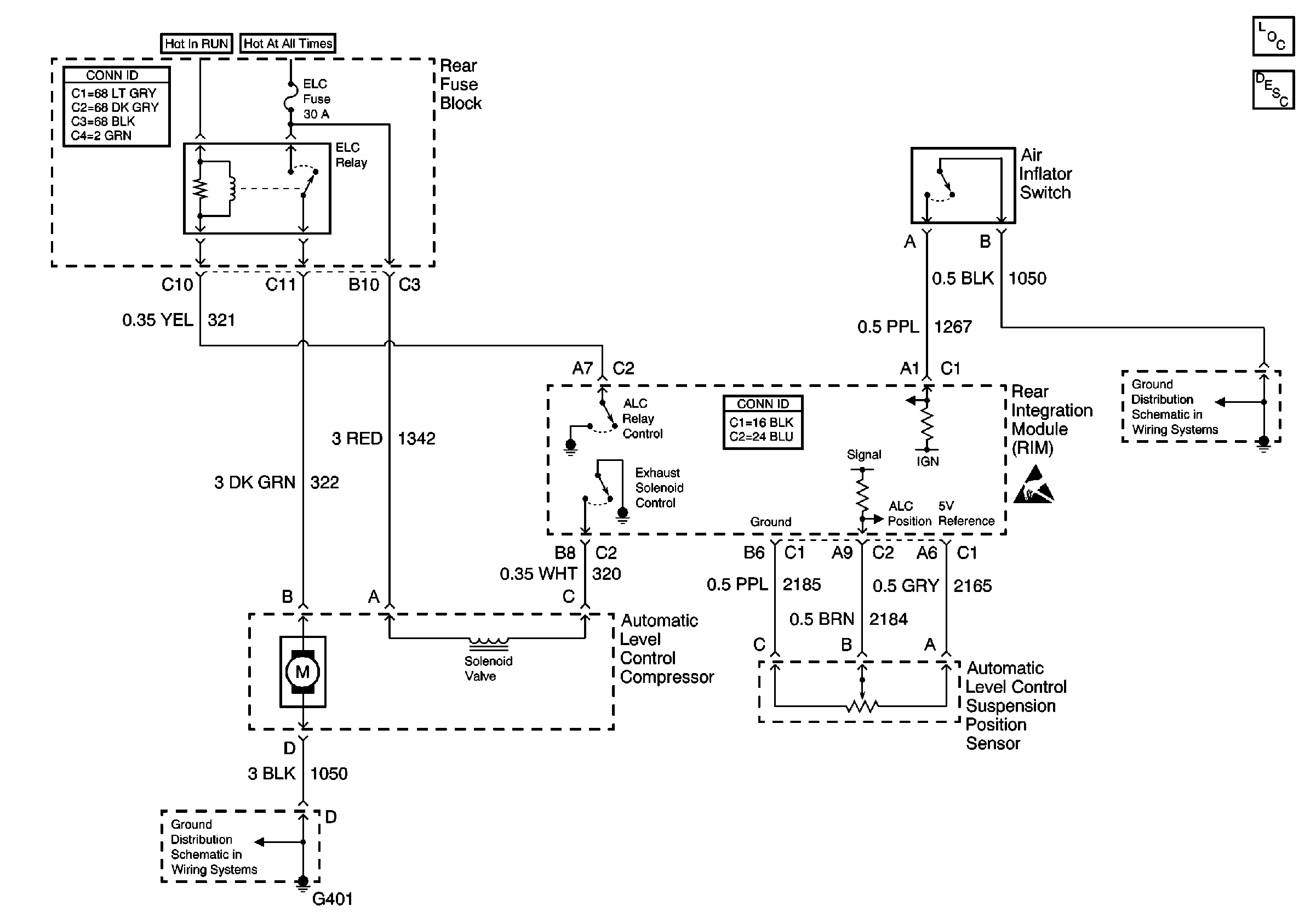
🢒 Automatic Level Control Schematics
ALC Suspension (Pontiac)
Automatic Level Control Suspension Components
Automatic Level Control General Description
G401 (1 of 2)