GM Service Manual Online
For 1990-2009 cars only
Makes
🢒
Pontiac
🢒
2000
🢒
Bonneville
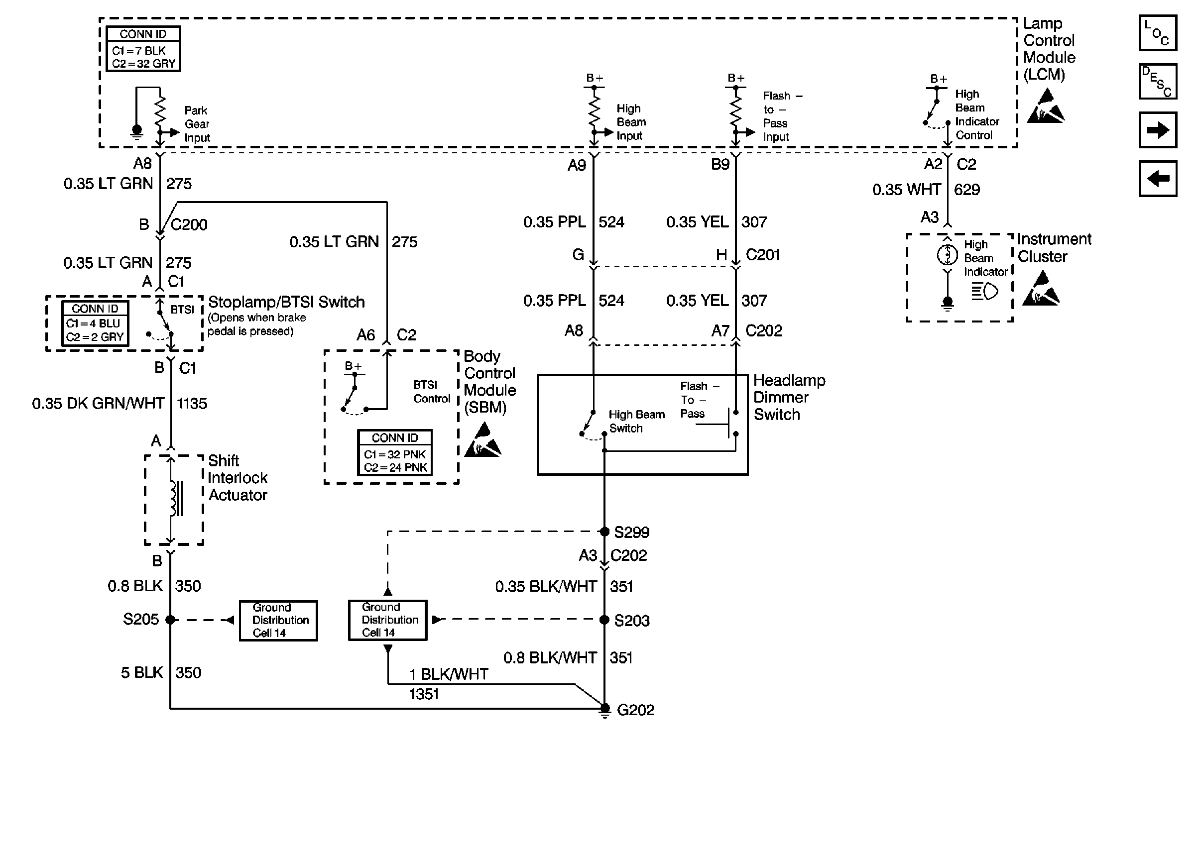
🢒 Cell 100: Headlamp Dimmer, Park Gear Input, and High Beam Indicator
Cell 100: Headlamp Dimmer, Park Gear Input, and High Beam Indicator
Cell 100: Headlamp Dimmer, Park Gear Input, and High Beam Indicator
Lighting Systems Components
Headlights Circuit Description
Cell 100: Daytime Running Lamps
Cell 100: Headlamp Switch and Ambient Light Sensor
Handling ESD Sensitive Parts Notice
Handling ESD Sensitive Parts Notice
Handling ESD Sensitive Parts Notice
Ground Distribution Schematics
Ground Distribution Schematics
Body Control System Connector End Views
Tilt Wheel/Column Connector End Views
Lighting Systems Connector End Views