GM Service Manual Online
For 1990-2009 cars only
Makes
🢒
Pontiac
🢒
2000
🢒
Bonneville
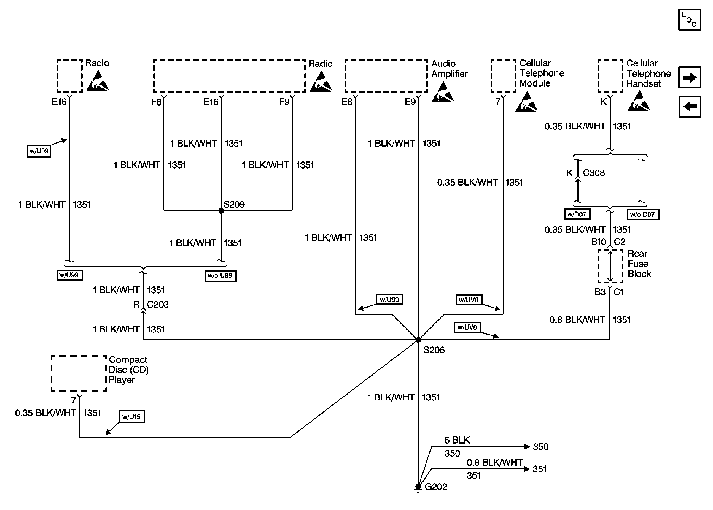
🢒 Cell 14: G202 (CKT 1351)
Cell 14: G202 (CKT 1351)
Cell 14: G202 (CKT 1351)
Power and Grounding Components
Cell 14: G306 and G402
Cell 14: G202 (CKT 350)
Handling ESD Sensitive Parts Notice
Handling ESD Sensitive Parts Notice
Handling ESD Sensitive Parts Notice
Handling ESD Sensitive Parts Notice
Handling ESD Sensitive Parts Notice
Cell 14: G202 (CKT 351 1 of 2)