GM Service Manual Online
For 1990-2009 cars only
Makes
🢒
Pontiac
🢒
2000
🢒
Bonneville
🢒 Cell 10: Sunroof Fuse
Cell 10: Sunroof Fuse
Cell 10: Sunroof Fuse
Power and Grounding Components
Cell 10: BATT 1, RDM, C/LTR, DDM, HTDST L, TRK REL, PDM, SBM, and CSTR/SBM Fuses
Cell 10: LP PK R Fuse
Cell 10: RDO, RDO/PH, CD/PH and Switch Fuses
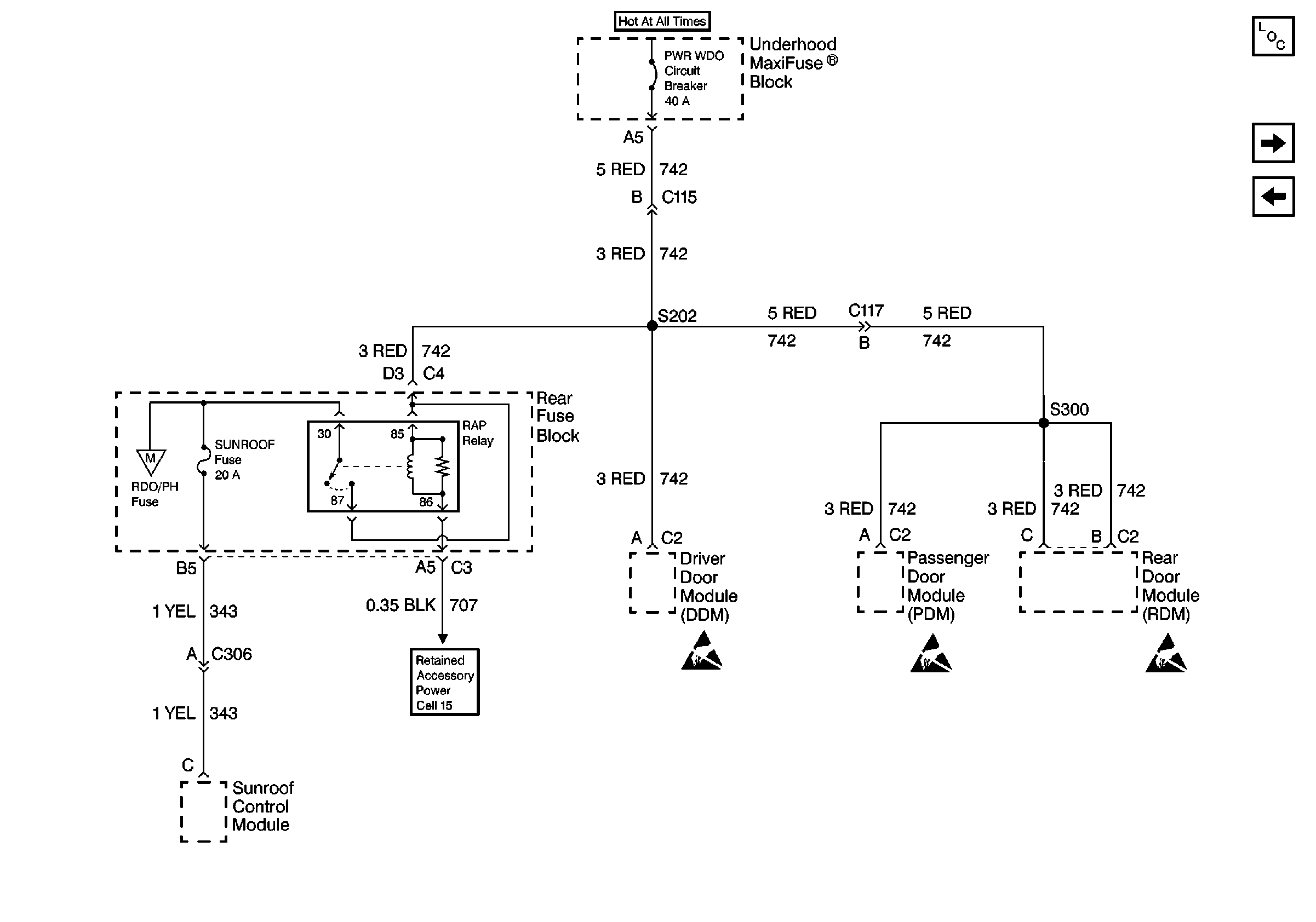
Retained Accessory Power (RAP) Schematics
Handling ESD Sensitive Parts Notice
Handling ESD Sensitive Parts Notice
Handling ESD Sensitive Parts Notice