GM Service Manual Online
For 1990-2009 cars only
Makes
🢒
Pontiac
🢒
2000
🢒
Bonneville
🢒 Compressor Control W/CJ2
Compressor Control W/CJ2
Compressor Control W/CJ2
HVAC Components
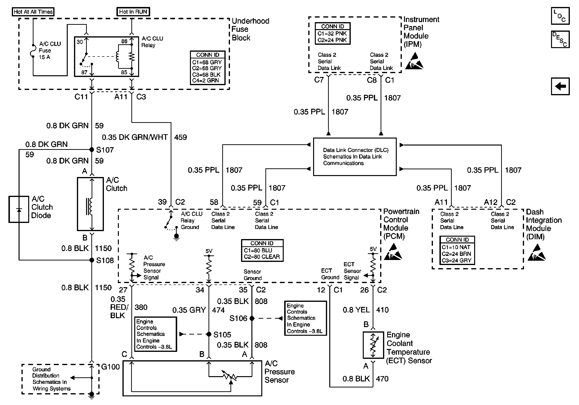
HVAC Compressor Controls Circuit Description
Heater AC Control W/CJ2
Handling ESD Sensitive Parts Notice
Handling ESD Sensitive Parts Notice
Handling ESD Sensitive Parts Notice
Serial Data Class 2
Sensors
Sensors
G100 and G102