GM Service Manual Online
For 1990-2009 cars only
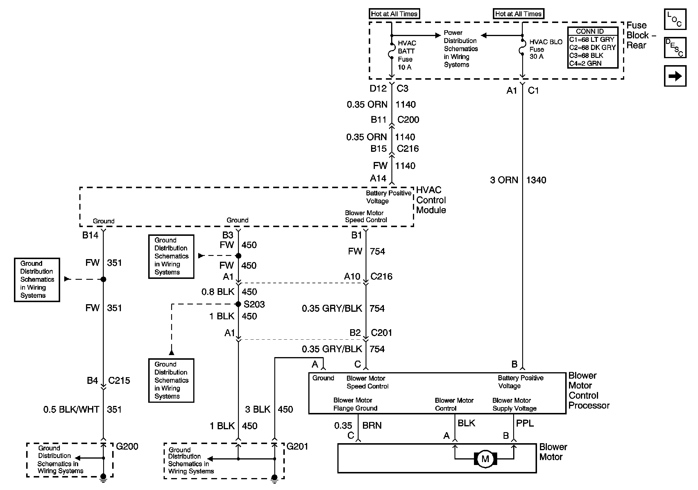
Figure 1:

Blower Control


Object Number: 718075  Size: FS
Master Electrical Component List
Battery Voltage to the Rear Fuse Block
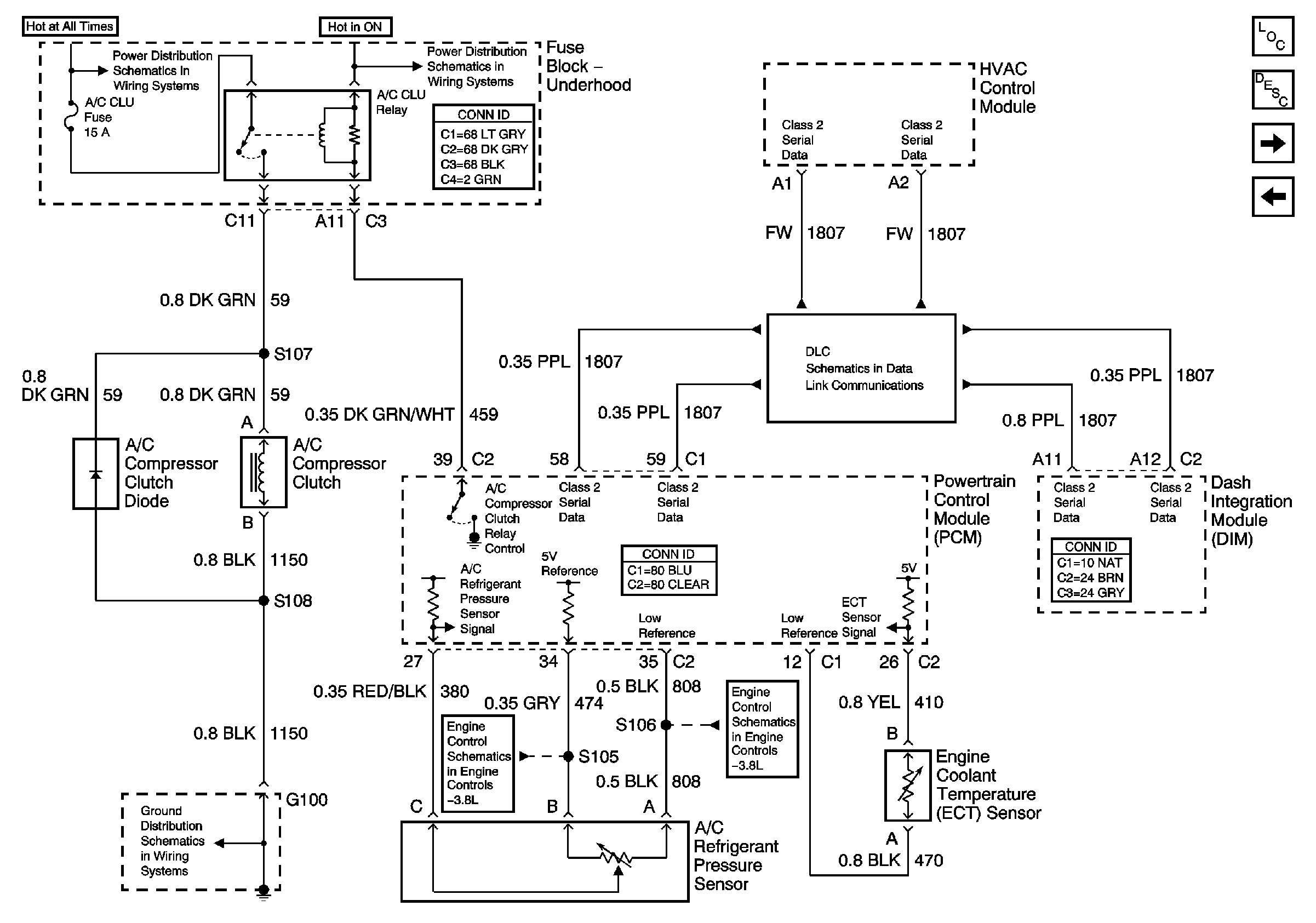
Compressor Controls
G200
G200
G201 (1 of 2)
G201 (1 of 2)
G201 (1 of 2)
Figure 2:

Compressor Controls


Object Number: 718076  Size: FS
Master Electrical Component List
Battery Feed to the Fuse Block - Underhood
Ignition Switch RUN and START/RUN Positions
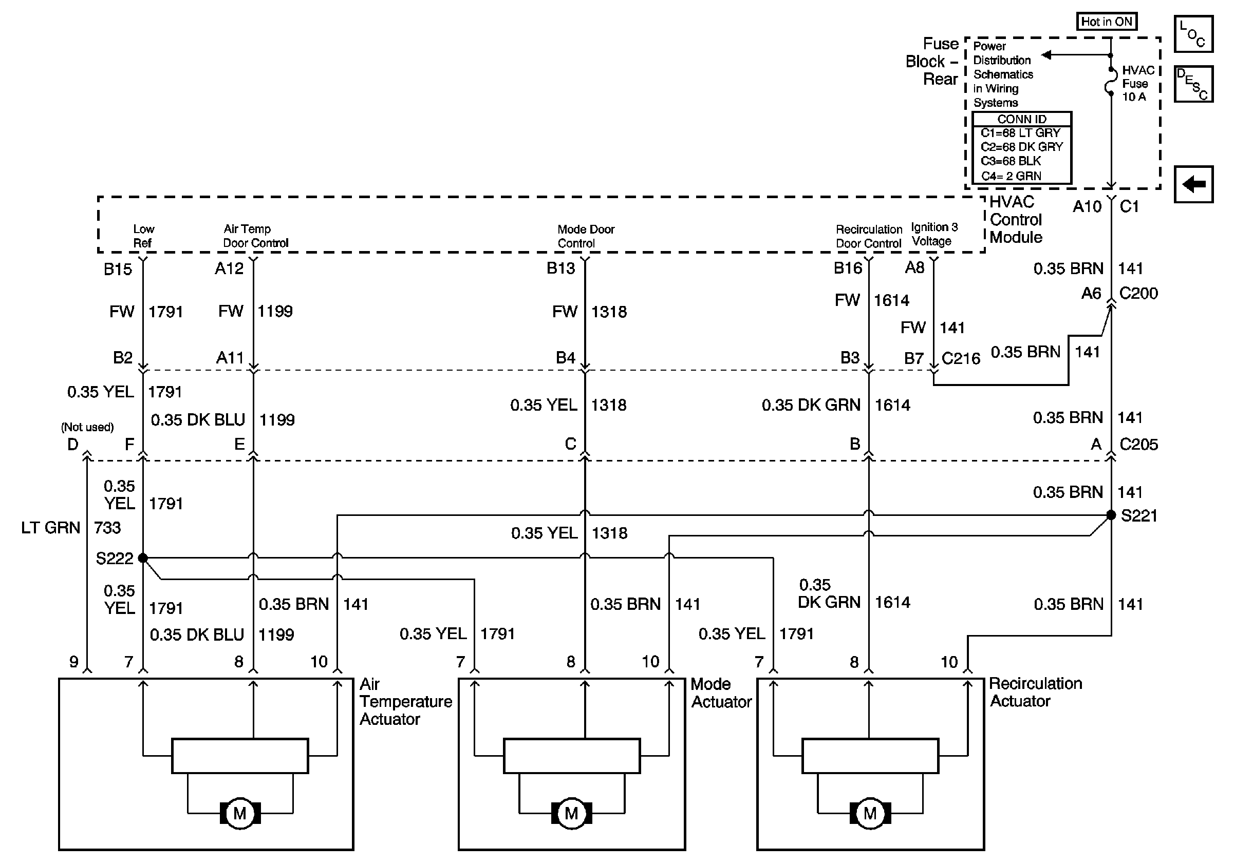
Air Delivery
Blower Control
Class 2 Serial Data
G100 and G102
Sensor Signals
Sensor Signals
Figure 3:

Air Delivery


Object Number: 718077  Size: FS
Master Electrical Component List
HVAC Fuse (Fuse Block - Rear)
Compressor Controls