GM Service Manual Online
For 1990-2009 cars only
Makes
🢒
Pontiac
🢒
2003
🢒
Bonneville
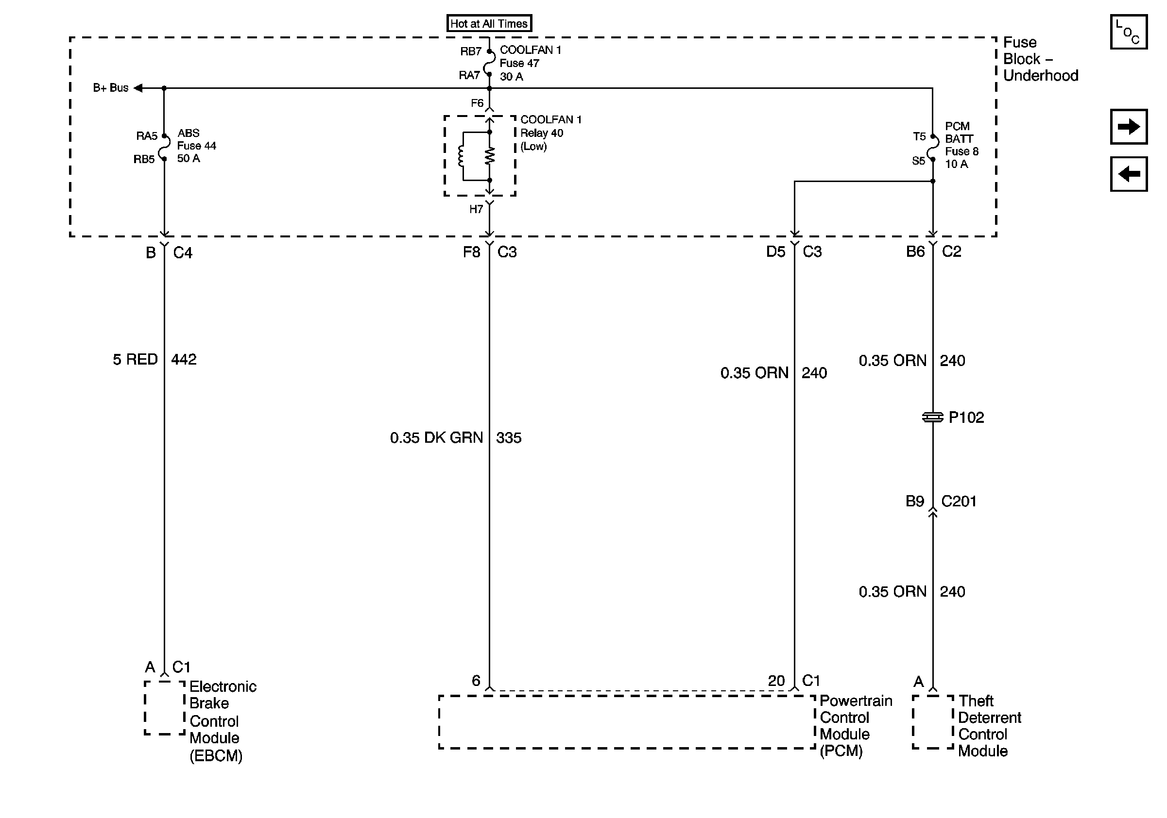
🢒 ABS, PCM BATT Fuses and the Cool Fan 1 Relay (Fuse Block Underhood)
ABS, PCM BATT Fuses and the Cool Fan 1 Relay (Fuse Block Underhood)
ABS, PCM BATT Fuses and the Cool Fan 1 Relay (Fuse Block Underhood)
Master Electrical Component List
AIR, C/LTR, AUX PWR, WSW, ACCY Fuses and the AIR Pump and ACCY Relays(Fuse Block Underhood)
Fog Lamp and Headlamp Fuses and Relays (Fuse Block Underhood)