GM Service Manual Online
For 1990-2009 cars only

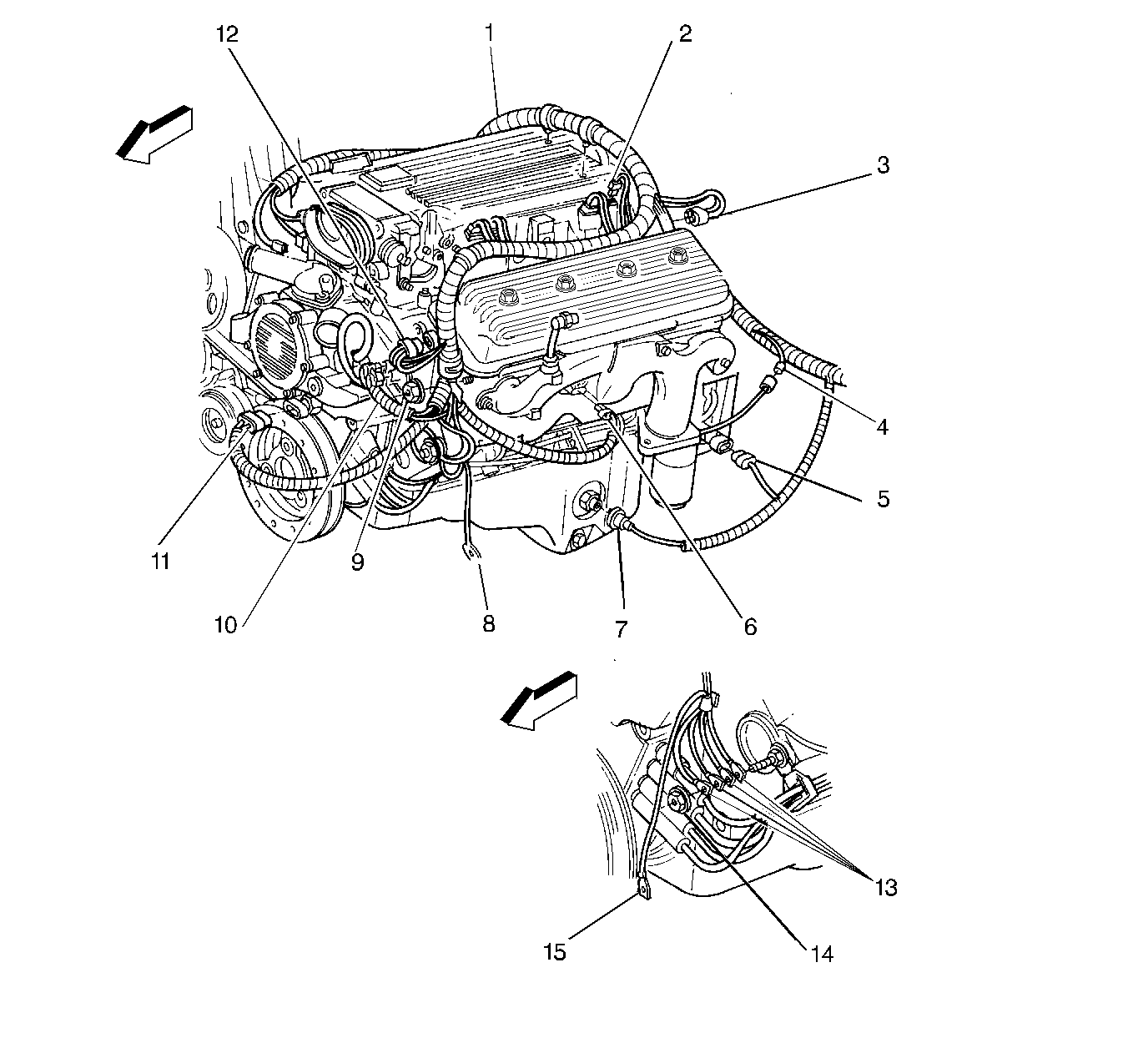
Left Side View Engine Wiring Harness LT1


Object Number: 43543  Size: LF
(1)Engine Wiring Harness
(2)Injector Electrical Connector
(3)Exhaust Gas Recirculation Solenoid Valve Electrical Connector
(4)Oxygen Sensor Electrical Connector
(5)Oil Pressure Sensor Electrical Connector
(6)Engine Coolant Temperature Gage Sensor Electrical Connector
(7)Oil Level Sensor Electrical Connector
(8)Right Front Ground Strap
(9)Engine Wiring Harness Clamp Nut
(10)Ignition Coil Electrical Connector
(11)Engine Coolant Temperature Sensor Electrical Connector
(12)Ignition Coil Driver Electrical Connector
(13)Ground Terminal
(14)Engine Wiring Harness Ground Nut
(15)Right Front Ground Strap

Left Side View Engine Wiring Harness L36


Object Number: 43544  Size: LF
(1)Engine Wiring Harness Starter Lead Nut
(2)Wiring Harness Starter Terminal
(3)Engine Wiring Harness Starter Lead Washer
(4)Starter Motor
(5)Low Oil Sensor Connector
(6)Engine Wiring Harness Bracket
(7)Left Side Knock Sensor Connector
(8)Engine Wiring Harness Ground Bolt
(9)Oxygen Sensor Connector
(10)Engine Wiring Harness Clip
(11)Electronic Engine Control Module Connector
(12)Electronic Engine Control Module
(13)EGR Solenoid Connector
(14)Fuel Injector Connector