GM Service Manual Online
For 1990-2009 cars only
Figure 1:

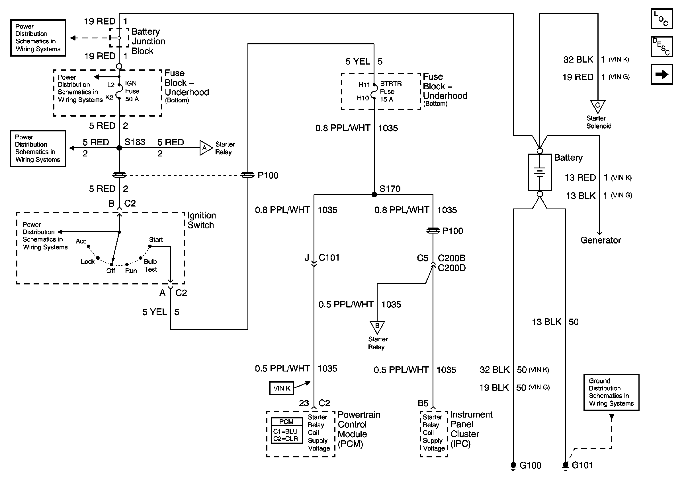
Battery and Ignition Switch


Object Number: 725387  Size: FS
Master Electrical Component List
Starting System Description and Operation
Battery, ABS BAT-1 and COOL FAN Fuses
Fusible Links, CIG/ACCY, ENG CTRL, IGN, I/P-1, I/P-2, and PWR ACCY Fuses
Ignition Switch
Ignition Switch
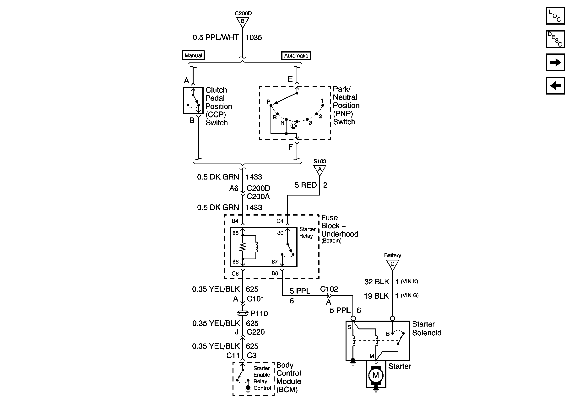
Starter Relay and Starter Solenoid
Starter Relay and Starter Solenoid
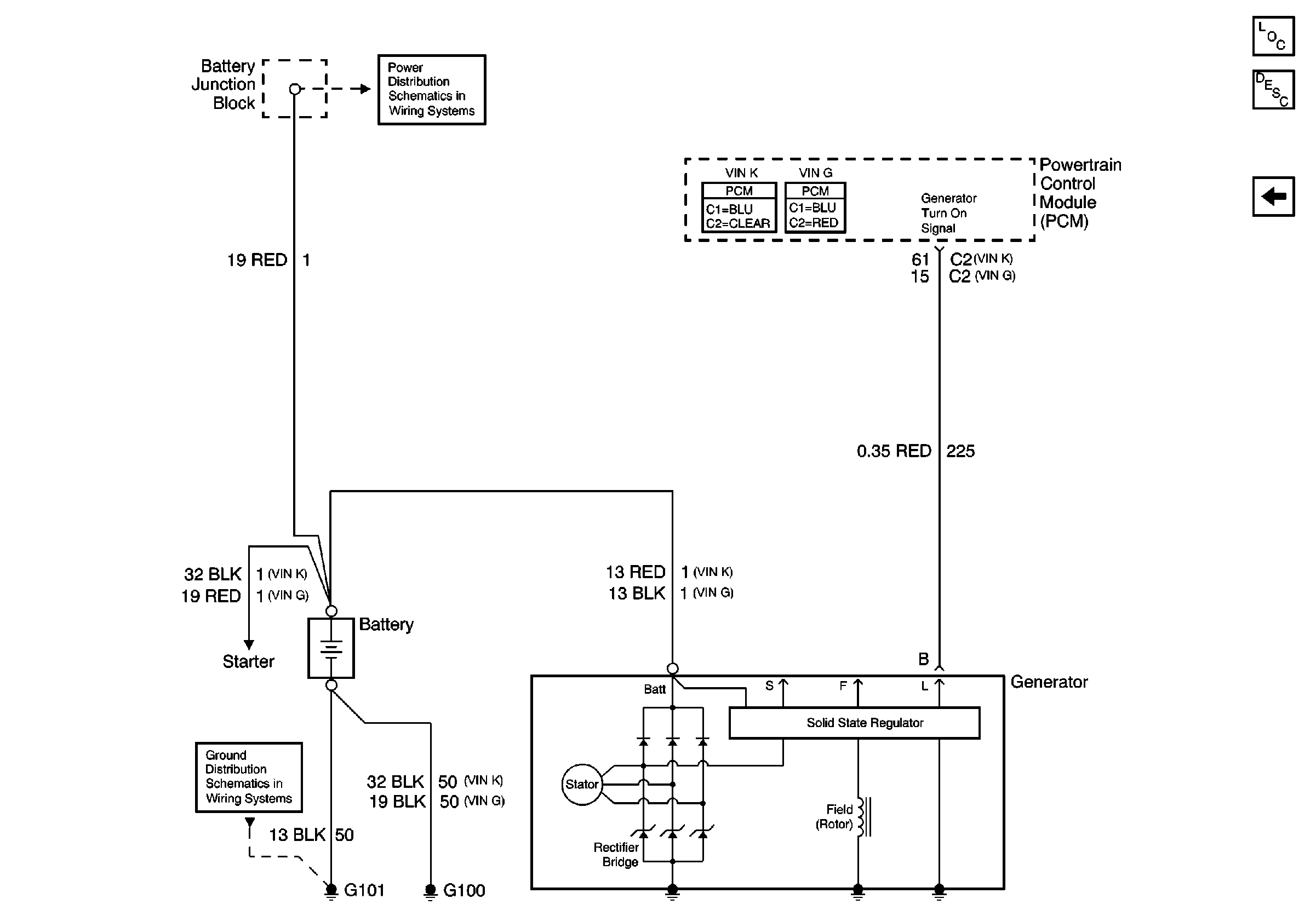
Battery, Generator and Powertrain Control Module
Powertrain Control Module Connector End Views
Starter Relay and Starter Solenoid
G100, G101, G102, G109, G111, G202
Figure 2:

Starter Relay and Starter Solenoid


Object Number: 725388  Size: FS
Master Electrical Component List
Starting System Description and Operation
Battery, Generator and Powertrain Control Module
Battery and Ignition Switch
Battery and Ignition Switch
Battery and Ignition Switch
Battery and Ignition Switch
Figure 3:

Battery, Generator and Powertrain Control Module


Object Number: 725391  Size: FS
Master Electrical Component List
Charging System Description and Operation
Starter Relay and Starter Solenoid
COURTESY and RADIO ACCY Fuses
Powertrain Control Module Connector End Views
Powertrain Control Module Connector End Views
G100, G101, G102, G109, G111, G202