GM Service Manual Online
For 1990-2009 cars only
Figure 1:

Power and Ground


Object Number: 725763  Size: FS
Master Electrical Component List
Powertrain Control Module Description
Ignition Relay
OBD II Symbol Description Notice
AIR PUMP, FUEL PUMP and PCM BAT Fuses
ABS IGN, PCM IGN, and STRTR Fuses
Powertrain Control Module Connector End Views
G110 V8 VIN G
Figure 2:

Ignition Relay


Object Number: 1869018  Size: FS
Master Electrical Component List
Powertrain Control Module Description
Data Link Connector
Power and Ground
Fusible Links, CIG/ACCY, ENG CTRL, IGN, I/P-1, I/P-2, and PWR ACCY Fuses
Ignition Switch
Ignition Switch
Ignition Switch
G105
Figure 3:

Data Link Connector


Object Number: 725767  Size: FS
Master Electrical Component List
Powertrain Control Module Description
Ignition Modules/Coils, Bank 1
Ignition Relay
OBD II Symbol Description Notice
Fusible Links, CIG/ACCY, ENG CTRL, IGN, I/P-1, I/P-2, and PWR ACCY Fuses
Fusible Links, CIG/ACCY, ENG CTRL, IGN, I/P-1, I/P-2, and PWR ACCY Fuses
Ground Distribution Schematics
Class 2 Serial Data Line
Powertrain Control Module Connector End Views
Figure 4:

Ignition Modules/Coils, Bank 1


Object Number: 725771  Size: FS
Master Electrical Component List
Electronic Ignition (EI) System Description
Ignition Modules/Coils, Bank 2
Data Link Connector
OBD II Symbol Description Notice
Powertrain Control Module Connector End Views
INJ 1 Fuse
INJ 1 Fuse
G112 V8 VIN G
Figure 5:

Ignition Modules/Coils, Bank 2


Object Number: 725774  Size: FS
Master Electrical Component List
Electronic Ignition (EI) System Description
Camshaft Position Sensor, Crankshaft Position Sensor, and Knock Sensors
Ignition Modules/Coils, Bank 1
OBD II Symbol Description Notice
Powertrain Control Module Connector End Views
INJ 2 Fuse
INJ 2 Fuse
G112 V8 VIN G
Figure 6:

Camshaft Position Sensor, Crankshaft Position Sensor, and Knock Sensors


Object Number: 725775  Size: FS
Master Electrical Component List
Electronic Ignition (EI) System Description
BCM and Fuel Pump
Ignition Modules/Coils, Bank 2
OBD II Symbol Description Notice
Powertrain Control Module Connector End Views
Figure 7:

BCM and Fuel Pump


Object Number: 725777  Size: FS
Master Electrical Component List
Fuel System Description
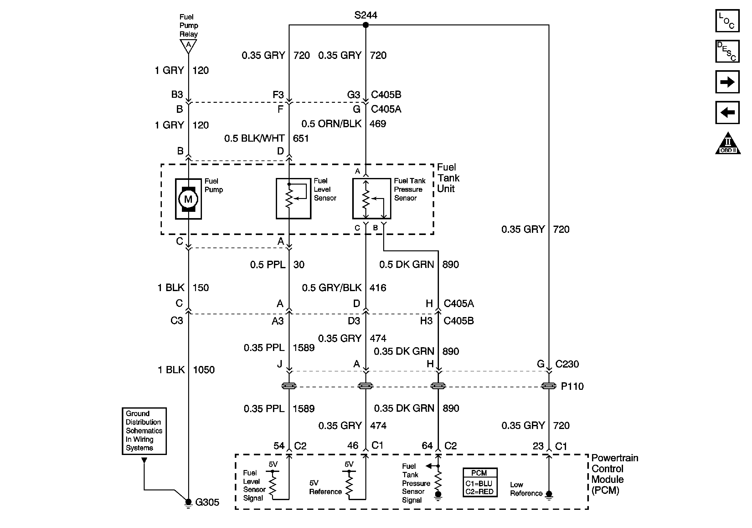
Fuel Tank Unit
Camshaft Position Sensor, Crankshaft Position Sensor, and Knock Sensors
OBD II Symbol Description Notice
AIR PUMP, FUEL PUMP and PCM BAT Fuses
Fuel Tank Unit
G110 V8 VIN G
Figure 8:

Fuel Tank Unit


Object Number: 725779  Size: FS
Master Electrical Component List
Fuel System Description
Fuel Injectors
BCM and Fuel Pump
OBD II Symbol Description Notice
BCM and Fuel Pump
G305, G310, G320
Powertrain Control Module Connector End Views
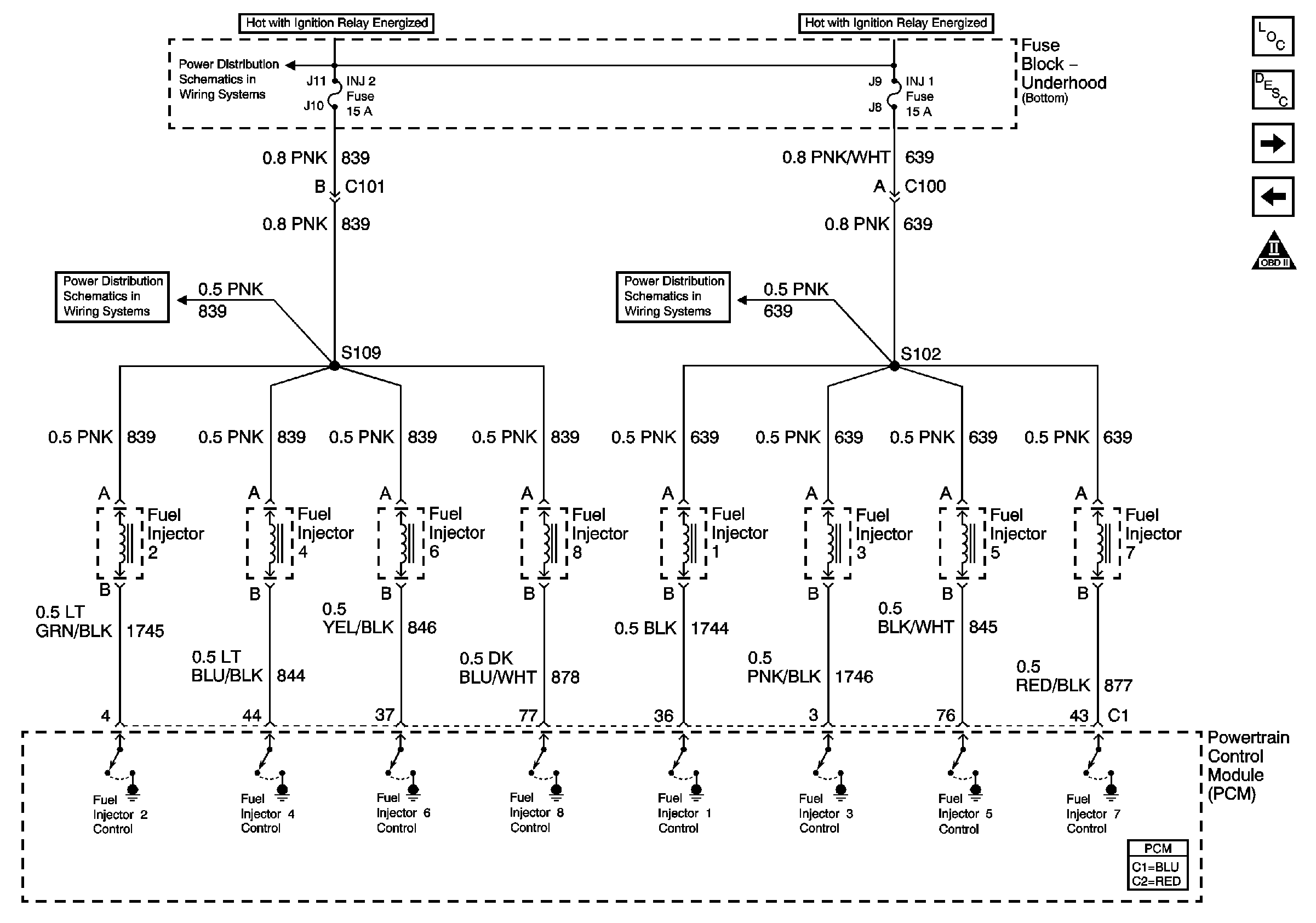
Figure 9:

Fuel Injectors


Object Number: 725782  Size: FS
Master Electrical Component List
Fuel System Description
Engine Sensors
Fuel Tank Unit
OBD II Symbol Description Notice
INJ 2 Fuse
INJ 2 Fuse
INJ 1 Fuse
Powertrain Control Module Connector End Views
Figure 10:

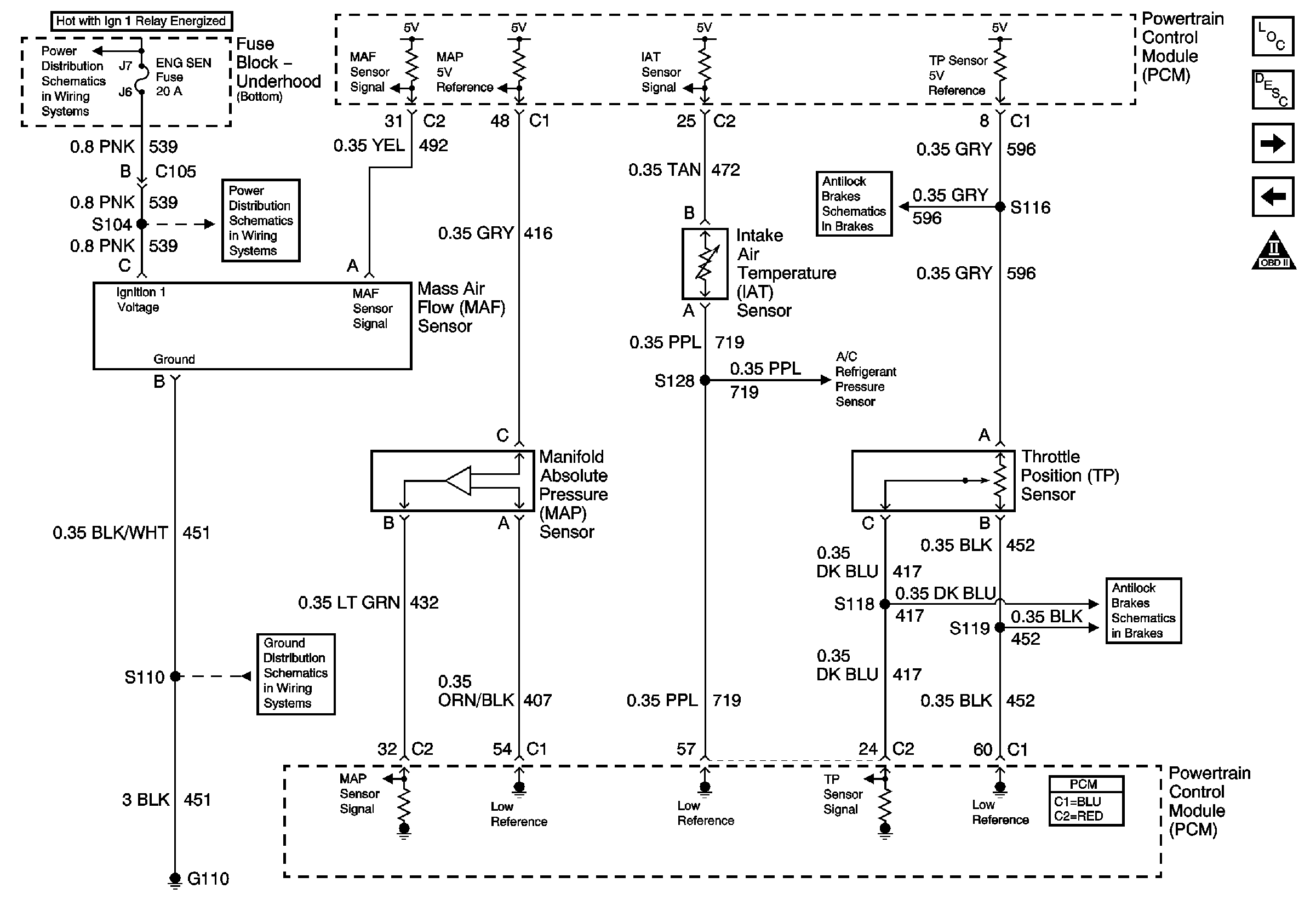
Engine Sensors


Object Number: 725783  Size: FS
Master Electrical Component List
Powertrain Control Module Description
Oxygen Sensors
Fuel Injectors
OBD II Symbol Description Notice
Powertrain Control Module Connector End Views
ENG SEN Fuse
ENG SEN Fuse
Antilock Brake System Schematics
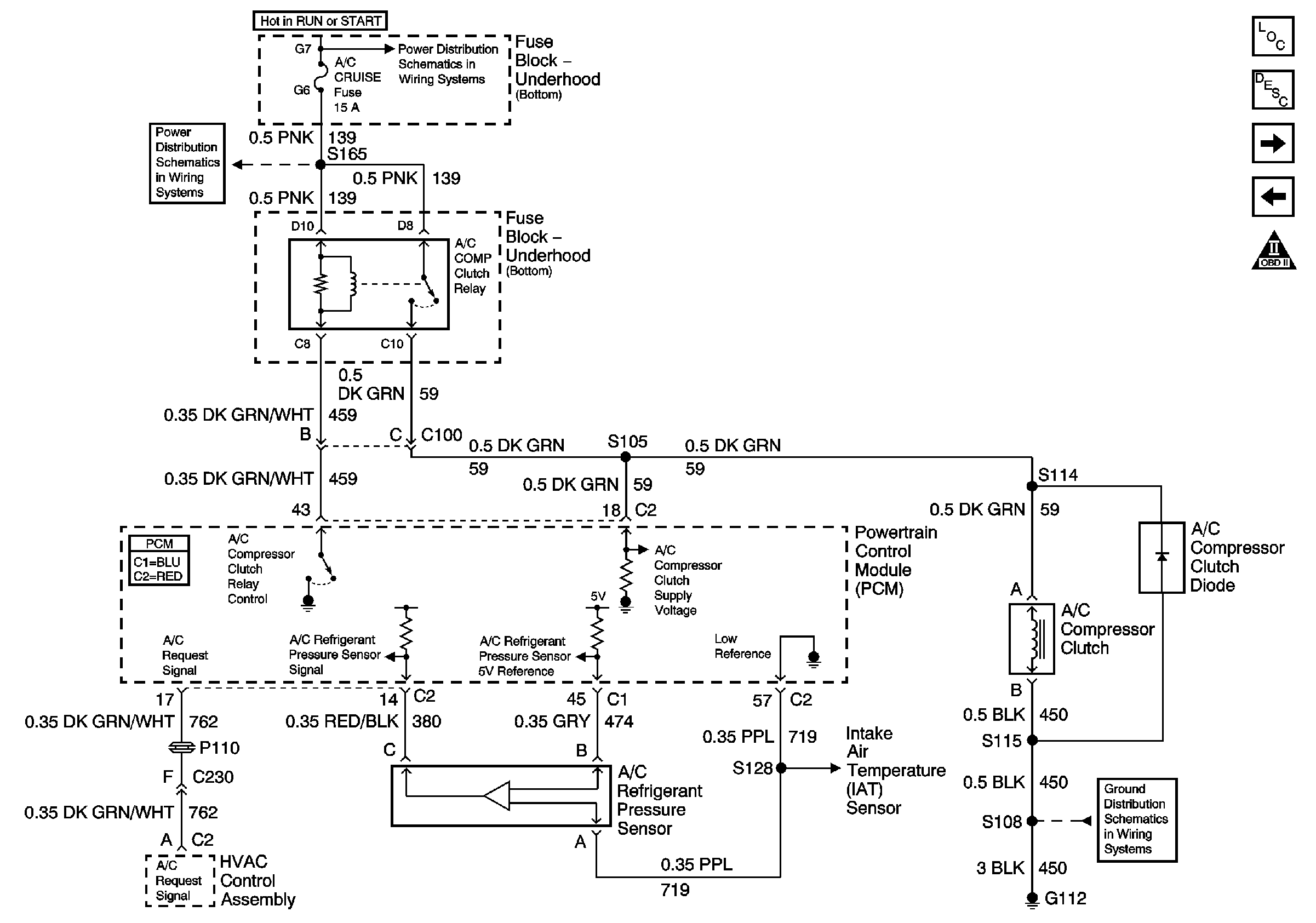
A/C Compressor Control
Antilock Brake System Schematics
G110 V8 VIN G
Figure 11:

Oxygen Sensors


Object Number: 725785  Size: FS
Master Electrical Component List
Powertrain Control Module Description
AIR Pump and IAC
Engine Sensors
OBD II Symbol Description Notice
ENG SEN Fuse
ENG SEN Fuse
Powertrain Control Module Connector End Views
G112 V8 VIN G
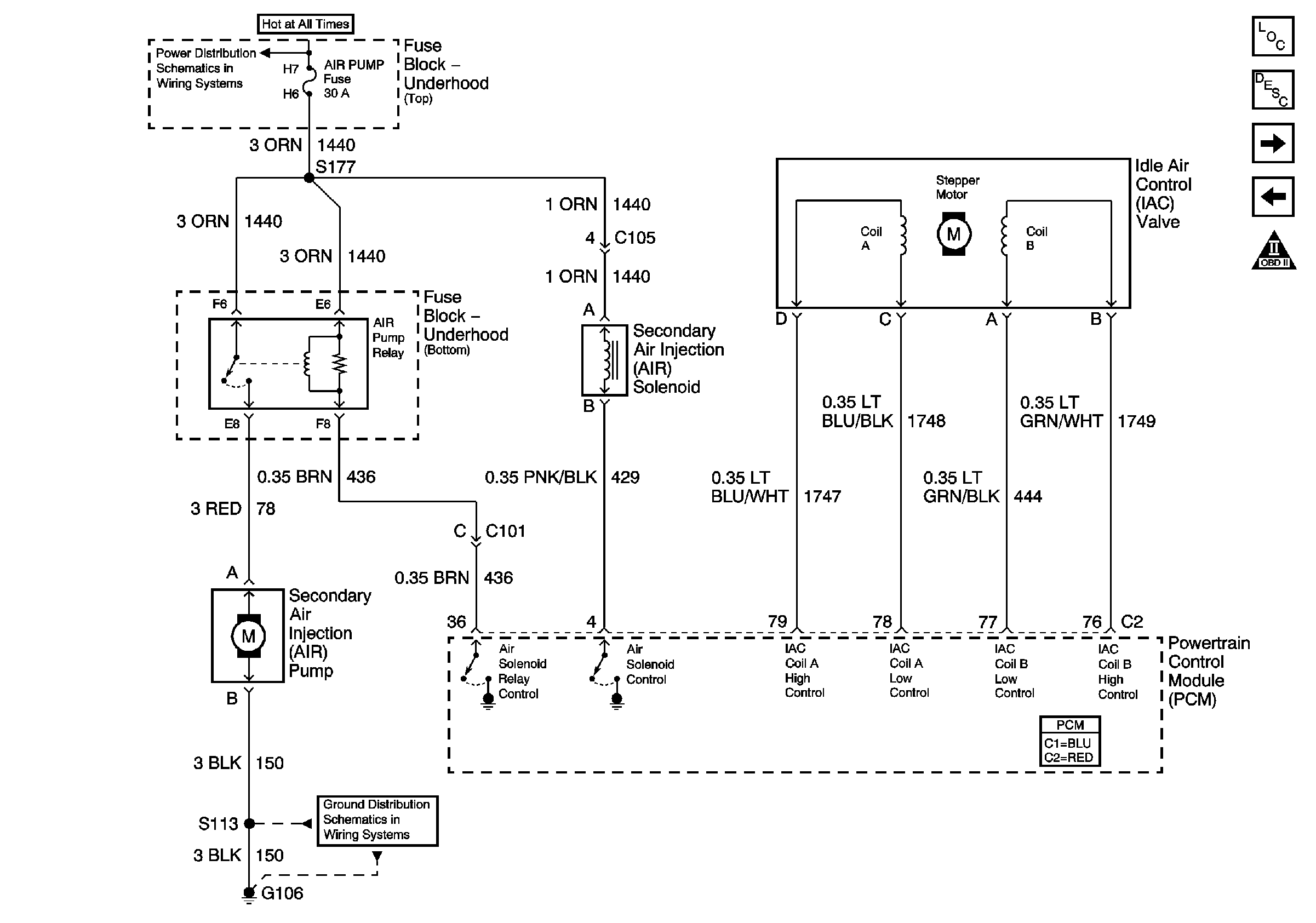
Figure 12:

AIR Pump and IAC


Object Number: 725869  Size: FS
Master Electrical Component List
Air Intake System Description
BCM, Cruise Control Module, EBCM, IPC, Radio, and VSS
Oxygen Sensors
OBD II Symbol Description Notice
AIR PUMP, FUEL PUMP and PCM BAT Fuses
Powertrain Control Module Connector End Views
G106
Figure 13:

BCM, Cruise Control Module, EBCM, IPC, Radio, and VSS


Object Number: 725870  Size: FS
Master Electrical Component List
Powertrain Control Module Description
EVAP
AIR Pump and IAC
OBD II Symbol Description Notice
Powertrain Control Module Connector End Views
Figure 14:

EVAP


Object Number: 725875  Size: FS
Master Electrical Component List
Evaporative Emission Control System Description
Cruise Control Module, ECT Sensor, Engine Oil Level Switch and Generator
BCM, Cruise Control Module, EBCM, IPC, Radio, and VSS
OBD II Symbol Description Notice
Powertrain Control Module Connector End Views
ENG CTRL Fuse
ENG CTRL Fuse
Figure 15:

Cruise Control Module, ECT Sensor, Engine Oil Level Switch and Generator


Object Number: 725877  Size: FS
Master Electrical Component List
Powertrain Control Module Description
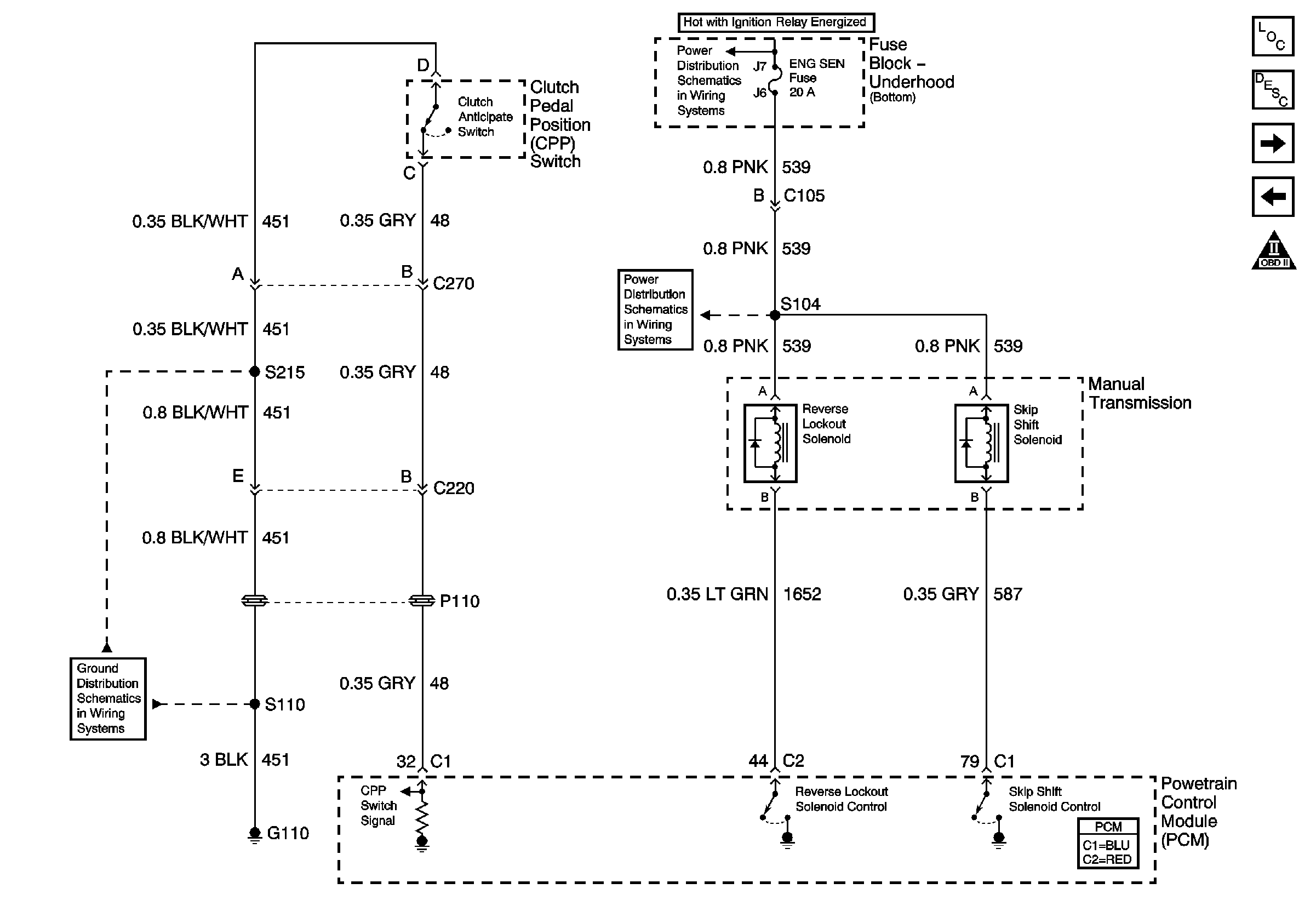
Cruise Control Clutch Switch and Manual Transmission
EVAP
OBD II Symbol Description Notice
G110 V8 VIN G
Powertrain Control Module Connector End Views
Figure 16:

Cruise Control Clutch Switch and Manual Transmission


Object Number: 725886  Size: FS
Master Electrical Component List
Powertrain Control Module Description
Automatic Transmission and Stop Lamp Switch
Cruise Control Module, ECT Sensor, Engine Oil Level Switch and Generator
OBD II Symbol Description Notice
ENG SEN Fuse
ENG SEN Fuse
G110 V8 VIN G
Powertrain Control Module Connector End Views
Figure 17:

Automatic Transmission and Stop Lamp Switch


Object Number: 725890  Size: FS
Master Electrical Component List
Powertrain Control Module Description
Automatic Transmission and Park/Neutral Position Switch
Cruise Control Clutch Switch and Manual Transmission
OBD II Symbol Description Notice
ENG SEN Fuse
ENG CTRL Fuse
ENG SEN Fuse
ENG CTRL Fuse
Powertrain Control Module Connector End Views
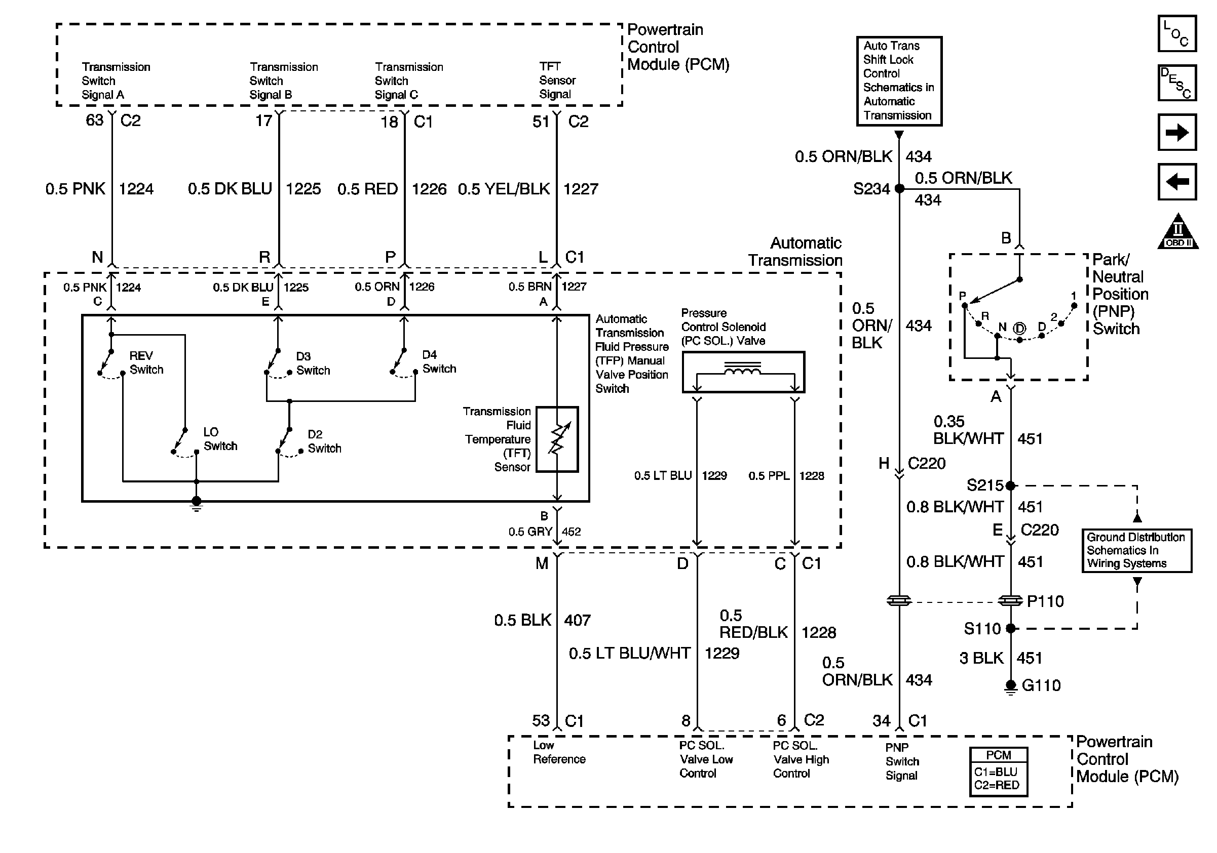
Figure 18:

Automatic Transmission and Park/Neutral Position Switch


Object Number: 725894  Size: FS
Master Electrical Component List
Powertrain Control Module Description
A/C Compressor Control
Automatic Transmission and Stop Lamp Switch
OBD II Symbol Description Notice
AT Shift Lock Control Actuator Solenoid, and Diode
Powertrain Control Module Connector End Views
Figure 19:

A/C Compressor Control


Object Number: 725899  Size: FS
Master Electrical Component List
Air Temperature Description and Operation
Cooling Fans
Automatic Transmission and Park/Neutral Position Switch
OBD II Symbol Description Notice
A/C CRUISE and ETC Fuses
A/C CRUISE and ETC Fuses
Powertrain Control Module Connector End Views
Engine Sensors
G112 V8 VIN G
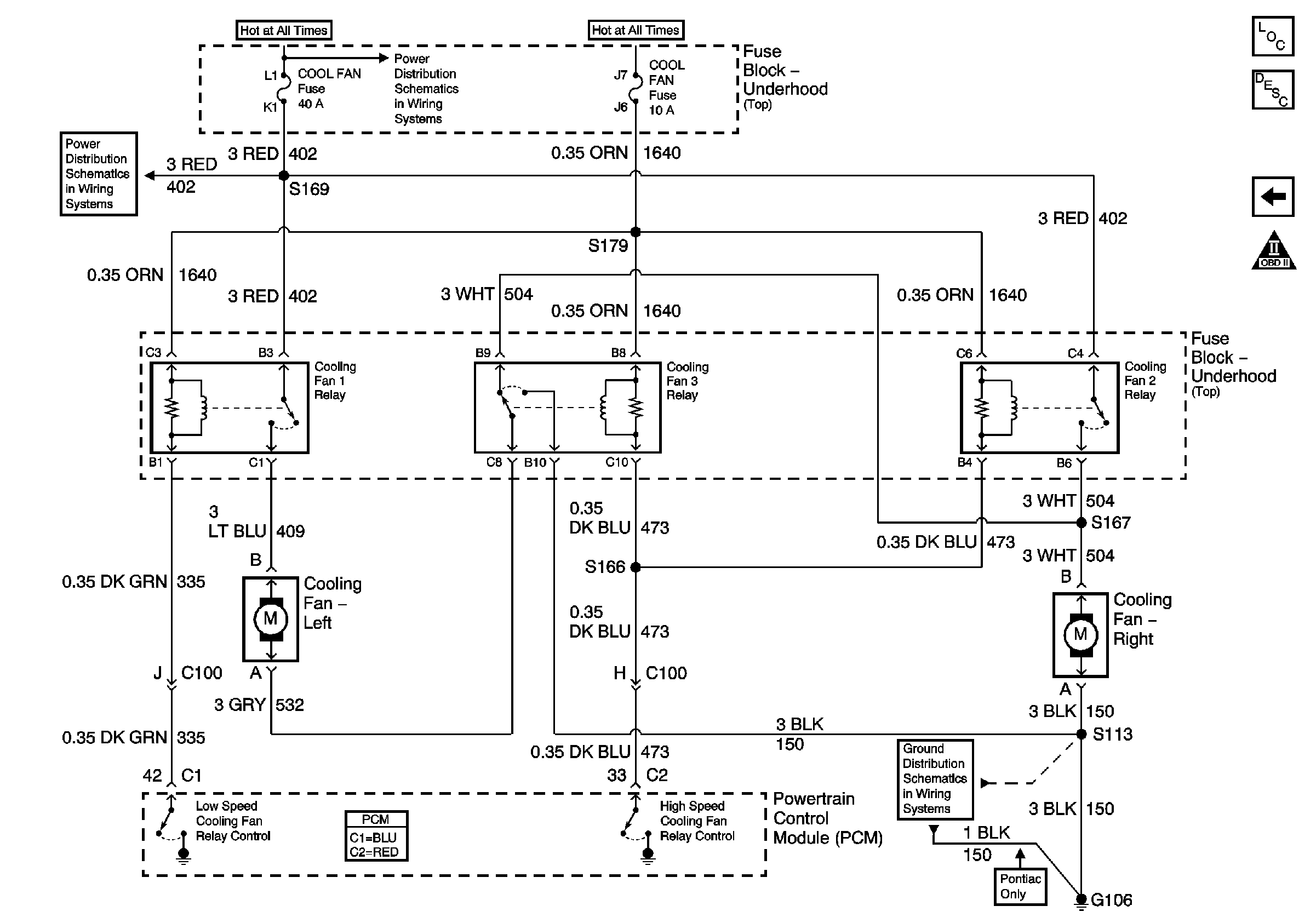
Figure 20:

Cooling Fans


Object Number: 725900  Size: FS
Master Electrical Component List
Cooling System Description and Operation
A/C Compressor Control
OBD II Symbol Description Notice
Battery, ABS BAT-1 and COOL FAN Fuses
Battery, ABS BAT-1 and COOL FAN Fuses
Powertrain Control Module Connector End Views
G106