GM Service Manual Online
For 1990-2009 cars only
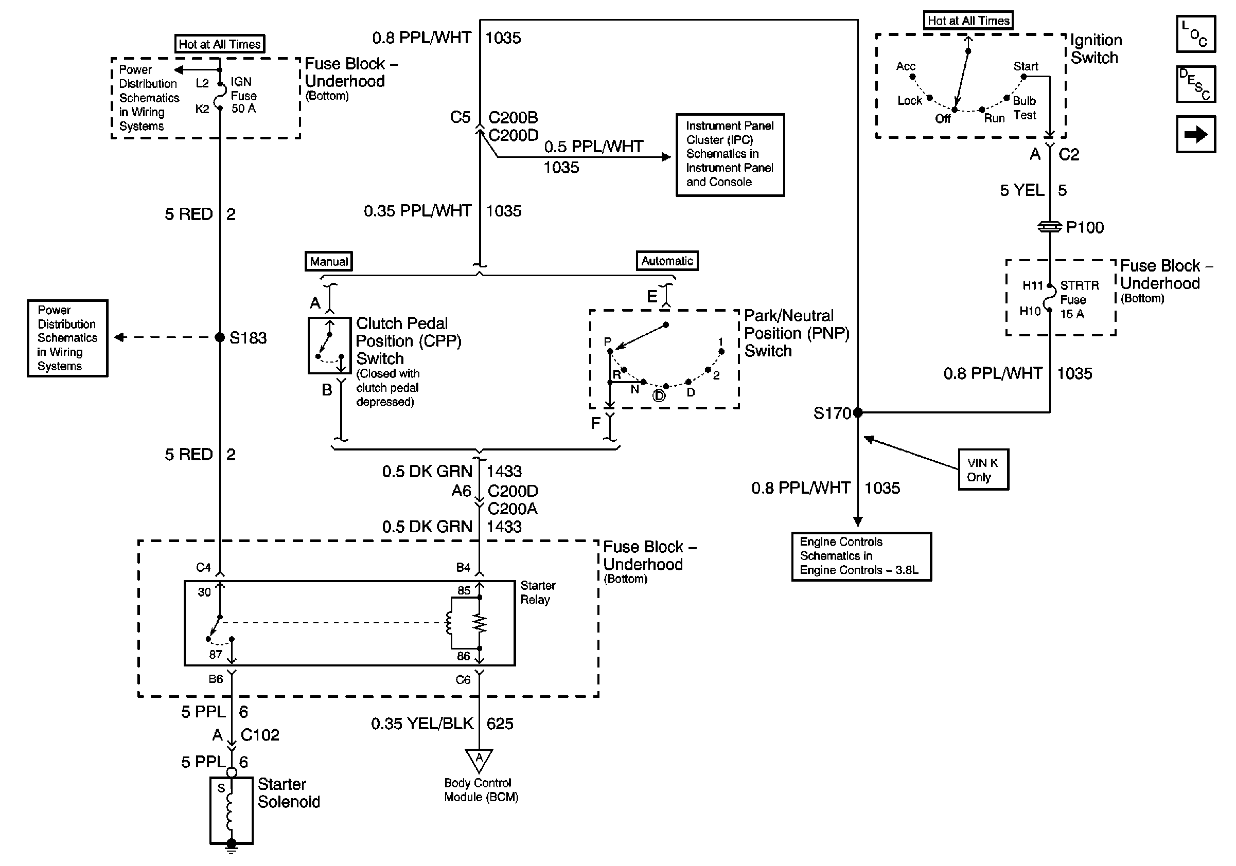
Figure 1:

Starter Relay


Object Number: 727370  Size: FS
Master Electrical Component List
Vehicle Theft Deterrent (VTD) Description and Operation
Ignition Key Input
Fusible Links, CIG/ACCY, ENG CTRL, IGN, I/P-1, I/P-2, and PWR ACCY Fuses
Instrument Cluster Gauges
Ignition Switch
Power and Ground
Ignition Key Input
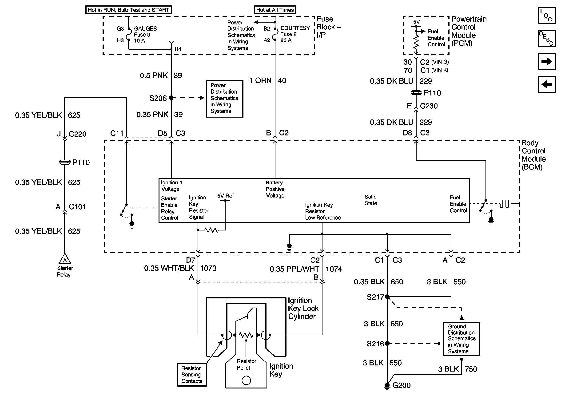
Figure 2:

Ignition Key Input


Object Number: 727371  Size: FS
Master Electrical Component List
Vehicle Theft Deterrent (VTD) Description and Operation
Content Theft Deterrent Components
Starter Relay
COURTESY and RADIO ACCY Fuses
AIR BAG and GAUGES Fuses
Starter Relay
G200 Splice S220
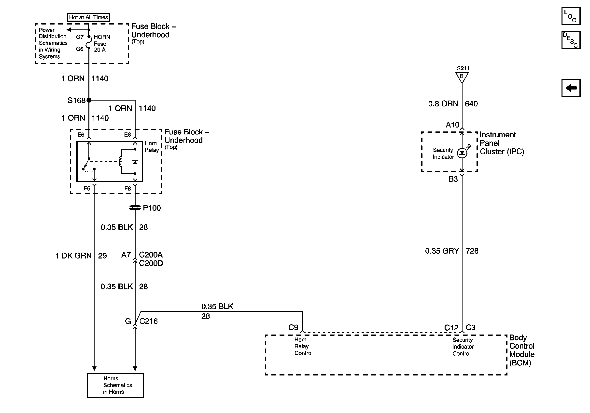
Figure 3:

Content Theft Deterrent Components


Object Number: 727374  Size: FS
Master Electrical Component List
Vehicle Theft Deterrent (VTD) Description and Operation
Body Control Module and Horn Relay
Ignition Key Input
Fusible Links, CIG/ACCY, ENG CTRL, IGN, I/P-1, I/P-2, and PWR ACCY Fuses
TAIL LPS and STOP/HAZARD Fuses
Body Control Module and Horn Relay
Body Control Module (BCM) and Ignition Switch
G200 Splice S220
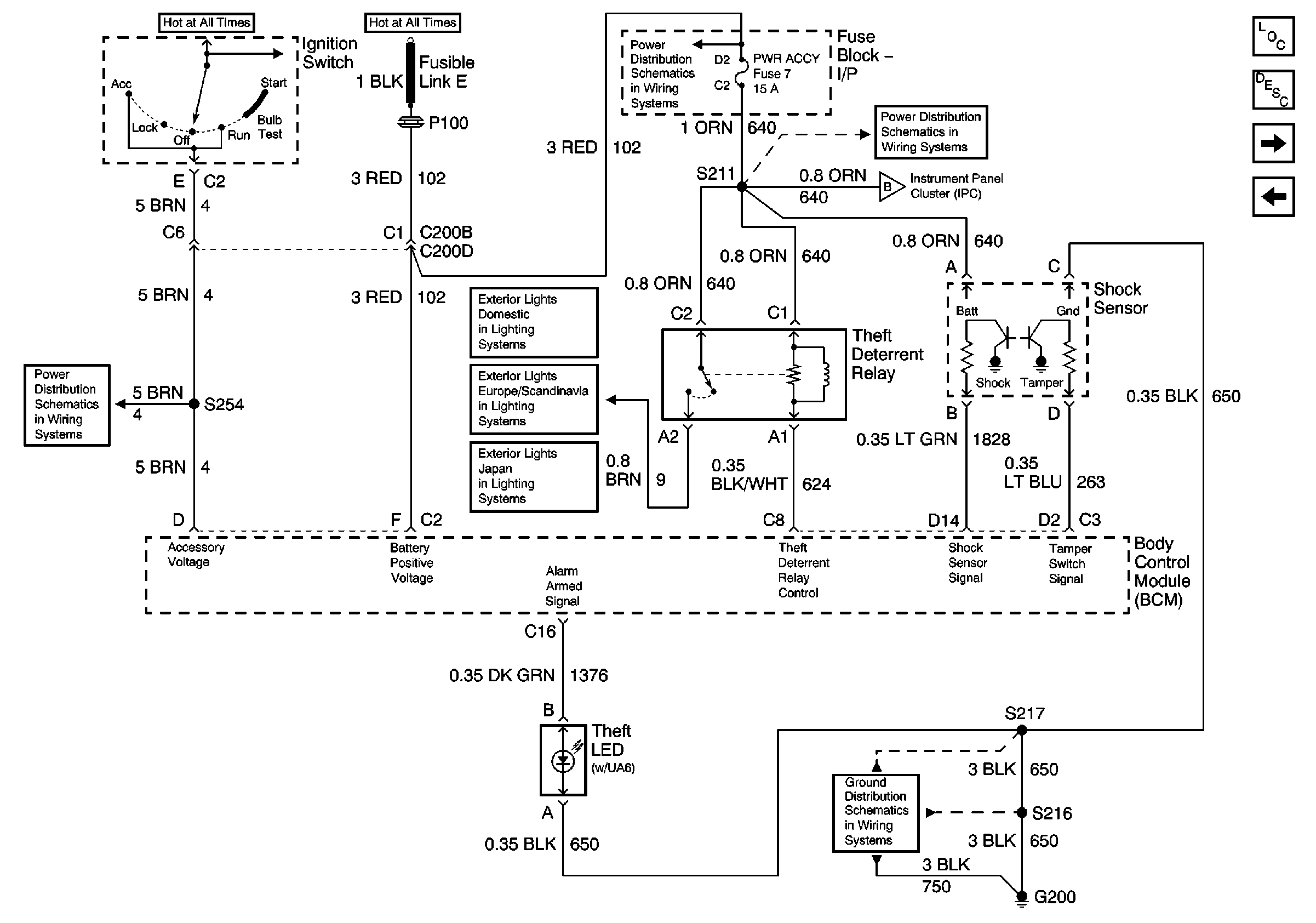
Figure 4:

Body Control Module and Horn Relay


Object Number: 727375  Size: FS
Master Electrical Component List
Vehicle Theft Deterrent (VTD) Description and Operation
Content Theft Deterrent Components
ABS BAT SOL, ABS BAT-2, HORN, H/L DOOR-HORN, LH HDLP DR, RH HDLP DR, and TCS BAT Fuses
Content Theft Deterrent Components
Horns Schematic (Horn Relay, Horn Switches and Horns)