GM Service Manual Online
For 1990-2009 cars only

Removal Procedure

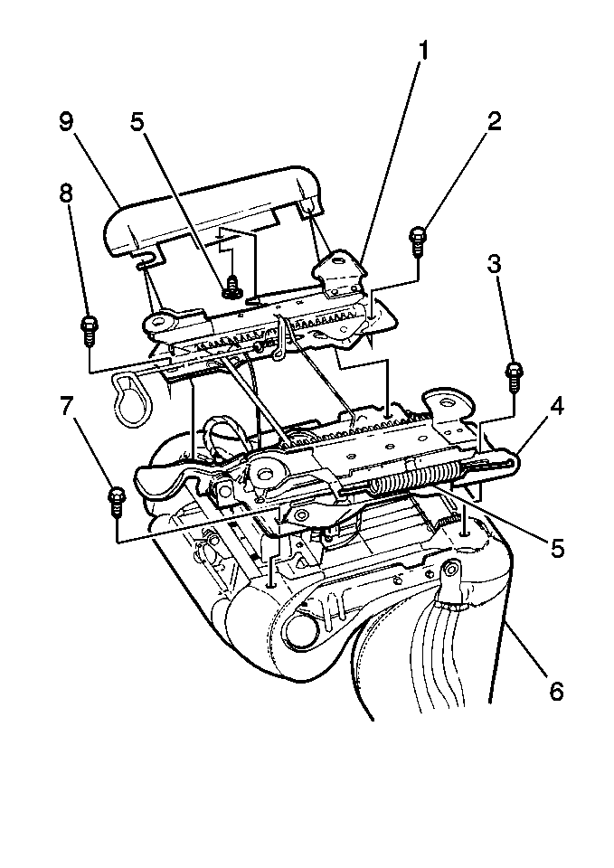
  1. Remove the front seat. Refer to Front Seat Replacement - Bucket .

  2. Object Number: 330827  Size: MH
  3. Remove the seat adjuster bolts (2,8) that attach the adjuster (1) to the front seat.
  4. Remove the adjuster (1).
  5. Remove the adjuster bolts (3,7) that attach the adjuster (4) to the front seat.
  6. Remove the adjuster (4).

Installation Procedure


    Object Number: 330827  Size: MH
  1. Install the adjuster (4) to the front seat.
  2. Notice: Use the correct fastener in the correct location. Replacement fasteners must be the correct part number for that application. Fasteners requiring replacement or fasteners requiring the use of thread locking compound or sealant are identified in the service procedure. Do not use paints, lubricants, or corrosion inhibitors on fasteners or fastener joint surfaces unless specified. These coatings affect fastener torque and joint clamping force and may damage the fastener. Use the correct tightening sequence and specifications when installing fasteners in order to avoid damage to parts and systems.

  3. Install the seat adjuster bolts (3,7).
  4. Tighten
    Tighten the bolts (3,7) to 24 N·m (18 lb ft).

  5. Install the adjuster (1) to the front seat.
  6. Install the seat adjuster bolts (2,8).
  7. Tighten
    Tighten the bolts (2,8) to 24 N·m (18 lb ft).

  8. Install the front seat. Refer to Front Seat Replacement - Bucket .